四部門:圍繞鋼鐵等11類產品開展產品碳足跡標識認證試點工作
2026-04-16 06:48:53
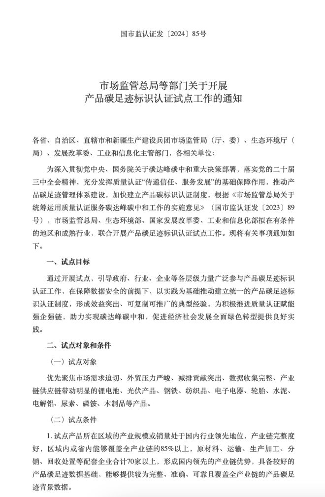
近日,市場監管總局、生態環境部、國家發展改革委、工業和信息化部四部門聯合印發《市場監管總局等部門關於開展產品碳足跡標識認證試點工作的通知》(以下簡稱《通知》),部署開展產品碳足跡標識認證試點工作。

碳足跡是用來衡量個體、組織、產品或國家在一定時間內直接或間接導致的二氧化碳排放量的指標。碳足跡的計算涵蓋產品或服務從生產、運輸、最終使用到廢棄處理的整個生命周期的排放。推動產品碳足跡管理體係建設,對於實現“雙碳”目標具有重要意義。
本次碳足跡標識認證試點,優先聚焦市場需求迫切、外貿壓力嚴峻、減排貢獻突出、數據收集完整、產業鏈供應鏈帶動明顯的鋰電池、光伏產品、鋼鐵、紡織品、電子電器、輪胎、水泥、電解鋁、尿素、磷銨、木製品等產品。
《通知》要求,試點產品所在區域的產業規模或銷量處於國內行業領先地位,產業鏈完整度好,區域內或省內能夠覆蓋全產業鏈的85%以上,原材料、運輸、生產加工、分銷、回收處置等配套企業合計70家以上,形成國內領先的產業鏈優勢,具備較好的產品碳足跡數據基礎,能夠提供較為完整、準確、可靠且覆蓋全產業鏈的產品碳足跡背景數據。各省份申報試點產品不超過2個。本次試點申報及實施工作由各省級市場監管部門會同同級生態環境、發展改革、工業和信息化部門組織開展,試點期限3年。有意願的省級市場監管部門會同有關部門根據試點條件確定試點產品,於2024年9月30日前完成相關報送工作。
《通知》全文如下——




來源:國家市場監督管理總局官網、大河財立方
編輯:張雨恬
相關文檔
版權說明
【1】 凡本網注明"來源:中國冶金報—中國鋼鐵新聞網"的所有作品,版權均屬於中國鋼鐵新聞網。媒體轉載、摘編本網所刊 作品時,需經書麵授權。轉載時需注明來源於《中國冶金報—中國鋼鐵新聞網》及作者姓名。違反上述聲明者,本網將追究其相關法律責任。
【2】 凡本網注明"來源:XXX(非中國鋼鐵新聞網)"的作品,均轉載自其它媒體,轉載目的在於傳遞更多信息,並不代表本網 讚同其觀點,不構成投資建議。
【3】 如果您對新聞發表評論,請遵守國家相關法律、法規,尊重網上道德,並承擔一切因您的行為而直接或間接引起的法律 責任。
【4】 如因作品內容、版權和其它問題需要同本網聯係的。電話:010—010-64411649
【2】 凡本網注明"來源:XXX(非中國鋼鐵新聞網)"的作品,均轉載自其它媒體,轉載目的在於傳遞更多信息,並不代表本網 讚同其觀點,不構成投資建議。
【3】 如果您對新聞發表評論,請遵守國家相關法律、法規,尊重網上道德,並承擔一切因您的行為而直接或間接引起的法律 責任。
【4】 如因作品內容、版權和其它問題需要同本網聯係的。電話:010—010-64411649
地址:北京市朝陽區安貞裏三區26樓 郵編:100029 電話:(010)64442120/(010)64442123 傳真:(010)64411645 電子郵箱:
中國冶金報/中國鋼鐵新聞網法律顧問:大成律師事務所 楊貴生律師 電話: Email:
中國鋼鐵新聞網版權所有,未經書麵授權禁止使用 京ICP備07016269號 京公網安備11010502033228




























