2023年中信铌鋼技術進步獎獲獎項目公示
2026-04-16 11:23:46
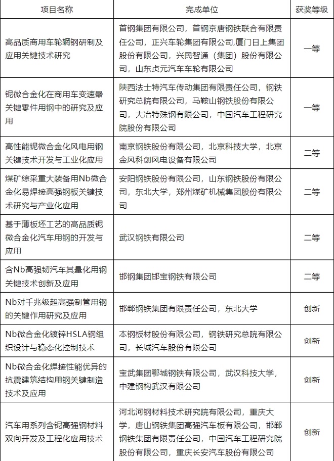
根據《中信铌鋼技術進步獎獎勵條例》規定,經各相關單位申報、嚴格評審,中信微合金化技術中心決定對擬授予2023年中信铌鋼技術進步獎的10個項目予以公示(附件)。
公示時間為2024年3月12日至3月22日。任何單位和個人對公示內容有異議的,應在公示期內以書麵形式提出,並提供必要的支撐文件。異議書麵材料須於2024年3月22日17:00前送達中信微合金化技術中心,凡匿名、冒名或超出期限的異議均不予受理。
聯係地址:北京市朝陽區新源南路6號,京城大廈1901室
聯係人:
張永青010-59661996,
羅 毅 010-59661951,
附件:
2023年中信铌鋼技術進步獎擬授獎項目

來源:中國冶金報-中國鋼鐵新聞網
編輯:張雨恬
相關文檔
版權說明
【1】 凡本網注明"來源:中國冶金報—中國鋼鐵新聞網"的所有作品,版權均屬於中國鋼鐵新聞網。媒體轉載、摘編本網所刊 作品時,需經書麵授權。轉載時需注明來源於《中國冶金報—中國鋼鐵新聞網》及作者姓名。違反上述聲明者,本網將追究其相關法律責任。
【2】 凡本網注明"來源:XXX(非中國鋼鐵新聞網)"的作品,均轉載自其它媒體,轉載目的在於傳遞更多信息,並不代表本網 讚同其觀點,不構成投資建議。
【3】 如果您對新聞發表評論,請遵守國家相關法律、法規,尊重網上道德,並承擔一切因您的行為而直接或間接引起的法律 責任。
【4】 如因作品內容、版權和其它問題需要同本網聯係的。電話:010—010-64411649
【2】 凡本網注明"來源:XXX(非中國鋼鐵新聞網)"的作品,均轉載自其它媒體,轉載目的在於傳遞更多信息,並不代表本網 讚同其觀點,不構成投資建議。
【3】 如果您對新聞發表評論,請遵守國家相關法律、法規,尊重網上道德,並承擔一切因您的行為而直接或間接引起的法律 責任。
【4】 如因作品內容、版權和其它問題需要同本網聯係的。電話:010—010-64411649
地址:北京市朝陽區安貞裏三區26樓 郵編:100029 電話:(010)64442120/(010)64442123 傳真:(010)64411645 電子郵箱:
中國冶金報/中國鋼鐵新聞網法律顧問:大成律師事務所 楊貴生律師 電話: Email:
中國鋼鐵新聞網版權所有,未經書麵授權禁止使用 京ICP備07016269號 京公網安備11010502033228




























