2022年中國鋼鐵工業協會、中國金屬學會冶金科學技術獎專業評審推薦獲獎項目公告
2026-04-16 09:24:32
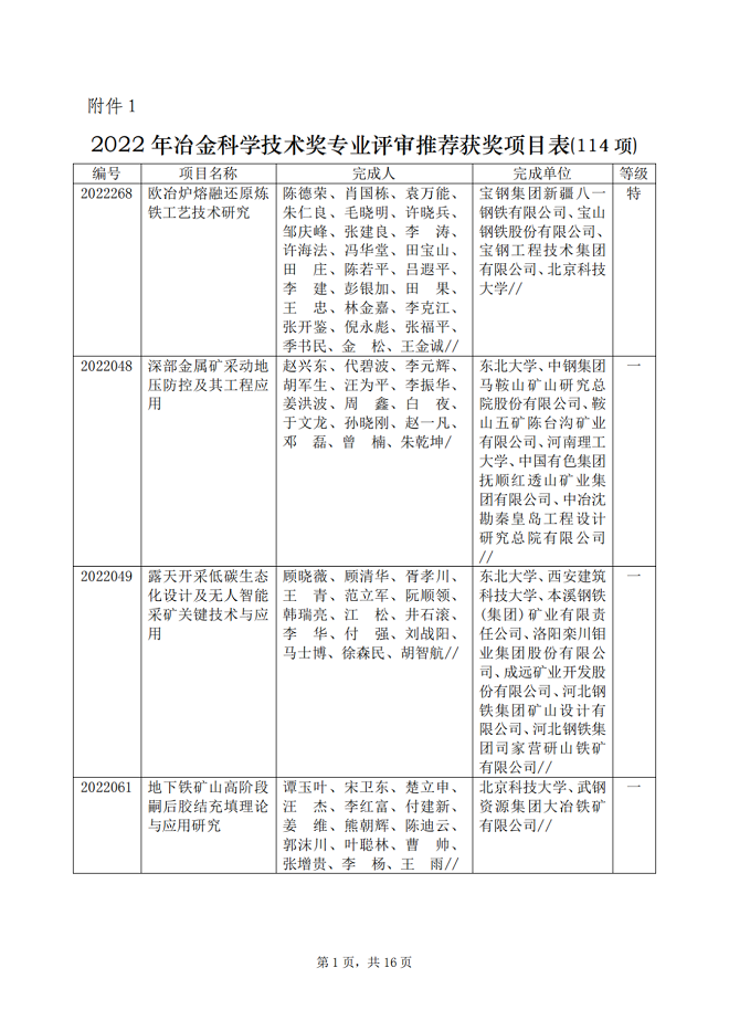
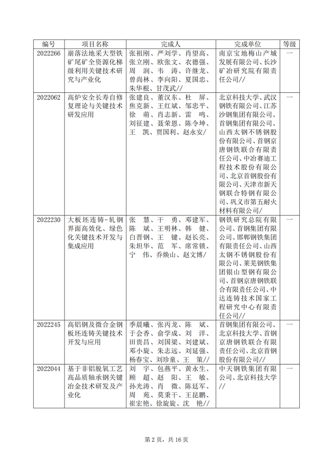
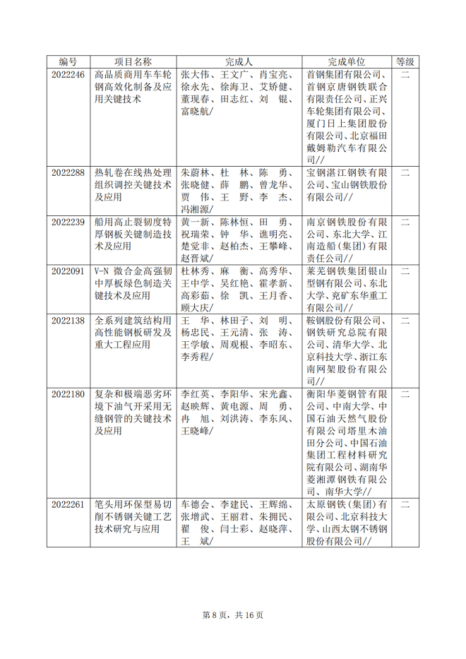
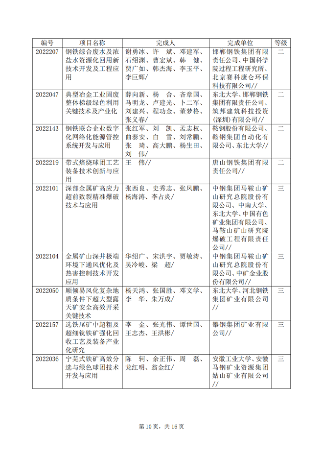
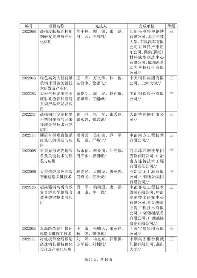
2022年中國鋼鐵工業協會、中國金屬學會冶金科學技術獎(簡稱冶金科學技術獎)專業評審工作已經結束,共推薦獲獎項目114項,其中:特等獎1項,一等獎28項,二等獎26項,三等獎59項。根據評審程序,現將專業評審推薦獲獎項目的名稱、完成單位、完成人、推薦等級等向社會公告。
凡fan對dui公gong告gao項xiang目mu有you異yi議yi的de,應ying在zai公gong告gao期qi內nei提ti出chu。個ge人ren異yi議yi應ying署shu真zhen實shi姓xing名ming,單dan位wei異yi議yi須xu加jia蓋gai法fa人ren單dan位wei公gong章zhang。異yi議yi者zhe應ying按an照zhao規gui定ding的de格ge式shi填tian寫xie異yi議yi登deng記ji表biao,並bing提ti供gong正zheng確que有you效xiao的de聯lian係xi方fang式shi和he相xiang應ying的de客ke觀guan證zheng明ming材cai料liao。異yi議yi登deng記ji表biao連lian同tong有you關guan材cai料liao電dian子zi版ban及ji紙zhi件jian(一式兩份),請於2022年6月15日前報送至冶金科學技術獎獎勵委員會辦公室。逾期的異議一般不予受理。
沒有異議和異議處理完畢的項目,將提交冶金科學技術獎評審委員會和獎勵委員會評審及審定。



















來源:中國冶金報-中國鋼鐵新聞網
編輯:張雨恬
相關文檔
版權說明
【1】 凡本網注明"來源:中國冶金報—中國鋼鐵新聞網"的所有作品,版權均屬於中國鋼鐵新聞網。媒體轉載、摘編本網所刊 作品時,需經書麵授權。轉載時需注明來源於《中國冶金報—中國鋼鐵新聞網》及作者姓名。違反上述聲明者,本網將追究其相關法律責任。
【2】 凡本網注明"來源:XXX(非中國鋼鐵新聞網)"的作品,均轉載自其它媒體,轉載目的在於傳遞更多信息,並不代表本網 讚同其觀點,不構成投資建議。
【3】 如果您對新聞發表評論,請遵守國家相關法律、法規,尊重網上道德,並承擔一切因您的行為而直接或間接引起的法律 責任。
【4】 如因作品內容、版權和其它問題需要同本網聯係的。電話:010—010-64411649
【2】 凡本網注明"來源:XXX(非中國鋼鐵新聞網)"的作品,均轉載自其它媒體,轉載目的在於傳遞更多信息,並不代表本網 讚同其觀點,不構成投資建議。
【3】 如果您對新聞發表評論,請遵守國家相關法律、法規,尊重網上道德,並承擔一切因您的行為而直接或間接引起的法律 責任。
【4】 如因作品內容、版權和其它問題需要同本網聯係的。電話:010—010-64411649
地址:北京市朝陽區安貞裏三區26樓 郵編:100029 電話:(010)64442120/(010)64442123 傳真:(010)64411645 電子郵箱:
中國冶金報/中國鋼鐵新聞網法律顧問:大成律師事務所 楊貴生律師 電話: Email:
中國鋼鐵新聞網版權所有,未經書麵授權禁止使用 京ICP備07016269號 京公網安備11010502033228




























