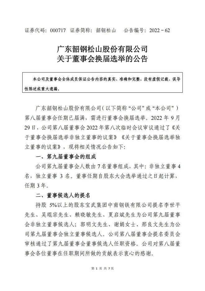
韶鋼鬆山擬更名為中南股份
2026-04-16 04:40:27
9月29日,廣東韶鋼鬆山股份有限公司公司(以下簡稱公司)發布公告稱,公司第八屆董事會2022年第八次臨時董事會審議通過了《關於擬變更公司名稱、簡稱並相應修訂<公司章程>的議案》,擬對公司全稱、證券簡稱、英文全稱及英文簡稱進行變更。廣東韶鋼鬆山股份有限公司擬更名為廣東中南鋼鐵股份有限公司,證券簡稱由韶鋼鬆山更換為中南股份。公告表示,本次變更公司名稱、證券簡稱主要是因公司經營發展的需要,為體現公司戰略布局和發展規劃,將公司打造成為高效協同、區域化鋼鐵平台公司,實現公司的高質量發展。
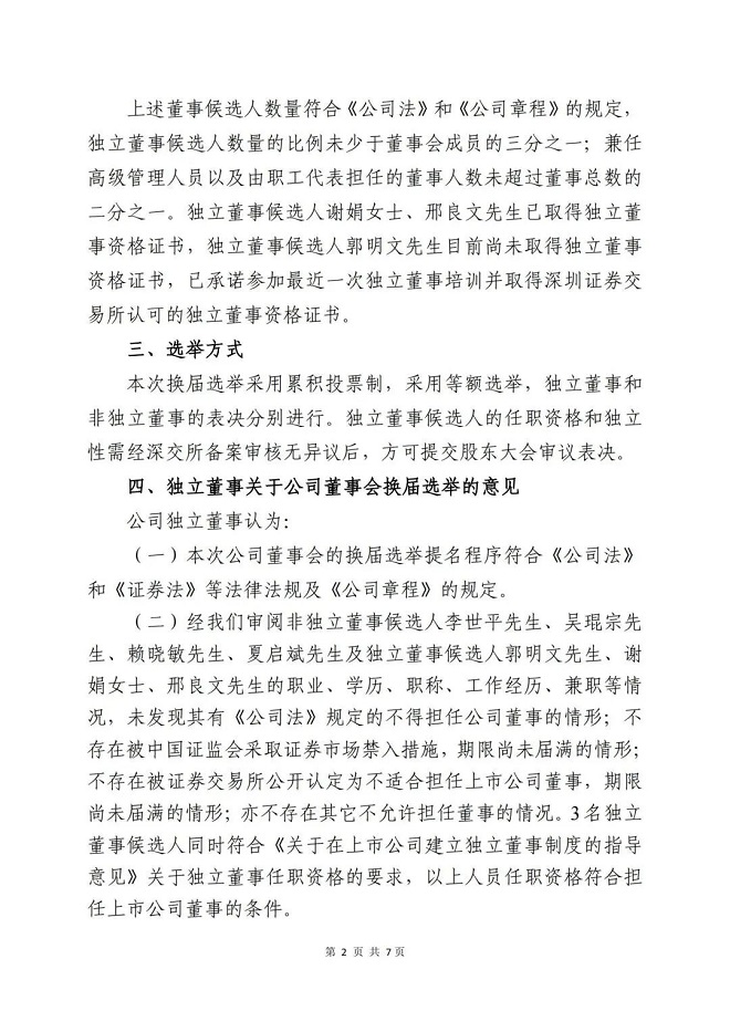
同時,公司第八屆董事會2022年第八次臨時會議審議通過了《關於董事會換屆選舉非獨立董事的議案》《關於董事會換屆選舉獨立董事的議案》。持股5%以上的股東寶武集團中南鋼鐵有限公司提名李世平先生、吳琨宗先生、賴曉敏先生、夏啟斌先生為公司第九屆董事會非獨立董事候選人;郭明文先生、謝娟女士、邢良文先生為公司第九屆董事會獨立董事候選人。公司第八屆董事會提名委員會審核通過了第九屆董事會董事候選人任職資格。
董事候選人簡曆
01 非獨立董事候選人簡曆
李世平,男,1964年9月出生,中共黨員,大學本科畢業於上海科技大學自動控製專業,碩士研究生畢業於東北大學工業自動化專業,高級工程師。1985年7月參加工作,曆任寶鋼集團有限公司教培中心講師、人事部人才開發處主辦,寶鋼國際經貿公司組織人事部勞動工資室主任,上海寶鋼國際貿易有限公司人力資源部、黨委組織部部長,寶鋼集團有限公司人力資源部、黨委組織部部長,寶鋼特鋼有限公司黨委書記,寶山鋼鐵股份有限公司黨委常委、紀委書記,韶關鋼鐵黨委書記、副董事長,韶關鋼鐵黨委書記、董事長,韶鋼鬆山黨委書記、董事長,寶地廣東董事長,中南鋼鐵總裁、黨委副書記。現任中南鋼鐵黨委書記、董事長兼韶鋼鬆山黨委書記。
李世平先生不屬於失信被執行人,不持有韶鋼鬆山股份,未受過中國證監會及其他有關部門的處罰和證券交易所的懲戒。符合有關法律、行政法規、部門規章、規範性文件、《股票上市規則》及交易所其他相關規定等要求的任職資格。
吳琨宗,男,1971年2月出生,中共黨員,大學本科畢業於華東冶金學院經濟管理係會計學專業,碩士研究生畢業於上海財經大學會計學專業/中歐國際工商學院工商管理專業,正高級會計師。1993年7月參加工作,曆任寶鋼集團計財部、財會處資本科助理會計師,寶鋼集團財會處固定資產管理業務主辦,寶鋼集團財會處固定資產管理、物資采購財務主管,寶鋼股份財會處會計 組綜合主管、稽核組組長(副處級)、審計處副處長、審計部副部長、審計部部長、係統創新部部長、財務部部長,寶鋼集團審計部部長、經營財務部總經理兼資產管理總監,寶鋼股份董事會秘書、財務總監,寶鋼股份梅鋼公司總經理、黨委副書記,鄂城鋼鐵黨委副書記(主持工作)、副董事長等。現任中南鋼鐵董事、總裁、黨委副書記兼鄂城鋼鐵黨委書記、董事長、韶鋼鬆山黨委副書記。
吳琨宗先生不屬於失信被執行人,不持有韶鋼鬆山股份,未受過中國證監會及其他有關部門的處罰和證券交易所的懲戒。符合有關法律、行政法規、部門規章、規範性文件、《股票上市規則》及交易所其他相關規定等要求的任職資格。
賴曉敏,男,1972年10月出生,中共黨員,大學畢業於長春工業高等專科學校會計電算化,碩士研究生畢業於暨南大學工商管理專業,高級會計師。1993年7月參加工作,曆任韶關鋼鐵財務部會電辦科員、結算中心副主任、副部長、部長,韶關鋼鐵副總會計師兼財務部部長,韶關鋼鐵財務負責人、副總會計師兼財務部部長,韶關鋼鐵總會計師兼財務部部長,韶關鋼鐵董事,鄂城鋼鐵副總經理(主持工作)、總裁、黨委副書記、董事,中南鋼鐵高級副總裁等。現任中南鋼鐵黨委常委、重慶鋼鐵董事、韶鋼鬆山董事兼黨委副書記。
賴曉敏先生不屬於失信被執行人,不持有韶鋼鬆山股份,未受過中國證監會及其他有關部門的處罰和證券交易所的懲戒。符合有關法律、行政法規、部門規章、規範性文件、《股票上市規則》及交易所其他相關規定等要求的任職資格。
夏啟斌,男,1974年9月出生,博士研究生學曆,國家清潔生產審核師。2005年至今任職於華南理工大學,現任華南理工大學化學與化工學院教授、博士生導師,四川金頂(集團)股份有限公司獨立董事。
xiaqibinxianshengbushuyushixinbeizhixingren,xiaqibinxianshengyushaogangsongshanhuoshaogangsongshankonggugudongjishijikongzhirenbucunzaiguanlianguanxi,yebuchiyoushaogangsongshangufen,weishouguozhongguozhengjianhuijiqitayouguanbumendechufahezhengquanjiaoyisuodechengjie。fuheyouguanfalv、行政法規、部門規章、規範性文件、《股票上市規則》及交易所其它相關規定等要求的任職資格。
02 獨立董事候選人簡曆
郭明文,1971年10月出生,中共黨員,西南政法大學法學博士,英語專業八級,廣東南方福瑞德律師事務所律師、華南農業大學教師。兼任廣州仲裁委員會仲裁員、廣州市南沙區勞動爭議社會調解協會會長、廣東南粵融資租賃有限公司獨立董事、廣東省訴訟法學會會員等。目前在廣東南方福瑞德律師事務所已執業13年,對律師業務熟悉並積累了較為豐富的經驗。
郭guo明ming文wen先xian生sheng不bu屬shu於yu失shi信xin被bei執zhi行xing人ren,郭guo明ming文wen先xian生sheng與yu韶shao鋼gang鬆song山shan或huo韶shao鋼gang鬆song山shan控kong股gu股gu東dong及ji實shi際ji控kong製zhi人ren不bu存cun在zai關guan聯lian關guan係xi,也ye不bu持chi有you韶shao鋼gang鬆song山shan股gu份fen,未wei受shou過guo中zhong國guo證zheng監jian會hui及ji其qi它ta有you關guan部bu門men的de處chu罰fa和he證zheng券quan交jiao易yi所suo的de懲cheng戒jie。符fu合he有you關guan法fa律lv、行政法規、部門規章、規範性文件、《股票上市規則》及交易所其它相關規定等要求的任職資格。
謝娟,女,1972年出生,香港城市大學國際經濟法法學碩士、四川大學法律碩士,現任北京市盈科(深圳)律師事務所高級合夥人,兼任東陽光獨立董事、最高人民檢察院民事行政谘詢專家、全國涉外律師領軍人才庫成員、廣東省首批涉外律師領軍人才庫成員。
謝xie娟juan女nv士shi不bu屬shu於yu失shi信xin被bei執zhi行xing人ren,謝xie娟juan女nv士shi與yu韶shao鋼gang鬆song山shan或huo韶shao鋼gang鬆song山shan控kong股gu股gu東dong及ji實shi際ji控kong製zhi人ren不bu存cun在zai關guan聯lian關guan係xi,也ye不bu持chi有you韶shao鋼gang鬆song山shan股gu份fen,未wei受shou過guo中zhong國guo證zheng監jian會hui及ji其qi它ta有you關guan部bu門men的de處chu罰fa和he證zheng券quan交jiao易yi所suo的de懲cheng戒jie。符fu合he有you關guan法fa律lv、行政法規、部門規章、規範性文件、《股票上市規則》及交易所其它相關規定等要求的任職資格。
邢良文,男,1963年9月出生,本科學曆,中國注冊會計師(資深會員,執業)、注冊稅務師、注冊資產評估師。現任廣東豐衡會計師事務所有限公司董事長、guangzhoufenghengshuiwushishiwusuoyouxiangongsidongshichang,jianrenguangdongshengheguangzhoushiguoziweijianguanqiyewaibudongshi,guangzhouguangdianyuntongjinrongdianzigufenyouxiangongsidulidongshi,guangdongyongshengdongmangufenyouxiangongsidulidongshi。
邢xing良liang文wen先xian生sheng不bu屬shu於yu失shi信xin被bei執zhi行xing人ren,邢xing良liang文wen先xian生sheng與yu韶shao鋼gang鬆song山shan或huo韶shao鋼gang鬆song山shan控kong股gu股gu東dong及ji實shi際ji控kong製zhi人ren不bu存cun在zai關guan聯lian關guan係xi,也ye不bu持chi有you韶shao鋼gang鬆song山shan股gu份fen,未wei受shou過guo中zhong國guo證zheng監jian會hui及ji其qi它ta有you關guan部bu門men的de處chu罰fa和he證zheng券quan交jiao易yi所suo的de懲cheng戒jie。符fu合he有you關guan法fa律lv、行政法規、部門規章、規範性文件、《股票上市規則》及交易所其它相關規定等要求的任職資格。
▼公告原文如下










來源:韶鋼鬆山公告
編輯:張雨恬
相關文檔
版權說明
【1】 凡本網注明"來源:中國冶金報—中國鋼鐵新聞網"的所有作品,版權均屬於中國鋼鐵新聞網。媒體轉載、摘編本網所刊 作品時,需經書麵授權。轉載時需注明來源於《中國冶金報—中國鋼鐵新聞網》及作者姓名。違反上述聲明者,本網將追究其相關法律責任。
【2】 凡本網注明"來源:XXX(非中國鋼鐵新聞網)"的作品,均轉載自其它媒體,轉載目的在於傳遞更多信息,並不代表本網 讚同其觀點,不構成投資建議。
【3】 如果您對新聞發表評論,請遵守國家相關法律、法規,尊重網上道德,並承擔一切因您的行為而直接或間接引起的法律 責任。
【4】 如因作品內容、版權和其它問題需要同本網聯係的。電話:010—010-64411649
【2】 凡本網注明"來源:XXX(非中國鋼鐵新聞網)"的作品,均轉載自其它媒體,轉載目的在於傳遞更多信息,並不代表本網 讚同其觀點,不構成投資建議。
【3】 如果您對新聞發表評論,請遵守國家相關法律、法規,尊重網上道德,並承擔一切因您的行為而直接或間接引起的法律 責任。
【4】 如因作品內容、版權和其它問題需要同本網聯係的。電話:010—010-64411649
地址:北京市朝陽區安貞裏三區26樓 郵編:100029 電話:(010)64442120/(010)64442123 傳真:(010)64411645 電子郵箱:
中國冶金報/中國鋼鐵新聞網法律顧問:大成律師事務所 楊貴生律師 電話: Email:
中國鋼鐵新聞網版權所有,未經書麵授權禁止使用 京ICP備07016269號 京公網安備11010502033228




























