工業和信息化部辦公廳關於印發《建材工業智能製造數字轉型行動計劃(2021-2023年)》的通知
2026-04-16 03:36:06
工業和信息化部辦公廳關於印發《建材工業智能製造數字轉型行動計劃(2021-2023年)》的通知
工信廳原〔2020〕39號
各省、自治區、直轄市及計劃單列市、新疆生產建設兵團工業和信息化主管部門,各有關單位:
現將《建材工業智能製造數字轉型行動計劃(2021-2023年)》印發給你們,請認真組織實施。
工業和信息化部辦公廳
2020年9月16日
建材工業智能製造數字轉型行動計劃(2021-2023年)
建材工業(含無機非金屬材料)是(shi)建(jian)築(zhu)工(gong)程(cheng)和(he)基(ji)礎(chu)設(she)施(shi)必(bi)不(bu)可(ke)少(shao)的(de)支(zhi)撐(cheng),是(shi)國(guo)民(min)經(jing)濟(ji)和(he)社(she)會(hui)發(fa)展(zhan)的(de)基(ji)礎(chu)性(xing)行(xing)業(ye),是(shi)戰(zhan)略(lve)性(xing)新(xin)興(xing)產(chan)業(ye)和(he)國(guo)防(fang)軍(jun)工(gong)發(fa)展(zhan)的(de)重(zhong)要(yao)保(bao)障(zhang),是(shi)環(huan)境(jing)治(zhi)理(li)和(he)生(sheng)態(tai)文(wen)明(ming)建(jian)設(she)不(bu)可(ke)缺(que)少(shao)的(de)重(zhong)要(yao)一(yi)環(huan)。為(wei)促(cu)進(jin)建(jian)材(cai)工(gong)業(ye)與(yu)新(xin)一(yi)代(dai)信(xin)息(xi)技(ji)術(shu)在(zai)更(geng)廣(guang)範(fan)圍(wei)、更深程度、更高水平上實現融合發展,促進建材工業轉方式、調結構、增動力,加快邁向高質量發展,製定本計劃。
一、總體要求
(一)指導思想。
以習近平新時代中國特色社會主義思想為指導,全麵貫徹黨的十九大和十九屆二中、三中、sizhongquanhuijingshen,jianchixinfazhanlinian,jianchiyigonggeicejiegouxinggaigeweizhuxian,jiakuaixinyidaixinxijishuzaijiancaigongyetuiguangyingyong,cujinjiancaigongyequanchanyelianjiazhilianyugongyehulianwangshenduronghe,goujianwangluoanquanhemimayingyongzhichengtixi,cujinxingyezhinenghuashengchan、網絡化協同、規模化定製、服fu務wu化hua延yan伸shen,夯hang實shi建jian材cai工gong業ye信xin息xi化hua支zhi撐cheng基ji礎chu,提ti升sheng智zhi能neng製zhi造zao關guan鍵jian技ji術shu創chuang新xin能neng力li,實shi現xian生sheng產chan方fang式shi和he企qi業ye形xing態tai根gen本ben性xing變bian革ge,引yin領ling建jian材cai工gong業ye邁mai向xiang高gao質zhi量liang發fa展zhan。
(二)基本原則。
堅持需求牽引。以行業需求為導向,發揮建材工業規模龐大、場景豐富優勢,充分把握不同細分行業、不同企業、不同階段特點,推動重點領域率先突破,整體水平持續提升。
堅(jian)持(chi)創(chuang)新(xin)驅(qu)動(dong)。建(jian)立(li)健(jian)全(quan)產(chan)學(xue)研(yan)用(yong)創(chuang)新(xin)體(ti)係(xi),推(tui)進(jin)建(jian)材(cai)工(gong)業(ye)與(yu)信(xin)息(xi)技(ji)術(shu)協(xie)同(tong)創(chuang)新(xin)共(gong)同(tong)進(jin)步(bu)。引(yin)導(dao)創(chuang)新(xin)資(zi)源(yuan)向(xiang)智(zhi)能(neng)化(hua)數(shu)字(zi)化(hua)領(ling)域(yu)彙(hui)聚(ju),帶(dai)動(dong)行(xing)業(ye)技(ji)術(shu)創(chuang)新(xin)、產品創新和業態創新。
堅(jian)持(chi)市(shi)場(chang)主(zhu)導(dao)。充(chong)分(fen)發(fa)揮(hui)市(shi)場(chang)在(zai)資(zi)源(yuan)配(pei)置(zhi)中(zhong)的(de)決(jue)定(ding)性(xing)作(zuo)用(yong),突(tu)出(chu)企(qi)業(ye)主(zhu)體(ti)地(di)位(wei),堅(jian)持(chi)目(mu)標(biao)導(dao)向(xiang)和(he)問(wen)題(ti)導(dao)向(xiang),激(ji)發(fa)企(qi)業(ye)內(nei)生(sheng)改(gai)造(zao)動(dong)力(li),實(shi)現(xian)效(xiao)益(yi)提(ti)升(sheng)和(he)轉(zhuan)型(xing)發(fa)展(zhan)良(liang)性(xing)互(hu)動(dong)。
堅持政府引導。分類指導、有序推進,更好發揮政府在方向引導、政策支持等方麵作用,統籌整合資源,加強頂層設計,形成建材工業智能製造數字轉型發展合力。
(三)主要目標。
到2023nian,jiancaigongyexinxihuajichuzhichengnenglixianzhuzengqiang,zhinengzhizaoguanjiangongxingjishuqudemingxiantupo,zhongdianlingyushifanyinlinghetuiguangyingyongqudejiaohaochengxiao,quanxingyeshuzihua、網絡化、智能化水平大幅提升,經營成本、生產效率、服務水平持續改進,推動建材工業全產業鏈高級化、現代化、安全化,加快邁入先進製造業。
——支撐體係基本完善。製修訂30項以上建材行業智能製造相關標準,培育5家年產值過億元的建材行業信息化、智能化供應商,建立10個建材細分公共服務平台,基本滿足建材行業信息化發展需要。
——創新能力明顯增強。建立5個建材行業智能製造創新平台,形成15套係統解決方案,突破50項建材領域智能製造關鍵共性技術,培育100個建材工業APP,形成若幹大數據、雲計算、物聯網、區塊鏈、5G通信、虛擬現實、工業互聯網等新一代技術應用場景。
——推廣應用成效顯著。推選6家智能製造標杆企業,建立50個建材行業智能工廠,打造20個數字礦山,培育100個在研發設計、生產製造、供應鏈管理、電子商務、設備運維等領域單項應用取得突出成效的典型項目。
二、重點任務
(一)建材工業信息化生態體係構建行動。
1.wanshanjiancailianghuarongheguanbiaotixi。jixutuidongjiancaiqiyeyijulianghuarongheguanlitixiguojiabiaozhunkaizhanguanbiaogongzuo,guliyoutiaojiandeqiyeshenqingpingding。yindaoguanbiaozixunfuwujigoushenruqiye,duibiaoguojiabiaozhunkaizhanjichujianshe、單項應用、綜合集成、協同創新等工作。建立建材企業貫標、年度測評推廣和跟蹤反饋機製,推動建材工業兩化融合不斷向更高階段躍升。
2.建立建材智能製造標準體係。加強建材行業智能製造標準化協調機製建設,建立健全行業智能製造標準體係。組織開展智能工廠、數字礦山等標準和規程研究製定及宣貫落實。搭建智能製造標準試驗驗證平台,結合企業實際驗證標準的有效性和可行性。
3.培育信息化公共服務體係。推動裝備、軟件、自動化、儀器儀表、係統集成商、安(an)全(quan)防(fang)護(hu)等(deng)不(bu)同(tong)領(ling)域(yu)企(qi)業(ye)緊(jin)密(mi)合(he)作(zuo),加(jia)快(kuai)培(pei)育(yu)一(yi)批(pi)針(zhen)對(dui)建(jian)材(cai)工(gong)業(ye)的(de)係(xi)統(tong)解(jie)決(jue)方(fang)案(an)供(gong)應(ying)商(shang)。麵(mian)向(xiang)建(jian)材(cai)行(xing)業(ye)信(xin)息(xi)化(hua)發(fa)展(zhan)需(xu)要(yao),發(fa)揮(hui)科(ke)研(yan)院(yuan)所(suo)轉(zhuan)製(zhi)企(qi)業(ye)優(you)勢(shi),推(tui)動(dong)產(chan)業(ye)鏈(lian)分(fen)工(gong)協(xie)作(zuo)、共同發展。
4.構建網絡安全分級防護體係。麵向應用工業互聯網的建材工業企業,製定網絡安全分類分級防護指南、網wang絡luo安an全quan分fen級ji防fang護hu規gui範fan,推tui動dong企qi業ye實shi施shi分fen類lei分fen級ji安an全quan防fang護hu。開kai展zhan防fang護hu能neng力li貫guan標biao,引yin導dao企qi業ye加jia強qiang網wang絡luo安an全quan防fang護hu能neng力li建jian設she。強qiang化hua網wang絡luo安an全quan產chan品pin和he解jie決jue方fang案an定ding製zhi化hua供gong給gei,促cu進jin建jian材cai工gong業ye企qi業ye網wang絡luo安an全quan保bao障zhang能neng力li提ti升sheng。
(二)建材工業智能製造技術創新行動。
5.突破一批關鍵核心技術。依托行業骨幹企業創建開放共享的建材智能製造創新平台,推動關鍵共性技術研究以及智能部件、裝備、係統研發。引導各類企業加大研發投入,開展適用於建材工業的智能傳感器、神經網絡芯片等基礎元器件以及工業機器人、智能交互係統等智能產品的研發、製造與應用,突破智能控製和優化、數據采集與分析、故障診斷與維護、密碼防護等一批核心技術,夯實建材工業智能製造硬件和軟件基礎。
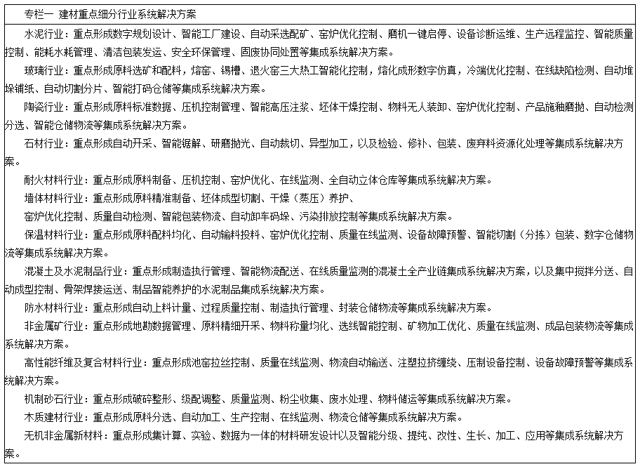
6.形成一批係統解決方案。針對建材細分行業特點,以礦山開采、原料製備、破碎粉磨、窯爐控製、物流倉儲、在線檢測等關鍵環節為重點,提煉形成若幹套具有智能感知、自動執行、深度學習、智能決策、密碼防護等功能的智能化、數字化、集成化係統解決方案,促進水泥、玻璃、陶瓷等行業生產方式的自動化、智能化、無人化變革。
7.創新一批工業互聯網場景。構建網絡、平台、安全三大功能體係,鼓勵企業積極探索“5G+工業互聯網”,cujingongyehulianwangyujiancaigongyeshenduronghe。tuidongjiancaixingyegongyehulianwangbiaoshijiexierjijiedianjianshe,shenhuabiaoshijiexiyingyong。dalifazhanjiancaixingyegongyehulianwangchuangxinyingyongpingtai,jiakuaikaifajiancaigongyeAPP,推tui動dong建jian材cai企qi業ye和he設she備bei上shang雲yun上shang平ping台tai,實shi現xian製zhi造zao資zi源yuan和he製zhi造zao能neng力li互hu聯lian互hu通tong。構gou建jian工gong業ye互hu聯lian網wang密mi碼ma支zhi撐cheng體ti係xi,加jia快kuai商shang用yong密mi碼ma在zai建jian材cai行xing業ye深shen度du應ying用yong。
(三)建材工業智能製造推廣應用行動。
8.大力培育智能工廠和數字礦山。發揮智能製造標杆企業的示範引領作用,通過持續完善、迭代和提升,在行業內大規模複製推廣。按照智能工廠建設規程和標準,培育一批集智能生產、智能運維和智能管理為一體的建材行業智能工廠,切實提高產品質量、運營效率、設備管理和安全環保水平。運用三維仿真、智能采選、自動配礦、無人駕駛、災害監控等手段,實施機械化換人和自動化減人,打造一批安全、高效、綠色的數字礦山。
9.著力推進關鍵環節典型應用。聚焦建材工業生產和經營關鍵環節,加快推廣窯爐優化控製、智能倉儲物流、設備巡檢維護、在線監測檢測、批量個性定製、網絡集成外包、產品質量追溯、數字設計運營等先進技術方案,培育一批單項應用典型項目。在搬運碼垛、投料裝車、拋光施釉、噴漆打磨、高溫窯爐等繁重危險崗位,以及圖像識別、切割分揀、壓力成型、取樣檢測等高精度崗位加快實施“機器換人”。推廣窯爐協同處置工業固廢、生活垃圾、危險廢棄物等技術,促進建材行業綠色發展。
10.加快提高中小建材企業信息化水平。支持大型企業建設工業互聯網平台,通過網絡協同、平台集成、線xian上shang對dui接jie等deng方fang式shi,實shi施shi產chan業ye鏈lian協xie同tong和he大da中zhong小xiao企qi業ye資zi源yuan融rong通tong,帶dai動dong中zhong小xiao企qi業ye轉zhuan型xing發fa展zhan。結jie合he數shu字zi化hua賦fu能neng中zhong小xiao企qi業ye專zhuan項xiang行xing動dong,培pei育yu針zhen對dui中zhong小xiao建jian材cai企qi業ye的de信xin息xi技ji術shu供gong應ying商shang及ji產chan品pin方fang案an,建jian設she第di三san方fang工gong業ye互hu聯lian網wang公gong共gong服fu務wu平ping台tai,在zai線xian提ti供gong工gong業ye軟ruan件jian、研發設計、市場營銷、物流倉儲等服務,促進中小企業上雲上平台,支撐數字化轉型進程。
三、保障措施
(一)加jia強qiang組zu織zhi領ling導dao。各ge地di工gong業ye和he信xin息xi化hua主zhu管guan部bu門men要yao加jia強qiang統tong籌chou協xie調tiao,建jian立li健jian全quan本ben地di區qu建jian材cai行xing業ye智zhi能neng製zhi造zao數shu字zi轉zhuan型xing推tui進jin機ji製zhi,明ming確que時shi間jian進jin度du,落luo實shi各ge項xiang任ren務wu。建jian材cai各ge行xing業ye協xie會hui要yao結jie合he各ge自zi產chan業ye規gui模mo、技術特點、發展水平等情況,製定工作計劃,明確責任部門,提出政策建議。相關產業聯盟、骨幹企業、科研院所、部屬單位及高校要加強溝通合作,形成推進合力。設立建材行業智能製造專家委員會,提供戰略、技術、政策等谘詢建議。
(二)加大政策支持。深化產融合作,加大金融支持,鼓勵產業和金融資本設立建材智能製造數字轉型投資基金,重點投向人工智能、大數據、工業軟件、5G通信、工業互聯網等在建材領域的創新應用。支持符合條件的建材智能技術裝備企業按規定享受稅收優惠、融資擔保政策,申請有關保險補償和資金支持。
(三)強化人才保障。支持開展職業技能培訓,鼓勵有條件的企業、院校、keyanyuansuolianhejianshezhinengzhizaoshixunjidi,peiyangyipimianxianggongyehuahexinxihuashenduronghedefuhexingrencai,xingchengyipijiancaigongyezhinenghuashuzihuafazhanlingjunduiwu。chuangxinrencaiyinjinzhengceyufangshi,jiaqiangguowaigaoduanxinxijishurencaideyinjinhejiaoliu。
(四)yingzaolianghaohuanjing。kaizhanjiancaiqiyexinxihuashuipingpinggu,jishizongjiexianjinjingyanhequedianbuzu,cujingediqugexingyebuduangaijintisheng。zuzhikaizhanzhenduanzixunfuwu,shoujizhenglixiangguananli,jiaqiangjiaoliuxuanchuan。shenhuajishu、管理、標準等方麵國際交流合作。
來源:工業和信息化部
編輯:網站實習3
相關文檔
版權說明
【2】 凡本網注明"來源:XXX(非中國鋼鐵新聞網)"的作品,均轉載自其它媒體,轉載目的在於傳遞更多信息,並不代表本網 讚同其觀點,不構成投資建議。
【3】 如果您對新聞發表評論,請遵守國家相關法律、法規,尊重網上道德,並承擔一切因您的行為而直接或間接引起的法律 責任。
【4】 如因作品內容、版權和其它問題需要同本網聯係的。電話:010—010-64411649
地址:北京市朝陽區安貞裏三區26樓 郵編:100029 電話:(010)64442120/(010)64442123 傳真:(010)64411645 電子郵箱:
中國冶金報/中國鋼鐵新聞網法律顧問:大成律師事務所 楊貴生律師 電話: Email:
中國鋼鐵新聞網版權所有,未經書麵授權禁止使用 京ICP備07016269 京公網安備11010502033228




























