鋼鐵行業多個工業互聯網項目入選國家級試點示範名單
2026-04-16 10:20:57

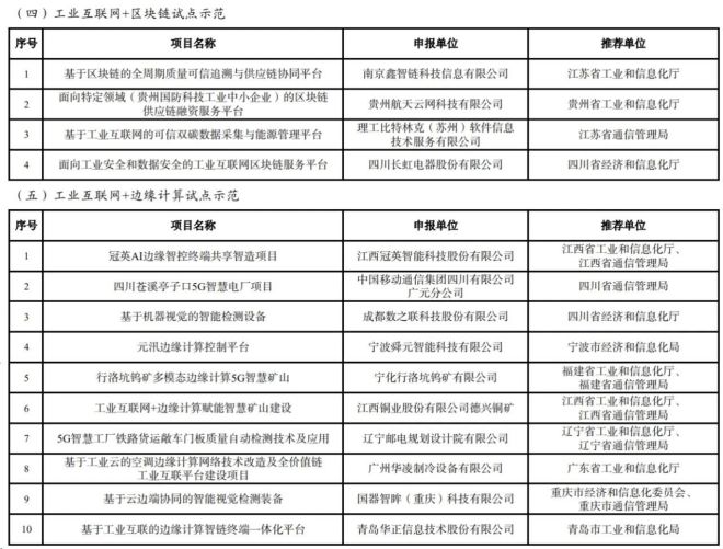
近日,工信部發布了2023年工業互聯網試點示範名單,其中包括:冶金工程數字化設計交付及數字孿生工廠關鍵技術研發與應用、汽車鋼簾線生產實時透明工廠、冶金生產安全管理平台等多個鋼鐵行業工業互聯網項目。
鋼鐵行業入選項目如下:


以下為通知原文:
關於公布2023年工業互聯網試點示範項目名單的通知
工信廳信管函〔2024〕81號
各省、自治區、直轄市及計劃單列市工業和信息化主管部門,各省、自治區、直轄市通信管理局,有關中央企業:
根據《工業和信息化部辦公廳關於組織開展2023年工業互聯網試點示範項目申報工作的通知》(工信廳信管函〔2023〕319號)要求,經企業自主申報、地方推薦、專家評審和網上公示,確定了 2023 年工業互聯網試點示範項目名單,現予以公布。
附件:2023年工業互聯網試點示範項目名單
工業和信息化部辦公廳
2024年3月13日











來源:工業和信息化部
編輯:張雨恬
相關文檔
版權說明
【1】 凡本網注明"來源:中國冶金報—中國鋼鐵新聞網"的所有作品,版權均屬於中國鋼鐵新聞網。媒體轉載、摘編本網所刊 作品時,需經書麵授權。轉載時需注明來源於《中國冶金報—中國鋼鐵新聞網》及作者姓名。違反上述聲明者,本網將追究其相關法律責任。
【2】 凡本網注明"來源:XXX(非中國鋼鐵新聞網)"的作品,均轉載自其它媒體,轉載目的在於傳遞更多信息,並不代表本網 讚同其觀點,不構成投資建議。
【3】 如果您對新聞發表評論,請遵守國家相關法律、法規,尊重網上道德,並承擔一切因您的行為而直接或間接引起的法律 責任。
【4】 如因作品內容、版權和其它問題需要同本網聯係的。電話:010—010-64411649
【2】 凡本網注明"來源:XXX(非中國鋼鐵新聞網)"的作品,均轉載自其它媒體,轉載目的在於傳遞更多信息,並不代表本網 讚同其觀點,不構成投資建議。
【3】 如果您對新聞發表評論,請遵守國家相關法律、法規,尊重網上道德,並承擔一切因您的行為而直接或間接引起的法律 責任。
【4】 如因作品內容、版權和其它問題需要同本網聯係的。電話:010—010-64411649
地址:北京市朝陽區安貞裏三區26樓 郵編:100029 電話:(010)64442120/(010)64442123 傳真:(010)64411645 電子郵箱:
中國冶金報/中國鋼鐵新聞網法律顧問:大成律師事務所 楊貴生律師 電話: Email:
中國鋼鐵新聞網版權所有,未經書麵授權禁止使用 京ICP備07016269號 京公網安備11010502033228




























