安鋼集團混改終止 未與方大鋼鐵集團達成一致
2026-04-16 14:22:07
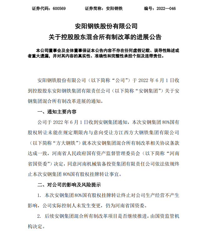
6月1日晚,安陽鋼鐵股份有限公司(以下簡稱公司)發布公告稱,公司於當日收到安鋼集團通知,本次安鋼集團80%國有股權轉讓未能在規定期限內與意向受讓方江西方大鋼鐵集團有限公司就本次安鋼集團混合所有製改革相關協議條款達成一致,河南省人民政府國有資產監督管理委員會(以下簡稱河南省國資委)決定,同意河南機械裝備投資集團有限責任公司依法依規終止本次安鋼集團80%國有股權掛牌轉讓事宜。本次安鋼集團80%國有股權掛牌轉讓終止對公司生產經營不產生影響,公司實際控製人未發生變更,仍為河南省國資委。後續安鋼集團混合所有製改革項目是否繼續推進,由國資監管機構決定。


公告原文如下


根據之前的公示,安鋼集團80%國有股權的轉讓底價為109.97億元,受讓方須具備的資格條件包括必須為中國境內依法設立並有效存續的企業法人,具有良好的財務狀況和支付能力,且須是國內具有鋼鐵產業的大型集團公司,判斷標準為2021年企業粗鋼產量在1000萬噸以上。
公示披露的交易條件顯示,收購安鋼集團80%股權後,受讓方還須對安鋼集團進行增資,並對河南省內鋼鐵產業整合進行投資,二者總投資不低於800億元。
具體條例為,受讓方向安鋼集團的首期增資不低於150億元,且須與股權轉讓價款一並到位。在三年過渡期內受讓方承諾對安鋼集團分步增資,後續資本金投入不少於150億元。受讓方的增資金額及對河南省內鋼鐵產業整合的總投資不低於800億元。
同時,按照河南省的要求,受讓方還需滿足三個條件:其一,有能力提高安鋼職工的收入;其二,有能力帶領安鋼實現更好地發展,市場競爭力要增強;其三,要有能力並積極參與河南鋼鐵業整合,實現高質量發展。
河南機械裝備投資集團有限責任公司於2022年2月25日在河南中原產權交易有限公司係統中對持有的安鋼集團80%股權進行轉讓掛牌,掛牌起止日期為2022年2月25日~2022年3月25日。截至掛牌終止日,僅有一家意向投資方——江西方大鋼鐵集團有限公司向河南中原產權交易有限公司提交了申請資料且繳納了保證金。
安鋼集團簡介
安鋼集團始建於1958年,年產鋼能力1000萬噸,是河南省最大的精品板材和優質建材生產基地。2020年,安鋼集團鐵、鋼、材產量分別為1068萬噸、1120萬噸、1152萬噸,實現銷售收入493億元、利稅18億元。
來源:安鋼股份公告、中國冶金報等
編輯:張雨恬
相關文檔
版權說明
【1】 凡本網注明"來源:中國冶金報—中國鋼鐵新聞網"的所有作品,版權均屬於中國鋼鐵新聞網。媒體轉載、摘編本網所刊 作品時,需經書麵授權。轉載時需注明來源於《中國冶金報—中國鋼鐵新聞網》及作者姓名。違反上述聲明者,本網將追究其相關法律責任。
【2】 凡本網注明"來源:XXX(非中國鋼鐵新聞網)"的作品,均轉載自其它媒體,轉載目的在於傳遞更多信息,並不代表本網 讚同其觀點,不構成投資建議。
【3】 如果您對新聞發表評論,請遵守國家相關法律、法規,尊重網上道德,並承擔一切因您的行為而直接或間接引起的法律 責任。
【4】 如因作品內容、版權和其它問題需要同本網聯係的。電話:010—010-64411649
【2】 凡本網注明"來源:XXX(非中國鋼鐵新聞網)"的作品,均轉載自其它媒體,轉載目的在於傳遞更多信息,並不代表本網 讚同其觀點,不構成投資建議。
【3】 如果您對新聞發表評論,請遵守國家相關法律、法規,尊重網上道德,並承擔一切因您的行為而直接或間接引起的法律 責任。
【4】 如因作品內容、版權和其它問題需要同本網聯係的。電話:010—010-64411649
地址:北京市朝陽區安貞裏三區26樓 郵編:100029 電話:(010)64442120/(010)64442123 傳真:(010)64411645 電子郵箱:
中國冶金報/中國鋼鐵新聞網法律顧問:大成律師事務所 楊貴生律師 電話: Email:
中國鋼鐵新聞網版權所有,未經書麵授權禁止使用 京ICP備07016269號 京公網安備11010502033228




























