重大資產重組公告!涉及兩家江蘇鋼企
2026-04-16 10:02:42
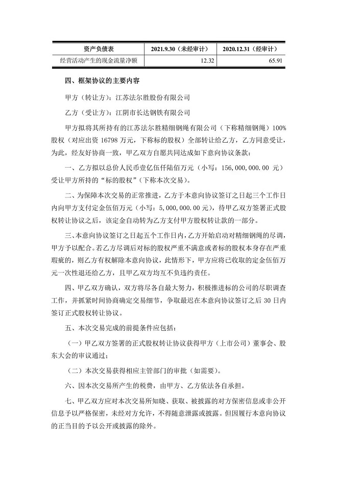
近日,江蘇法爾勝股份有限公司發布關於該公司籌劃重大資產重組的提示性公告。由公告內容可知:該公司擬向江陰市長達鋼鐵有限公司以現金形式轉讓該公司持有的全資子公司江蘇法爾勝精細鋼繩有限公司100%股權。

圖為長達鋼鐵
cicijiaoyijiageyigaigongsipinqingdejubeizhengquanqihuocongyezigedepinggujigouquedingdebiaodezichanpinggujiazhiweijichu,youjiaoyishuangfangxieshangqueding。genjuchubuyanjiuhecesuan,bencijiaoyiyujigoucheng《上市公司重大資產重組管理辦法》規定的重大資產重組,尚需履行必要的決策和審批程序。
公告全文如下:





(圖片來源於網絡)
來源:江蘇法爾勝股份有限公司公告
編輯:張雨恬
相關文檔
版權說明
【1】 凡本網注明"來源:中國冶金報—中國鋼鐵新聞網"的所有作品,版權均屬於中國鋼鐵新聞網。媒體轉載、摘編本網所刊 作品時,需經書麵授權。轉載時需注明來源於《中國冶金報—中國鋼鐵新聞網》及作者姓名。違反上述聲明者,本網將追究其相關法律責任。
【2】 凡本網注明"來源:XXX(非中國鋼鐵新聞網)"的作品,均轉載自其它媒體,轉載目的在於傳遞更多信息,並不代表本網 讚同其觀點,不構成投資建議。
【3】 如果您對新聞發表評論,請遵守國家相關法律、法規,尊重網上道德,並承擔一切因您的行為而直接或間接引起的法律 責任。
【4】 如因作品內容、版權和其它問題需要同本網聯係的。電話:010—010-64411649
【2】 凡本網注明"來源:XXX(非中國鋼鐵新聞網)"的作品,均轉載自其它媒體,轉載目的在於傳遞更多信息,並不代表本網 讚同其觀點,不構成投資建議。
【3】 如果您對新聞發表評論,請遵守國家相關法律、法規,尊重網上道德,並承擔一切因您的行為而直接或間接引起的法律 責任。
【4】 如因作品內容、版權和其它問題需要同本網聯係的。電話:010—010-64411649
地址:北京市朝陽區安貞裏三區26樓 郵編:100029 電話:(010)64442120/(010)64442123 傳真:(010)64411645 電子郵箱:
中國冶金報/中國鋼鐵新聞網法律顧問:大成律師事務所 楊貴生律師 電話: Email:
中國鋼鐵新聞網版權所有,未經書麵授權禁止使用 京ICP備07016269號 京公網安備11010502033228




























