河鋼股份引入民營資本實施邯鋼新區鋼鐵項目建設
2026-04-16 03:59:37
近日,河鋼股份發布關於與河北能嘉公司合資設立鋼鐵項目公司的公告。
由公告可知:河鋼股份邯鄲分公司老區將實施退城搬遷,在邯鄲市涉縣建設新基地。為全力做好老區搬遷和新區建設工作,該公司經過多方比選,決定與河北能嘉投資有限公司(以下簡稱“河北能嘉”)聯合組建鋼鐵項目公司,共同實施新區鋼鐵項目建設和運營。
經協商,雙方確定合資公司持股比例為:河鋼股份持股51%,河北能嘉持股49%。合資公司初期注冊資本為5億元,按照約定的持股比例,河鋼股份以現金出資2.55億元,河北能嘉以現金出資2.45億元。合資公司最終注冊資本在項目建成後根據雙方實際投入,按照河鋼股份持股51%、河北能嘉持股49%的比例另行確定。
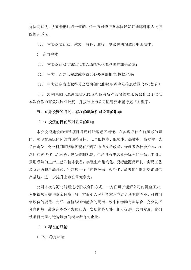
公告全文如下(請上下滑動瀏覽):








來源:河鋼股份公告
編輯:張雨恬
相關文檔
版權說明
【1】 凡本網注明"來源:中國冶金報—中國鋼鐵新聞網"的所有作品,版權均屬於中國鋼鐵新聞網。媒體轉載、摘編本網所刊 作品時,需經書麵授權。轉載時需注明來源於《中國冶金報—中國鋼鐵新聞網》及作者姓名。違反上述聲明者,本網將追究其相關法律責任。
【2】 凡本網注明"來源:XXX(非中國鋼鐵新聞網)"的作品,均轉載自其它媒體,轉載目的在於傳遞更多信息,並不代表本網 讚同其觀點,不構成投資建議。
【3】 如果您對新聞發表評論,請遵守國家相關法律、法規,尊重網上道德,並承擔一切因您的行為而直接或間接引起的法律 責任。
【4】 如因作品內容、版權和其它問題需要同本網聯係的。電話:010—010-64411649
【2】 凡本網注明"來源:XXX(非中國鋼鐵新聞網)"的作品,均轉載自其它媒體,轉載目的在於傳遞更多信息,並不代表本網 讚同其觀點,不構成投資建議。
【3】 如果您對新聞發表評論,請遵守國家相關法律、法規,尊重網上道德,並承擔一切因您的行為而直接或間接引起的法律 責任。
【4】 如因作品內容、版權和其它問題需要同本網聯係的。電話:010—010-64411649
地址:北京市朝陽區安貞裏三區26樓 郵編:100029 電話:(010)64442120/(010)64442123 傳真:(010)64411645 電子郵箱:
中國冶金報/中國鋼鐵新聞網法律顧問:大成律師事務所 楊貴生律師 電話: Email:
中國鋼鐵新聞網版權所有,未經書麵授權禁止使用 京ICP備07016269號 京公網安備11010502033228




























