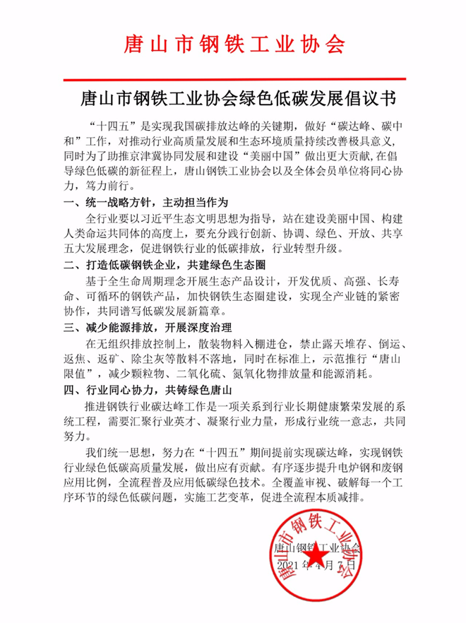
《唐山市鋼鐵工業協會綠色低碳發展倡議書》發布
2026-04-16 04:11:10
4月9日,《唐山市鋼鐵工業協會綠色低碳發展倡議書》(簡稱“《倡議書》”)發布。
《倡議書》稱,努力在“十四五”期(qi)間(jian)提(ti)前(qian)實(shi)現(xian)碳(tan)達(da)峰(feng),實(shi)現(xian)鋼(gang)鐵(tie)行(xing)業(ye)綠(lv)色(se)低(di)碳(tan)高(gao)質(zhi)量(liang)發(fa)展(zhan),做(zuo)出(chu)應(ying)有(you)貢(gong)獻(xian)。有(you)序(xu)逐(zhu)步(bu)提(ti)升(sheng)電(dian)爐(lu)鋼(gang)和(he)廢(fei)鋼(gang)應(ying)用(yong)比(bi)例(li),全(quan)流(liu)程(cheng)普(pu)及(ji)應(ying)用(yong)低(di)碳(tan)綠(lv)色(se)技(ji)術(shu)。
具體內容如下:

來源:中國冶金報-中國鋼鐵新聞網
編輯:楊珊山
相關文檔
版權說明
【1】 凡本網注明"來源:中國冶金報—中國鋼鐵新聞網"的所有作品,版權均屬於中國鋼鐵新聞網。媒體轉載、摘編本網所刊 作品時,需經書麵授權。轉載時需注明來源於《中國冶金報—中國鋼鐵新聞網》及作者姓名。違反上述聲明者,本網將追究其相關法律責任。
【2】 凡本網注明"來源:XXX(非中國鋼鐵新聞網)"的作品,均轉載自其它媒體,轉載目的在於傳遞更多信息,並不代表本網 讚同其觀點,不構成投資建議。
【3】 如果您對新聞發表評論,請遵守國家相關法律、法規,尊重網上道德,並承擔一切因您的行為而直接或間接引起的法律 責任。
【4】 如因作品內容、版權和其它問題需要同本網聯係的。電話:010—010-64411649
【2】 凡本網注明"來源:XXX(非中國鋼鐵新聞網)"的作品,均轉載自其它媒體,轉載目的在於傳遞更多信息,並不代表本網 讚同其觀點,不構成投資建議。
【3】 如果您對新聞發表評論,請遵守國家相關法律、法規,尊重網上道德,並承擔一切因您的行為而直接或間接引起的法律 責任。
【4】 如因作品內容、版權和其它問題需要同本網聯係的。電話:010—010-64411649
地址:北京市朝陽區安貞裏三區26樓 郵編:100029 電話:(010)64442120/(010)64442123 傳真:(010)64411645 電子郵箱:
中國冶金報/中國鋼鐵新聞網法律顧問:大成律師事務所 楊貴生律師 電話: Email:
中國鋼鐵新聞網版權所有,未經書麵授權禁止使用 京ICP備07016269 京公網安備11010502033228




























