工信部就《鋼鐵行業規範條件(2024年修訂)(征求意見稿)》向社會公開征求意見
2026-03-29 12:10:26
11月1日,工業和信息化部發布了《鋼鐵行業規範條件(2024年修訂)(征求意見稿)》,向社會公開征求意見。

具體內容如下:
《鋼鐵行業規範條件(2024年修訂)(征求意見稿)》向社會公開征求意見
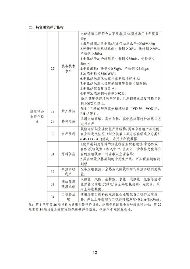
為落實全國新型工業化推進大會部署,加快推動鋼鐵行業轉型升級,依據國家有關法律法規和產業政策,我們對《鋼鐵行業規範條件(2015年修訂)》和《鋼鐵行業規範企業管理辦法》(工業和信息化部2015年第35號公告)進行了修訂,研究形成了《鋼鐵行業規範條件(2024年修訂)(征求意見稿)》(見附件),現向社會公開征求意見。如有修改意見或建議,請於11月14日前書麵反饋我司。
聯係電話:,傳真:
電子郵件:
通訊地址:北京市西長安街13號工業和信息化部原材料工業司(郵編100804)
附件:鋼鐵行業規範條件(2024年修訂)(征求意見稿)













來源:中華人民共和國工業和信息化部
編輯:張雨恬
相關文檔
版權說明
【1】 凡本網注明"來源:中國冶金報—中國鋼鐵新聞網"的所有作品,版權均屬於中國鋼鐵新聞網。媒體轉載、摘編本網所刊 作品時,需經書麵授權。轉載時需注明來源於《中國冶金報—中國鋼鐵新聞網》及作者姓名。違反上述聲明者,本網將追究其相關法律責任。
【2】 凡本網注明"來源:XXX(非中國鋼鐵新聞網)"的作品,均轉載自其它媒體,轉載目的在於傳遞更多信息,並不代表本網 讚同其觀點,不構成投資建議。
【3】 如果您對新聞發表評論,請遵守國家相關法律、法規,尊重網上道德,並承擔一切因您的行為而直接或間接引起的法律 責任。
【4】 如因作品內容、版權和其它問題需要同本網聯係的。電話:010—010-64411649
【2】 凡本網注明"來源:XXX(非中國鋼鐵新聞網)"的作品,均轉載自其它媒體,轉載目的在於傳遞更多信息,並不代表本網 讚同其觀點,不構成投資建議。
【3】 如果您對新聞發表評論,請遵守國家相關法律、法規,尊重網上道德,並承擔一切因您的行為而直接或間接引起的法律 責任。
【4】 如因作品內容、版權和其它問題需要同本網聯係的。電話:010—010-64411649
地址:北京市朝陽區安貞裏三區26樓 郵編:100029 電話:(010)64442120/(010)64442123 傳真:(010)64411645 電子郵箱:
中國冶金報/中國鋼鐵新聞網法律顧問:大成律師事務所 楊貴生律師 電話: Email:
中國鋼鐵新聞網版權所有,未經書麵授權禁止使用 京ICP備07016269號 京公網安備11010502033228




























