《鋼鐵行業超低排放BAT技術清單》發布
2026-04-16 06:01:43
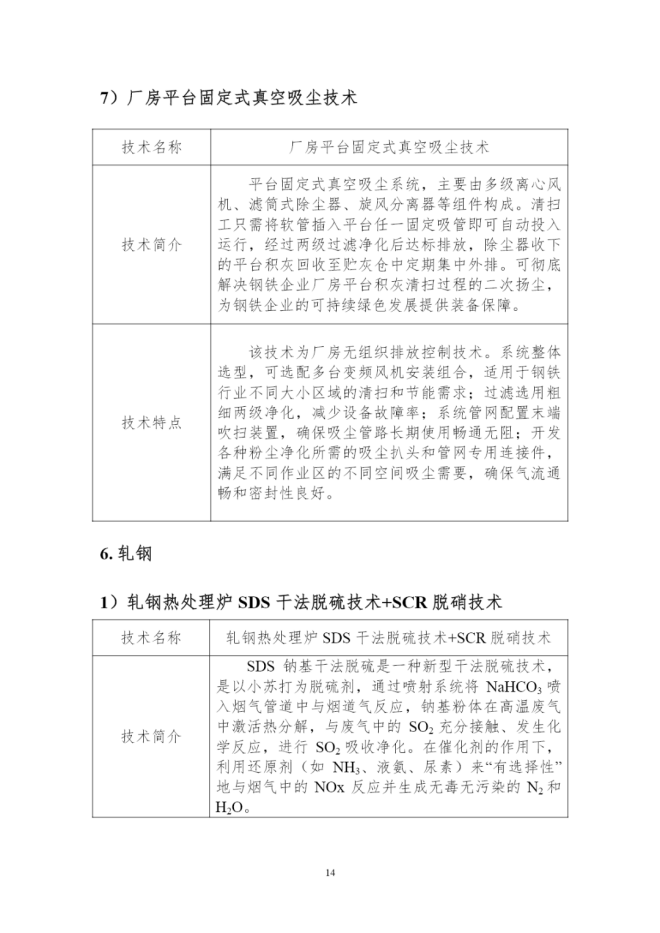
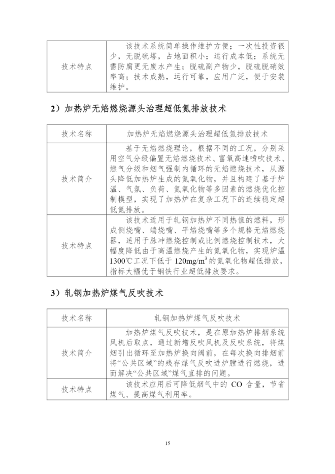
11月8日,中國鋼鐵工業協會節能環保工作委員會2023年年會召開,會上發布了《鋼鐵行業超低排放BAT技術清單》,鼓勵類(BAT Best Available Technology)技術清單包含原料工序、焦化工序、燒結(球團)工序、煉鐵工序、煉鋼工序、軋鋼工序、自備電廠超低排放技術,共32項。該清單的發布是為進一步高質量推進鋼鐵行業超低排放改造,有效積極地推廣成熟可靠的鋼鐵超低排放技術服務。
中zhong國guo鋼gang鐵tie超chao低di排pai放fang改gai造zao工gong程cheng是shi引yin領ling世shi界jie鋼gang鐵tie的de綠lv色se革ge命ming,浩hao大da工gong程cheng。鋼gang鐵tie企qi業ye作zuo為wei工gong程cheng責ze任ren主zhu體ti,以yi高gao度du的de曆li史shi使shi命ming感gan積ji極ji推tui動dong綜zong合he治zhi理li、係統治理、源頭治理,實現全流程、全環節、全方位超低排放改造,付出了巨大人力、物力、財力,為打贏“藍天保衛戰”做出了載入史冊的貢獻。
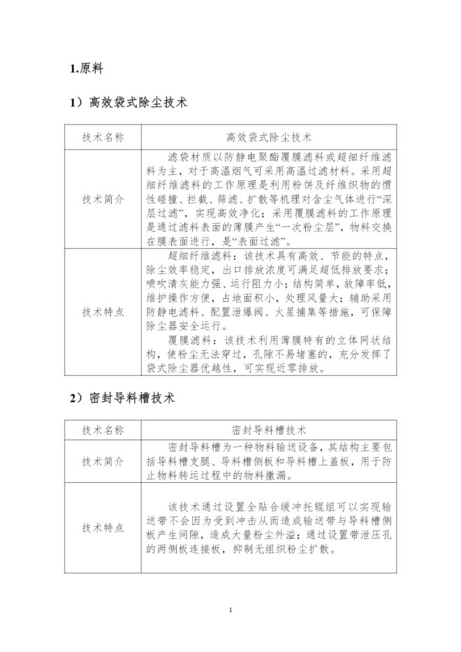
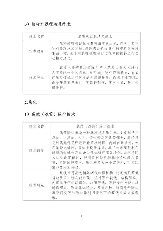
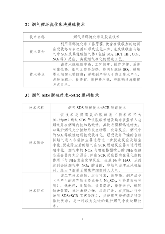
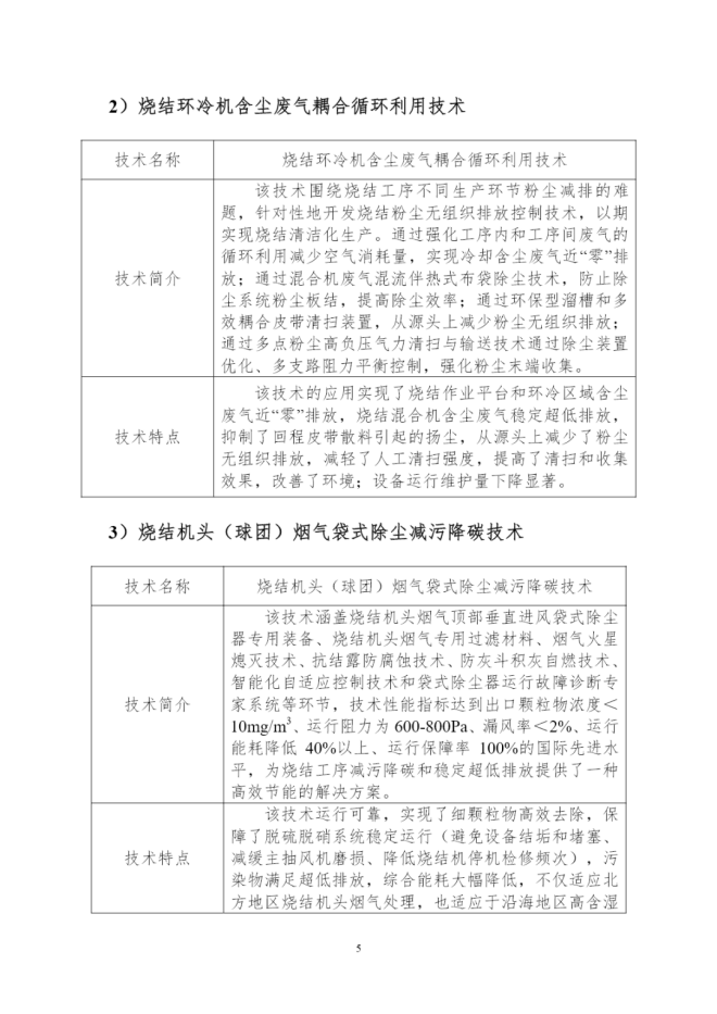
BAT技術清單全文內容如下:


















來源:中國鋼鐵工業協會
編輯:張雨恬
相關文檔
版權說明
【1】 凡本網注明"來源:中國冶金報—中國鋼鐵新聞網"的所有作品,版權均屬於中國鋼鐵新聞網。媒體轉載、摘編本網所刊 作品時,需經書麵授權。轉載時需注明來源於《中國冶金報—中國鋼鐵新聞網》及作者姓名。違反上述聲明者,本網將追究其相關法律責任。
【2】 凡本網注明"來源:XXX(非中國鋼鐵新聞網)"的作品,均轉載自其它媒體,轉載目的在於傳遞更多信息,並不代表本網 讚同其觀點,不構成投資建議。
【3】 如果您對新聞發表評論,請遵守國家相關法律、法規,尊重網上道德,並承擔一切因您的行為而直接或間接引起的法律 責任。
【4】 如因作品內容、版權和其它問題需要同本網聯係的。電話:010—010-64411649
【2】 凡本網注明"來源:XXX(非中國鋼鐵新聞網)"的作品,均轉載自其它媒體,轉載目的在於傳遞更多信息,並不代表本網 讚同其觀點,不構成投資建議。
【3】 如果您對新聞發表評論,請遵守國家相關法律、法規,尊重網上道德,並承擔一切因您的行為而直接或間接引起的法律 責任。
【4】 如因作品內容、版權和其它問題需要同本網聯係的。電話:010—010-64411649
地址:北京市朝陽區安貞裏三區26樓 郵編:100029 電話:(010)64442120/(010)64442123 傳真:(010)64411645 電子郵箱:
中國冶金報/中國鋼鐵新聞網法律顧問:大成律師事務所 楊貴生律師 電話: Email:
中國鋼鐵新聞網版權所有,未經書麵授權禁止使用 京ICP備07016269號 京公網安備11010502033228




























