湖北:推進省內鋼鐵企業兼並重組,前4家產能占比超過80%
2026-04-16 07:37:46
近日,湖北省人民政府辦公廳發布關於印發湖北省冶金產業轉型升級實施方案(2023—2025年)的通知。通知提到,推進省內鋼鐵企業兼並重組。支持武鋼有限、鄂城鋼鐵、湖北金盛蘭等龍頭企業,利用技術、資金、品牌等優勢,依法依規對省內長材企業實施跨地區、跨所有製、跨產業鏈上下遊兼並重組。力爭到2025年底,全省鋼鐵企業前4家產能占比超過80%。


各市、州、縣人民政府,省政府各部門:
《湖北省冶金產業轉型升級實施方案(2023-2025年)》已經省人民政府同意,現印發給你們,請認真貫徹執行。
2023年10月17日
湖北省冶金產業轉型升級實施方案
(2023-2025年)
冶金產業是我省傳統優勢和支柱產業,是我省“51020”現xian代dai產chan業ye集ji群qun的de重zhong要yao組zu成cheng部bu分fen,是shi實shi現xian綠lv色se低di碳tan發fa展zhan的de重zhong要yao領ling域yu。為wei深shen入ru貫guan徹che習xi近jin平ping總zong書shu記ji關guan於yu推tui動dong長chang江jiang經jing濟ji帶dai發fa展zhan及ji傳chuan統tong產chan業ye轉zhuan型xing升sheng級ji的de重zhong要yao講jiang話hua和he指zhi示shi批pi示shi精jing神shen,全quan麵mian落luo實shi省sheng第di十shi二er次ci黨dang代dai會hui部bu署shu要yao求qiu,結jie合he我wo省sheng實shi際ji,製zhi定ding本ben實shi施shi方fang案an。
一、總體要求
(一)指導思想。
以習近平新時代中國特色社會主義思想為指導,立足新發展階段,完整準確全麵貫徹新發展理念,堅持創新驅動、集聚集約、綠色低碳的原則,以高端化、智能化、綠色化為方向,建成布局結構合理、資源供應穩定、技術裝備先進、質量品牌突出、綠色低碳可持續的冶金產業體係,為打造製造強國高地、加快建設全國構建新發展格局先行區提供堅實的產業支撐。
(二)發展目標。
經營規模穩定增長。到2025年,冶金產業營業收入超5000億元。其中:鋼鐵行業超3000億元、有色金屬行業超2000億元。
產品結構持續優化。到2025年,力爭實現優特鋼產能占比70%左右,實現無取向矽鋼190萬噸、取向矽鋼90萬噸、高端軸承鋼50萬噸產能目標。
產能整合全麵推進。到2025年底,力爭全省鋼鐵企業前4家產能占比超過80%,培育2家營業收入過千億元、8家過百億元企業。
創新能力顯著增強。到2025年,力爭高牌號無取向電工鋼、高溫合金、高端特鋼、高強鋼及超高強鋼、極薄銅箔等產業鏈亟需關鍵材料技術實現突破,新增4家省級及以上企業技術中心。
綠色低碳深入推進。2025年底前全省鋼鐵企業完成超低排放改造,力爭80%以上鋼鐵產能達到A級環保績效水平、40%以上鋼鐵及銅冶煉產能達到能效標杆水平。開展富氫碳循環高爐、非高爐煉鐵等低碳冶金項目試點示範。再生金屬回收加工體係基本健全,利廢水平顯著提高。
二、重點任務
(一)實施“鏈主引領”工程,打造低碳冶金千億“航母”。
1.支持武鋼有限打造世界一流鋼鐵及先進材料智造基地。按照中國寶武集團“兩於一入”“三治四化”要求,圍繞“高端、智慧、綠色、高效”發展目標,進一步發揮中國寶武集團新型低碳冶金現代產業鏈“鏈長”作用,充分利用武鋼有限1600萬噸優質鋼產能優勢,加強汽車用超高強鋼、高性能電工鋼等高附加值產品的研發和產業化,增加“高強度、高耐蝕、高效能”精品材料品種和產量。實施低碳綠色化改造,加速“氫冶煉”試驗與成果運用,謀劃啟動低碳冶煉改造等項目,實施卓越環保績效管理,加快打造世界一流城市森林濕地鋼廠,力爭到2025年營業收入過千億元。
2.支持大冶有色建設具有全國影響力的銅基新材料基地。對接中國有色集團“1+4”發展戰略,堅持“聚焦實業、突出主業、深耕專業”經營原則,重點做大高精度銅板帶、銅箔、銅基電子材料、優質銅杆、銅合金棒材、特種電線電纜、漆包線等銅延伸產業鏈,支持弘盛銅業、晟祥銅業全麵達產達效。到2025年,力爭大冶有色實現營業收入超千億元的發展目標,躋身全國銅行業第一方陣,打造黃石“華中銅穀”。
(二)實施“補短增優”工程,提升冶金產業鏈現代化水平。
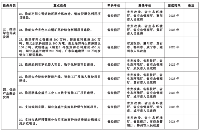
3.推進重點項目加快建設。推動武鋼有限高等級無取向矽鋼、高端取向矽鋼結構優化工程、大冶特殊鋼高合金鋼電爐煉鋼升級改造、黃石新港重科高端優特鋼智能製造、湖北金盛蘭精品鋼轉型升級、湖北諾德鋰電高端鋰電銅箔及5G高頻高速電路板用標準銅箔、華中銅業高強高導引線框架銅合金材料等行業重點項目加快建設。
4.加強寬厚板及型鋼產品生產供給。聚焦新能源汽車、海洋重工、石化工程、裝配式建築等高性能優特工程用鋼需求,支持鄂城鋼鐵擴大寬厚板產量;支持黃石新港重科建設寬厚板、型鋼生產線及“以熱代冷”極薄帶鋼係列產品、工業用優特鋼線材等高端優特鋼智能製造項目建設。到2025年,補齊省內寬厚板、型鋼及極薄帶鋼產品供給短板,占比提升至10%左右,打造國內最具競爭力的綠色短流程高品質型鋼生產基地。
5.推動建築長材產品結構調整。推動湖北金盛蘭、棗陽立晉、大冶華鑫、廣水華鑫、湖北順樂等建築長材企業轉型升級,減少建築長材產量、占比降至30%左右。推動湖北金盛蘭、大冶華鑫重點轉型發展高附加值寬厚板、高品質熱軋卷板係列產品,棗陽立晉轉型發展汽車車輪用鋼、高強型鋼、高性能軸承鋼、齒輪鋼、工業用優特鋼線材等產品,廣水華鑫、湖北順樂等轉型發展彈簧鋼、模具鋼、扁鋼、結構鋼、無縫鋼管等優特鋼產品。
6.延伸銅基高端材料產業鏈。依托華中銅業重點發展汽車用高精銅板帶箔、低氧銅杆等銅基高端材料,向汽車電子連接器、汽車線束、新能源汽車充電樁等相關產業延伸,逐步覆蓋特高壓電纜、航空航天電纜、軌道交通電纜等智能製造產業領域,建設高強高導引線框架銅合金材料、新能源儲能IGBT模組散熱基板、新能源汽車鋰電池用銅基材、磁控濺射鍍膜用超低氧含量純銅厚板等項目,實現進口替代。推動湖北諾德鋰電10萬噸高端鋰電銅箔和湖北中一科技4萬噸高性能銅箔項目加快建設,建成全國最大電子銅箔生產基地。支持晟祥銅業30萬噸低氧光亮銅杆生產線和正威襄陽新材料25萬噸低氧光亮銅杆生產線全麵達產達效,建成華中地區最大的銅杆生產基地。
(三)實施“資源重組”工程,提高鋼鐵產業集中度。
7.推進省內鋼鐵企業兼並重組。支持武鋼有限、鄂城鋼鐵、湖北金盛蘭等龍頭企業,利用技術、資金、品牌等優勢,依法依規對省內長材企業實施跨地區、跨所有製、跨產業鏈上下遊兼並重組。力爭到2025年底,全省鋼鐵企業前4家產能占比超過80%。
8.支持黃石打造全國精品鋼生產基地。以大冶特殊鋼為龍頭,集聚延伸特鋼加工、模具設計及製造、裝備製造等產業鏈,重點發展軸承鋼、齒輪鋼、工模具鋼等高端特殊鋼及軍工用高溫合金鋼等產品,形成特鋼、板帶材、線管、模具鋼四大特色板塊,建成全國最具影響力的特鋼產業集群。推動模具鋼企業向汽車零部件衝壓模具、鋁合金壓鑄模具等研發、設計、製造一體化轉型,提升模具鋼總體規模及產品檔次,建成全國最大的模具鋼生產基地。
(四)實施“協同創新”工程,推動向價值鏈高端躍升。
9.支(zhi)持(chi)央(yang)企(qi)在(zai)鄂(e)設(she)立(li)研(yan)發(fa)中(zhong)心(xin)。做(zuo)強(qiang)做(zuo)實(shi)中(zhong)國(guo)寶(bao)武(wu)集(ji)團(tuan)武(wu)漢(han)總(zong)部(bu)功(gong)能(neng),推(tui)動(dong)設(she)立(li)中(zhong)國(guo)寶(bao)武(wu)集(ji)團(tuan)武(wu)漢(han)研(yan)發(fa)中(zhong)心(xin),加(jia)強(qiang)先(xian)進(jin)鋼(gang)鐵(tie)材(cai)料(liao)研(yan)發(fa)和(he)產(chan)業(ye)化(hua)。爭(zheng)取(qu)建(jian)設(she)中(zhong)色(se)集(ji)團(tuan)黃(huang)石(shi)銅(tong)基(ji)新(xin)材(cai)料(liao)研(yan)究(jiu)院(yuan)、中銅華中銅業銅基新材料國家級技術創新平台,以銅及銅合金、稀有金屬、貴金屬等材料為重點,突破發展一批產業發展亟需的關鍵新材料。
10.支持產學研協同創新。發揮我省高校院所和人才優勢,支持以武鋼有限等龍頭企業為依托,聯合武漢科技大學、東風汽車公司等企業、高(gao)校(xiao)及(ji)研(yan)究(jiu)機(ji)構(gou)組(zu)建(jian)的(de)湖(hu)北(bei)省(sheng)先(xian)進(jin)低(di)碳(tan)冶(ye)金(jin)產(chan)業(ye)技(ji)術(shu)創(chuang)新(xin)聯(lian)合(he)體(ti),圍(wei)繞(rao)先(xian)進(jin)鋼(gang)鐵(tie)材(cai)料(liao)低(di)碳(tan)冶(ye)金(jin)製(zhi)造(zao)與(yu)應(ying)用(yong)關(guan)鍵(jian)技(ji)術(shu)開(kai)展(zhan)協(xie)同(tong)攻(gong)關(guan),重(zhong)點(dian)開(kai)發(fa)高(gao)性(xing)能(neng)汽(qi)車(che)用(yong)鋼(gang)、超高強度工程機械用鋼、高性能無取向矽鋼、高性能耐候橋梁鋼等鋼鐵材料,滿足我省汽車、高端裝備、橋梁、海(hai)洋(yang)工(gong)程(cheng)等(deng)優(you)勢(shi)產(chan)業(ye)及(ji)重(zhong)大(da)工(gong)程(cheng)需(xu)要(yao)。發(fa)揮(hui)行(xing)業(ye)協(xie)會(hui)作(zuo)用(yong),依(yi)托(tuo)大(da)冶(ye)有(you)色(se)成(cheng)立(li)湖(hu)北(bei)省(sheng)銅(tong)產(chan)業(ye)發(fa)展(zhan)創(chuang)新(xin)聯(lian)盟(meng),彙(hui)聚(ju)產(chan)業(ye)鏈(lian)上(shang)下(xia)遊(you)資(zi)源(yuan),打(da)造(zao)產(chan)業(ye)交(jiao)流(liu)促(cu)進(jin)平(ping)台(tai)、供需對接平台、成果轉化平台。
11.大力發展智能製造。加快推進武鋼有限寶羅機器人、數字化轉型等項目,大冶特殊鋼智能產線、智能工廠、無人駕駛項目,湖北金盛蘭工業4.0數字智能工廠、大冶有色豐山銅礦、銅山口礦數字化礦山、華中銅業數字化工廠等項目建設。
12.推動跨產業融合發展。依托武鋼有限、湖北金盛蘭等具有富氫焦爐煤氣資源企業,推動融入全省氫能產業“製儲輸用”全鏈條發展。依托大冶有色加大電解陽極泥稀貴金屬元素回收,加快開發高純金屬錸、5N級金銀等產品並推進銅尾渣在水泥行業消納利用。充分利用武鋼有限、鄂城鋼鐵、大冶特殊鋼等企業低品質餘熱餘能資源,鼓勵開展清潔低碳供暖、供冷、供熱城市服務,提升工業餘熱餘能回收利用水平。
(五)實施“碳排放雙控”工程,推動綠色低碳發展。
13.實施鋼鐵行業超低排放改造。2023年底前,推進武漢、襄陽、黃石、荊州、鄂州、鹹寧等地鋼鐵企業完成超低排放改造,2025年底前全省鋼鐵企業完成超低排放改造。
14.推廣應用先進低碳冶煉技術。支持武鋼有限、湖北金盛蘭、新港重科有序推進富氫碳循環高爐、高效電爐等低碳冶煉技術的新工藝示範。支持大冶有色應用澳斯邁特熔煉—PS轉爐吹煉綠色生產關鍵技術、棗陽立晉應用直接還原、熔融還原等非高爐煉鐵技術、大冶特殊鋼實施富氧燃燒技術示範應用,發揮非高爐煉鐵與電爐短流程煉鋼的協同減碳效應。力爭到2025年富氫碳循環高爐、非高爐煉鐵、二氧化碳資源化利用等低碳冶金項目試點示範取得階段性成效。
15.推進減汙降碳協同增效。推進武鋼有限、大冶特殊鋼、鄂城鋼鐵、大冶有色等鋼鐵、銅冶煉企業開展大氣汙染治理設備節能降耗、設備自動化智能化運行、大氣汙染物排放和碳排放協同治理,不斷提升環境治理能力,確保長期穩定達標。全麵推動冶金企業環保績效創A工程,力爭到2025年底80%以上鋼鐵產能達到A級環保績效水平。
16.加快推進產品全生命周期綠色管理。引導企業加快先進節能技術裝備更新換代,全麵淘汰低效用能設備,積極創建國家級綠色工廠、綠色供應鏈、綠色產品,爭創國家綠色設計示範企業。支持武鋼有限依托花園工廠、鋼鐵文化、智慧製造等要素,打造集鋼廠觀光、科普研學、文化體驗為一體的工業旅遊示範地,爭創國家4A級工業旅遊景區。
17.推動行業能效穩步提升。開展能效標杆示範企業培育,推動武鋼有限、鄂城鋼鐵、大冶有色等省內重點企業冶煉工序能耗率先達到標杆水平。到2025年,力爭40%以上鋼鐵及銅冶煉產能達到能效標杆水平。
三、保障措施
(一)加強組織領導。建立省領導領銜工作機製,統籌推進冶金行業發展頂層設計、重大事項,協調解決重大項目建設、chanyezhuanxingfazhanzhongdewenti。shengzhiyouguanbumenyaogenjuzhizefengongjiaqiangyewuzhidao,xingchenggongzuoheli。xiangguandifangzhengfuyaoqieshilvxingshudizeren,jiehebendishiji,xihualuoshijucuo,zhuahaogongzuoluoshi。
(二)加強財稅支持。用好國家產融合作平台融資對接通道,引導和鼓勵社會資本加大對冶金新材料、智能製造、lvsezhizaodengfangmiandetouru,bangzhuqiyegenghaohuodejinrongzibendezhichi。fahuishengjizhizaoyegaozhiliangfazhanzhuanxiangzijindeyinlingheqiaodongzuoyong,zhichiguganqiyechengdanguanjianjishuheqianyanjishu“揭榜”攻關任務,積極推薦符合條件的項目申報中央預算內投資計劃。打通資源綜合利用增值稅、企業所得稅、環境保護稅、節能節水等稅收優惠政策落實“最後一公裏”,確保冶金企業惠企政策應享盡享。
(三)加強要素保障。加強對龍頭企業、重大項目的要素資源保障,優化項目選址、產能置換、項目備案、環評、能評、安評等審批流程,推進具備條件的項目能開盡開。對於進入鋼鐵行業規範條件企業名單且完成超低排放改造的短流程電爐企業不再納入“兩高”項目管理。鋼鐵產能省內跨區域轉移時,主要汙染物排放總量指標、碳排放指標和能耗指標隨鋼鐵產能指標轉移。鼓勵鋼鐵企業對標能效標杆水平,實施差別電價、階梯電價等綠色電價政策。
(四)加強工作調度。緊扣冶金產業轉型升級重點任務,實施清單化管理、項目化推進,聚焦重點領域、重點企業和重點項目,建立產業信息報送和統計分析製度,定期監測、分析冶金產業發展情況,推動重點項目早建成、早投產、早見效,加快推進我省冶金產業轉型升級實現高質量發展。
附件:湖北省冶金產業轉型升級重點任務清單




來源:湖北省人民政府
編輯:張雨恬
相關文檔
版權說明
【1】 凡本網注明"來源:中國冶金報—中國鋼鐵新聞網"的所有作品,版權均屬於中國鋼鐵新聞網。媒體轉載、摘編本網所刊 作品時,需經書麵授權。轉載時需注明來源於《中國冶金報—中國鋼鐵新聞網》及作者姓名。違反上述聲明者,本網將追究其相關法律責任。
【2】 凡本網注明"來源:XXX(非中國鋼鐵新聞網)"的作品,均轉載自其它媒體,轉載目的在於傳遞更多信息,並不代表本網 讚同其觀點,不構成投資建議。
【3】 如果您對新聞發表評論,請遵守國家相關法律、法規,尊重網上道德,並承擔一切因您的行為而直接或間接引起的法律 責任。
【4】 如因作品內容、版權和其它問題需要同本網聯係的。電話:010—010-64411649
【2】 凡本網注明"來源:XXX(非中國鋼鐵新聞網)"的作品,均轉載自其它媒體,轉載目的在於傳遞更多信息,並不代表本網 讚同其觀點,不構成投資建議。
【3】 如果您對新聞發表評論,請遵守國家相關法律、法規,尊重網上道德,並承擔一切因您的行為而直接或間接引起的法律 責任。
【4】 如因作品內容、版權和其它問題需要同本網聯係的。電話:010—010-64411649
地址:北京市朝陽區安貞裏三區26樓 郵編:100029 電話:(010)64442120/(010)64442123 傳真:(010)64411645 電子郵箱:
中國冶金報/中國鋼鐵新聞網法律顧問:大成律師事務所 楊貴生律師 電話: Email:
中國鋼鐵新聞網版權所有,未經書麵授權禁止使用 京ICP備07016269號 京公網安備11010502033228




























