《2023鞍鋼集團有限公司鄉村振興白皮書》正式發布
2026-04-16 11:21:43
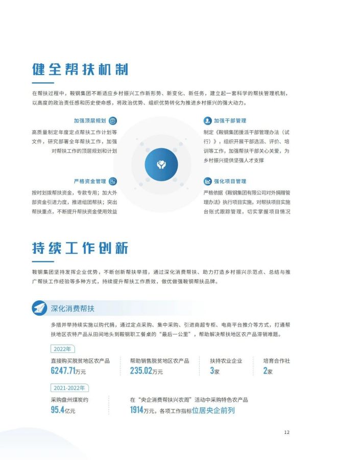
近日,《2023鞍鋼集團有限公司鄉村振興白皮書》發布,聚焦鞍鋼集團嚴格落實“四個不摘”要求,保持接續幫扶政策總體穩定、幫扶資金不減、幫扶幹部派駐力度不減、幫扶重點突出,圍繞產業、人才、文化、生態、組織全麵助力鄉村振興,持續鞏固拓展脫貧攻堅成果,做好“兩不愁三保障”重點工作,進一步深化消費幫扶。白皮書以數說、圖說、眾說的等方式生動形象地展現了鞍鋼集團幫扶工作取得的突出成績。讓我們一起翻開白皮書,了解鞍鋼集團助力鄉村振興工作成效——
























來源:搖籃鞍鋼
編輯:張雨恬
相關文檔
版權說明
【1】 凡本網注明"來源:中國冶金報—中國鋼鐵新聞網"的所有作品,版權均屬於中國鋼鐵新聞網。媒體轉載、摘編本網所刊 作品時,需經書麵授權。轉載時需注明來源於《中國冶金報—中國鋼鐵新聞網》及作者姓名。違反上述聲明者,本網將追究其相關法律責任。
【2】 凡本網注明"來源:XXX(非中國鋼鐵新聞網)"的作品,均轉載自其它媒體,轉載目的在於傳遞更多信息,並不代表本網 讚同其觀點,不構成投資建議。
【3】 如果您對新聞發表評論,請遵守國家相關法律、法規,尊重網上道德,並承擔一切因您的行為而直接或間接引起的法律 責任。
【4】 如因作品內容、版權和其它問題需要同本網聯係的。電話:010—010-64411649
【2】 凡本網注明"來源:XXX(非中國鋼鐵新聞網)"的作品,均轉載自其它媒體,轉載目的在於傳遞更多信息,並不代表本網 讚同其觀點,不構成投資建議。
【3】 如果您對新聞發表評論,請遵守國家相關法律、法規,尊重網上道德,並承擔一切因您的行為而直接或間接引起的法律 責任。
【4】 如因作品內容、版權和其它問題需要同本網聯係的。電話:010—010-64411649
地址:北京市朝陽區安貞裏三區26樓 郵編:100029 電話:(010)64442120/(010)64442123 傳真:(010)64411645 電子郵箱:
中國冶金報/中國鋼鐵新聞網法律顧問:大成律師事務所 楊貴生律師 電話: Email:
中國鋼鐵新聞網版權所有,未經書麵授權禁止使用 京ICP備07016269號 京公網安備11010502033228




























