第三輪中央環保督察即將開啟!生態環境違法問題判定清單請查收
2026-04-16 06:56:53
生態環境部部長黃潤秋在2023年全國生態環境保護工作會議上提出將依法推進生態環境保護督察執法列入2023年重點工作任務!要深入推進中央生態環境保護督察。認真謀劃、適時啟動第三輪中央生態環境保護督察,繼續開展長江經濟帶、黃河流域生態環境警示片拍攝製作工作。做好督察整改“後半篇文章”,切實推動有關職能部門履行好生態環境保護職責。完善督察製度體係。
生態環境違法問題判定清單,請查收——
《24項常見違法問題判定清單》


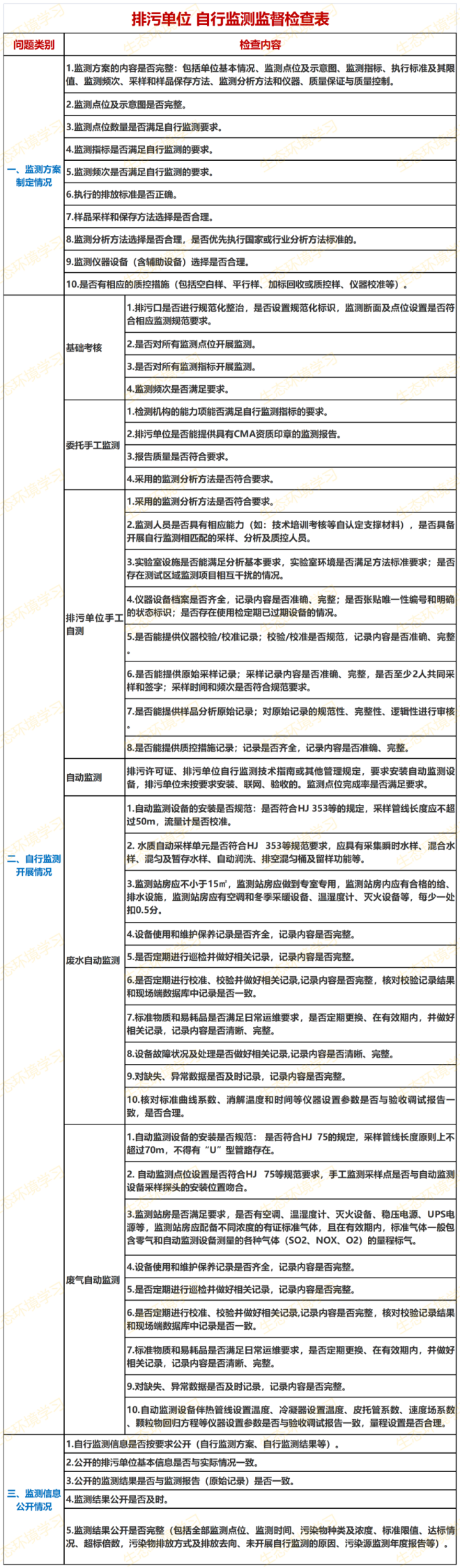
《排汙單位自行監測監督檢查表》

《排汙許可檢查內容和違法判定清單》








來源:江蘇省鋼鐵行業協會
編輯:張雨恬
相關文檔
版權說明
【1】 凡本網注明"來源:中國冶金報—中國鋼鐵新聞網"的所有作品,版權均屬於中國鋼鐵新聞網。媒體轉載、摘編本網所刊 作品時,需經書麵授權。轉載時需注明來源於《中國冶金報—中國鋼鐵新聞網》及作者姓名。違反上述聲明者,本網將追究其相關法律責任。
【2】 凡本網注明"來源:XXX(非中國鋼鐵新聞網)"的作品,均轉載自其它媒體,轉載目的在於傳遞更多信息,並不代表本網 讚同其觀點,不構成投資建議。
【3】 如果您對新聞發表評論,請遵守國家相關法律、法規,尊重網上道德,並承擔一切因您的行為而直接或間接引起的法律 責任。
【4】 如因作品內容、版權和其它問題需要同本網聯係的。電話:010—010-64411649
【2】 凡本網注明"來源:XXX(非中國鋼鐵新聞網)"的作品,均轉載自其它媒體,轉載目的在於傳遞更多信息,並不代表本網 讚同其觀點,不構成投資建議。
【3】 如果您對新聞發表評論,請遵守國家相關法律、法規,尊重網上道德,並承擔一切因您的行為而直接或間接引起的法律 責任。
【4】 如因作品內容、版權和其它問題需要同本網聯係的。電話:010—010-64411649
地址:北京市朝陽區安貞裏三區26樓 郵編:100029 電話:(010)64442120/(010)64442123 傳真:(010)64411645 電子郵箱:
中國冶金報/中國鋼鐵新聞網法律顧問:大成律師事務所 楊貴生律師 電話: Email:
中國鋼鐵新聞網版權所有,未經書麵授權禁止使用 京ICP備07016269號 京公網安備11010502033228




























