冶金工業規劃研究院發布2021中國鋼鐵企業競爭力(暨發展質量)評級
18家鋼企評級為A+
2026-04-16 10:43:07
中國冶金報 中國鋼鐵新聞網
記者 劉經緯 報道
12月15日,冶金工業規劃研究院發布2021中國鋼鐵企業競爭力(暨發展質量)評級。在122家參與評估的鋼企中,中國寶武等18家評級為A+(極強),津西鋼鐵等38家評級為A(特強),唐山東海鋼鐵等36家評級為B+(優強)。

圖為發布會現場
此次參與評估的122家鋼企合計粗鋼產量占全國總產量的比重達到90.2%,B+及以上企業數量占總數的75.4%,合計粗鋼產量占全國總產量的比重達到86.3%。具體來看,評級為A+的鋼企數量占總數的比重為14.8%,合計粗鋼產量占全國總產量的49.3%;評級為A的鋼企數量占總數的比重為31.1%,合計粗鋼產量占全國總產量的26.1%;評級為B+的鋼企數量占總數的比重為29.5%,合計粗鋼產量占全國總產量的10.9%。

圖為冶金工業規劃研究院黨委書記、總工程師李新創發布評級結果
據悉,這是自2011年起,冶金工業規劃研究院連續第11年研究發布中國鋼鐵企業競爭力排序(“十二五”期間)、競爭力評級(“十三五”期間)、競爭力(暨發展質量)評級。此次評級采用的標準指標體係,分為基礎競爭力、發展競爭力和績效競爭力3個板塊,生產規模等13項要素,粗鋼產量等23個指標,以此作為依據產生評級結果。
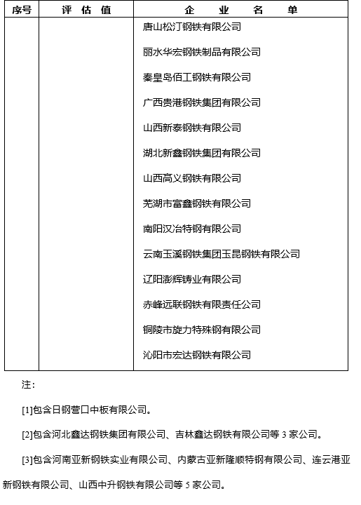
評級結果如下表:





來源:中國冶金報-中國鋼鐵新聞網
編輯:劉經緯
相關文檔
版權說明
【1】 凡本網注明"來源:中國冶金報—中國鋼鐵新聞網"的所有作品,版權均屬於中國鋼鐵新聞網。媒體轉載、摘編本網所刊 作品時,需經書麵授權。轉載時需注明來源於《中國冶金報—中國鋼鐵新聞網》及作者姓名。違反上述聲明者,本網將追究其相關法律責任。
【2】 凡本網注明"來源:XXX(非中國鋼鐵新聞網)"的作品,均轉載自其它媒體,轉載目的在於傳遞更多信息,並不代表本網 讚同其觀點,不構成投資建議。
【3】 如果您對新聞發表評論,請遵守國家相關法律、法規,尊重網上道德,並承擔一切因您的行為而直接或間接引起的法律 責任。
【4】 如因作品內容、版權和其它問題需要同本網聯係的。電話:010—010-64411649
【2】 凡本網注明"來源:XXX(非中國鋼鐵新聞網)"的作品,均轉載自其它媒體,轉載目的在於傳遞更多信息,並不代表本網 讚同其觀點,不構成投資建議。
【3】 如果您對新聞發表評論,請遵守國家相關法律、法規,尊重網上道德,並承擔一切因您的行為而直接或間接引起的法律 責任。
【4】 如因作品內容、版權和其它問題需要同本網聯係的。電話:010—010-64411649
地址:北京市朝陽區安貞裏三區26樓 郵編:100029 電話:(010)64442120/(010)64442123 傳真:(010)64411645 電子郵箱:
中國冶金報/中國鋼鐵新聞網法律顧問:大成律師事務所 楊貴生律師 電話: Email:
中國鋼鐵新聞網版權所有,未經書麵授權禁止使用 京ICP備07016269號 京公網安備11010502033228




























