八一鋼鐵擬收購新疆八鋼金屬製品有限公司、新疆焦煤(集團)100%股權
2026-04-16 02:23:18
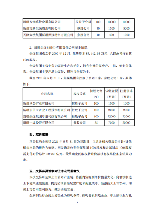
近日,新疆八一鋼鐵股份有限公司發布了該公司關於籌劃股權收購事項暨關聯交易的提示性公告。

由公告可知,新疆八一鋼鐵股份有限公司擬以現金方式收購寶鋼集團新疆八一鋼鐵有限公司持有的新疆八鋼金屬製品有限公司、新疆焦煤(集團)有限責任公司100%股權。

圖為八鋼
公告中提到,本次交易構成關聯交易。根據初步研究測算,收購股權事項不會構成《上市公司重大資產重組管理辦法》規定的重大資產重組。本次交易不涉及上市公司發行股份,也不會導致上市公司控製權的變更。新疆八一鋼鐵股份有限公司將按照有關規定推進相關工作,並嚴格履行信息披露義務。
公告全文如下:




(部分圖片來源於網絡)
來源:八一鋼鐵公告
編輯:張雨恬
相關文檔
版權說明
【1】 凡本網注明"來源:中國冶金報—中國鋼鐵新聞網"的所有作品,版權均屬於中國鋼鐵新聞網。媒體轉載、摘編本網所刊 作品時,需經書麵授權。轉載時需注明來源於《中國冶金報—中國鋼鐵新聞網》及作者姓名。違反上述聲明者,本網將追究其相關法律責任。
【2】 凡本網注明"來源:XXX(非中國鋼鐵新聞網)"的作品,均轉載自其它媒體,轉載目的在於傳遞更多信息,並不代表本網 讚同其觀點,不構成投資建議。
【3】 如果您對新聞發表評論,請遵守國家相關法律、法規,尊重網上道德,並承擔一切因您的行為而直接或間接引起的法律 責任。
【4】 如因作品內容、版權和其它問題需要同本網聯係的。電話:010—010-64411649
【2】 凡本網注明"來源:XXX(非中國鋼鐵新聞網)"的作品,均轉載自其它媒體,轉載目的在於傳遞更多信息,並不代表本網 讚同其觀點,不構成投資建議。
【3】 如果您對新聞發表評論,請遵守國家相關法律、法規,尊重網上道德,並承擔一切因您的行為而直接或間接引起的法律 責任。
【4】 如因作品內容、版權和其它問題需要同本網聯係的。電話:010—010-64411649
地址:北京市朝陽區安貞裏三區26樓 郵編:100029 電話:(010)64442120/(010)64442123 傳真:(010)64411645 電子郵箱:
中國冶金報/中國鋼鐵新聞網法律顧問:大成律師事務所 楊貴生律師 電話: Email:
中國鋼鐵新聞網版權所有,未經書麵授權禁止使用 京ICP備07016269號 京公網安備11010502033228




























