關於召開“全國短流程碳達峰、碳減排工作研討會”暨首屆全國電爐廠長技術工作座談會的通知
2026-04-16 04:14:00
各相關單位:
鋼鐵行業是重點碳排放行業,占我國碳排放的15%水平。為實現我國鋼鐵工業碳達峰、碳減排和電爐煉鋼生產綠色化,中國金屬學會定於7月27日-28日在四川成都召開“全國短流程碳達峰、碳減排工作研討會”,本次工作會議有關內容通知如下:
一、主辦單位
中國金屬學會
二、指導單位
四川省經濟和信息化廳
三、承辦單位
四川冶控集團有限公司
中國金屬學會西南地區服務站
四、會議內容
1、碳達峰碳中和背景下電爐產業政策解讀。
2、電爐煉鋼高效化、低成本化、綠色環保新技術介紹。
3、國內外氫冶金工藝進展介紹。
4、短流程電爐工序碳減排規範探討。
5、鋼鐵行業碳排放核算及碳達峰碳中和路徑思考。
五、參會人員要求
鋼鐵生產企業主管電爐煉鋼生產公司副總、公司生產技術管理負責人、全國電爐煉鋼廠廠長和部分受邀單位主管領導參加。由於疫情防控限製,代表席位數有限,須根據秘書處發送確認編號參會。
六、會議時間和地點
報到時間:2021年7月26日14:00—20:00
會議時間:2021年7月27日-28日
7月27日全天會議,28日現場參觀交流研討
會議地點:四川省成都市香格裏拉大酒店
酒店地址:四川省成都市錦江區濱江東路9號
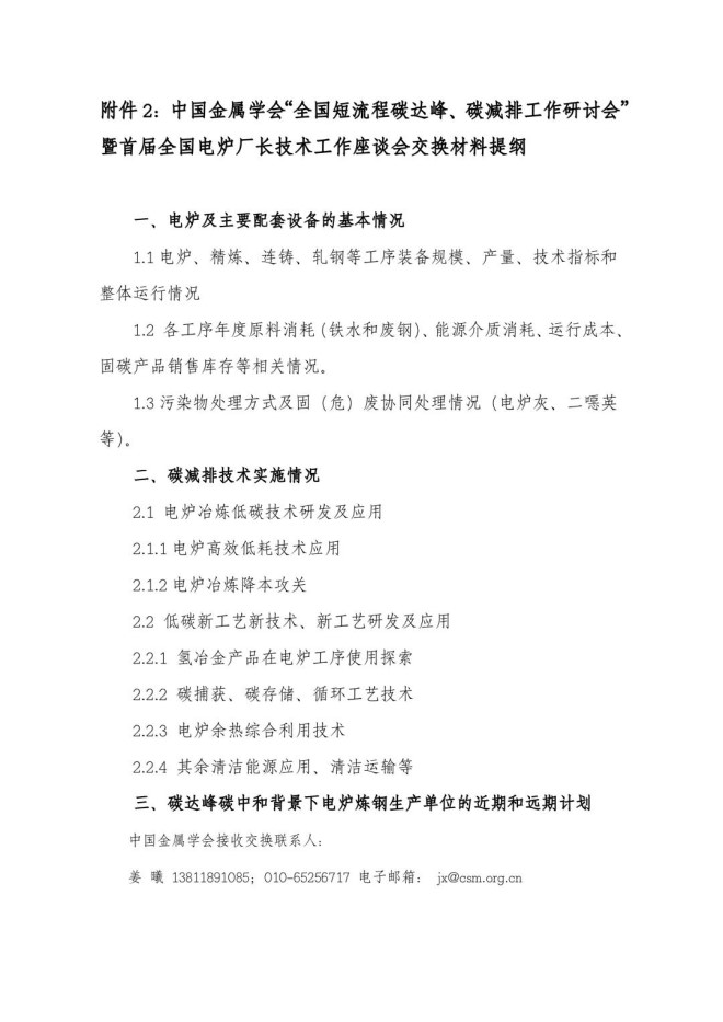
七、參會交換資料提交要求
擬參會的單位,回執必須加蓋公章,必須提交交換資料,並於7月25日前返回交換資料至中國金屬學會接收材料聯係人:薑 曦 13811891085 ; 交換材料提綱見附件2. 中國金屬學會“全國短流程碳達峰、碳減排工作研討會”暨首屆全國電爐廠長技術工作座談會交換材料提綱。
八、會議安排
會議統一安排餐飲住宿。交通住宿費用自理。請代表在附件1中填寫詳細參會回執以及住宿備注信息,加蓋公章,並於7月25日前返回會議秘書處。
九、會議秘書處
中國金屬學會:
薑 曦
13811891085;
010-65256717;
四川冶控集團有限公司:
劉麗紅
13880587633;
028-86667757;
中國金屬學會
2021年7月1日


來源:中國冶金報-中國鋼鐵新聞網
編輯:張雨恬
相關文檔
版權說明
【1】 凡本網注明"來源:中國冶金報—中國鋼鐵新聞網"的所有作品,版權均屬於中國鋼鐵新聞網。媒體轉載、摘編本網所刊 作品時,需經書麵授權。轉載時需注明來源於《中國冶金報—中國鋼鐵新聞網》及作者姓名。違反上述聲明者,本網將追究其相關法律責任。
【2】 凡本網注明"來源:XXX(非中國鋼鐵新聞網)"的作品,均轉載自其它媒體,轉載目的在於傳遞更多信息,並不代表本網 讚同其觀點,不構成投資建議。
【3】 如果您對新聞發表評論,請遵守國家相關法律、法規,尊重網上道德,並承擔一切因您的行為而直接或間接引起的法律 責任。
【4】 如因作品內容、版權和其它問題需要同本網聯係的。電話:010—010-64411649
【2】 凡本網注明"來源:XXX(非中國鋼鐵新聞網)"的作品,均轉載自其它媒體,轉載目的在於傳遞更多信息,並不代表本網 讚同其觀點,不構成投資建議。
【3】 如果您對新聞發表評論,請遵守國家相關法律、法規,尊重網上道德,並承擔一切因您的行為而直接或間接引起的法律 責任。
【4】 如因作品內容、版權和其它問題需要同本網聯係的。電話:010—010-64411649
地址:北京市朝陽區安貞裏三區26樓 郵編:100029 電話:(010)64442120/(010)64442123 傳真:(010)64411645 電子郵箱:
中國冶金報/中國鋼鐵新聞網法律顧問:大成律師事務所 楊貴生律師 電話: Email:
中國鋼鐵新聞網版權所有,未經書麵授權禁止使用 京ICP備07016269號 京公網安備11010502033228




























