河北將對冶金等工貿行業開展大排查大整治!
2026-04-16 07:23:01
近日,河北省安全生產委員會辦公室發布《關於印發河北省“防風險 除隱患 保安全”安全生產大排查大整治行動有關重點行業領域專項方案的通知》(以下簡稱“《通知》”)。《通知》稱,相關行業領域要認真組織開展隱患排查整治工作,確保安全生產萬無一失,為慶祝建黨100周年營造良好的安全環境。
其中,冶金等工貿行業大排查大整治相關內容如下:
一、排查範圍
河北省所有冶金、有色、建材、機械、輕工、紡織、煙草、商貿行業企業。
二、排查重點
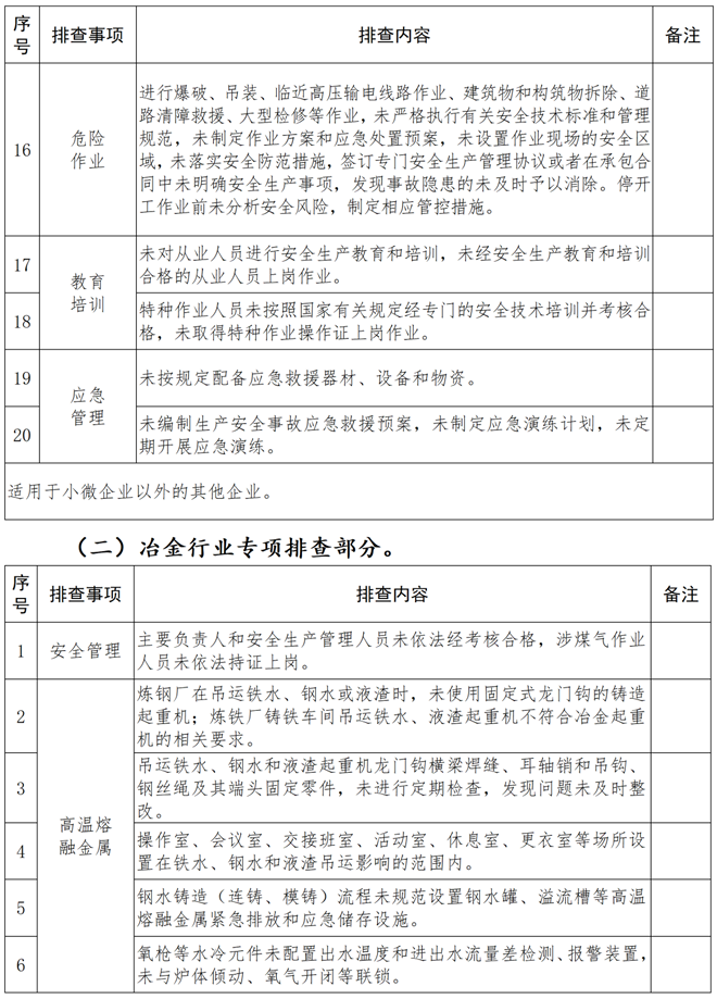
(一)冶金行業。緊盯煤氣、高溫熔融金屬、重大危險源等關鍵環節,重點檢查是否落實《冶金企業和有色金屬企業安全生產規定》,是否存在應急管理部專項檢查的八項重點問題隱患,是否按要求淘汰《金屬冶煉企業禁止使用的設備及工藝目錄(第一批)》中涉及的設備及工藝等。
(二)有限空間作業。以冶金、建材、輕工行業為重點,突出爐窯管道檢修、人工清庫(倉)、企業附屬汙水處理設施等關鍵環節部位,重點檢查是否落實《工貿企業有限空間作業安全管理與監督暫行規定》和《河北省有限空間作業安全管理規定》,是shi否fou建jian立li有you限xian空kong間jian管guan理li台tai賬zhang並bing及ji時shi更geng新xin,是shi否fou設she置zhi明ming顯xian的de安an全quan警jing示shi標biao誌zhi和he警jing示shi說shuo明ming,是shi否fou嚴yan格ge落luo實shi作zuo業ye審shen批pi製zhi度du,是shi否fou製zhi定ding應ying急ji預yu案an並bing定ding期qi進jin行xing演yan練lian,是shi否fou配pei備bei相xiang關guan的de呼hu吸xi器qi、防毒麵罩、通訊設備、安全繩索等應急裝備和器材等。
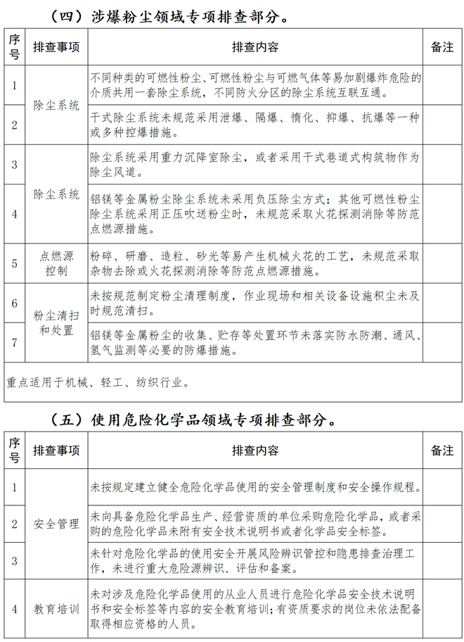
(三)涉爆粉塵領域。以粉塵作業場所10人及以上的金屬粉塵、木粉塵、農副產品粉塵企業為重點,對相關企業進行再排查、再摸底,健全完善監管台賬。重點檢查是否落實《粉塵防爆安全規程》的有關要求,是否存在《工貿行業重大生產安全事故隱患判定標準(2017版)》所列的問題隱患,除塵係統是否按要求規範設置,是否落實點燃源控製措施、粉塵清掃製度、粉塵處置環節安全措施等。
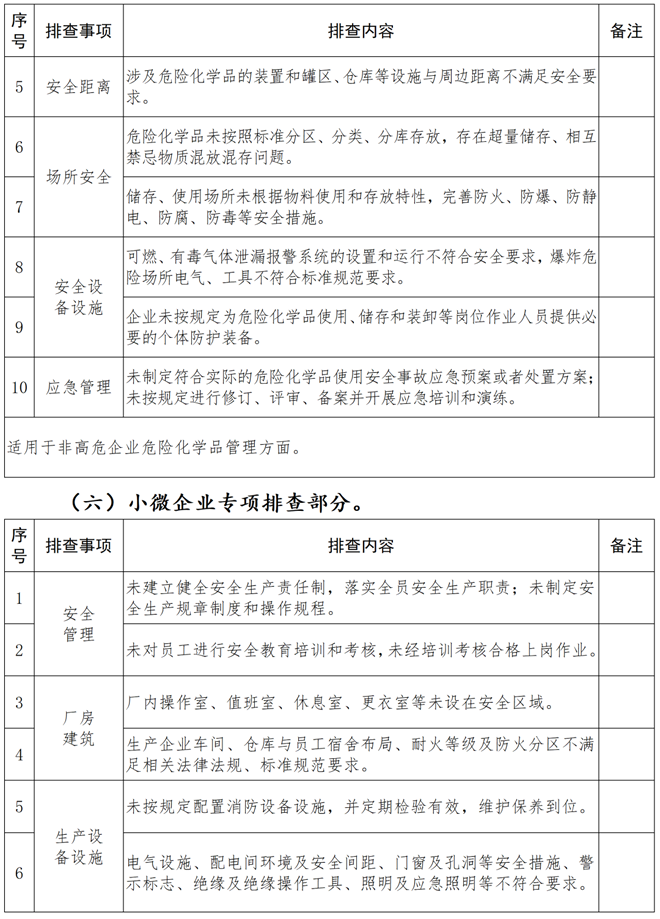
(四)使用危險化學品領域。以構成危險化學品重大危險源、涉及液氨製冷和液氨製氫(製氮)的企業為重點,嚴格依據危險化學品使用的法律法規和有關標準規範,重點檢查建構築物、工藝設備、安全設施、教育培訓以及危險化學品使用、儲存、管理等環節是否存在安全問題隱患,是否有效管控燃爆火災、中毒窒息等重大安全風險。
(五)其他行業領域。重點檢查是否落實《安全生產法》《河北省安全生產條例》和《河北省安全生產風險管控與隱患治理規定》等各項法定要求。其中,小微企業要重點圍繞燃爆火災、中毒窒息、高處墜落、機械傷害和觸電等五類事故的防範措施落實情況開展排查整治,提升安全風險管控能力。
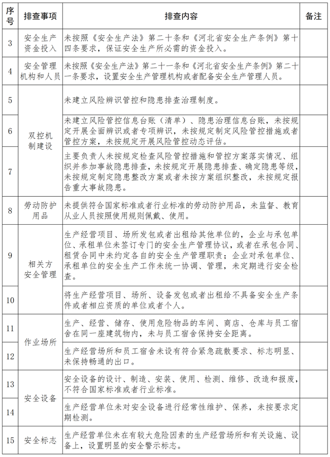
三、排查清單







來源:中國冶金報-中國鋼鐵新聞網
編輯:陳燦
相關文檔
版權說明
【1】 凡本網注明"來源:中國冶金報—中國鋼鐵新聞網"的所有作品,版權均屬於中國鋼鐵新聞網。媒體轉載、摘編本網所刊 作品時,需經書麵授權。轉載時需注明來源於《中國冶金報—中國鋼鐵新聞網》及作者姓名。違反上述聲明者,本網將追究其相關法律責任。
【2】 凡本網注明"來源:XXX(非中國鋼鐵新聞網)"的作品,均轉載自其它媒體,轉載目的在於傳遞更多信息,並不代表本網 讚同其觀點,不構成投資建議。
【3】 如果您對新聞發表評論,請遵守國家相關法律、法規,尊重網上道德,並承擔一切因您的行為而直接或間接引起的法律 責任。
【4】 如因作品內容、版權和其它問題需要同本網聯係的。電話:010—010-64411649
【2】 凡本網注明"來源:XXX(非中國鋼鐵新聞網)"的作品,均轉載自其它媒體,轉載目的在於傳遞更多信息,並不代表本網 讚同其觀點,不構成投資建議。
【3】 如果您對新聞發表評論,請遵守國家相關法律、法規,尊重網上道德,並承擔一切因您的行為而直接或間接引起的法律 責任。
【4】 如因作品內容、版權和其它問題需要同本網聯係的。電話:010—010-64411649
地址:北京市朝陽區安貞裏三區26樓 郵編:100029 電話:(010)64442120/(010)64442123 傳真:(010)64411645 電子郵箱:
中國冶金報/中國鋼鐵新聞網法律顧問:大成律師事務所 楊貴生律師 電話: Email:
中國鋼鐵新聞網版權所有,未經書麵授權禁止使用 京ICP備07016269 京公網安備11010502033228




























