中國冶金報社黨委書記、社長陳玉千一行到海瀾智雲調研交流
2026-04-16 09:58:51
中國冶金報 中國鋼鐵新聞網
記者 徐可可 報道
記者 顧學超 攝影
2月22日,中國冶金報社黨委書記、社長陳玉千一行赴海瀾智雲科技有限公司(以下簡稱海瀾智雲)調研,與海瀾智雲總經理徐國平等進行了交流。


圖為陳玉千一行在海瀾智雲工業互聯網平台演示大廳調研交流
在海瀾智雲工業互聯網平台演示大廳,徐國平係統介紹了海瀾智雲的業務架構、平台技術、產品服務和在多個行業的解決方案。
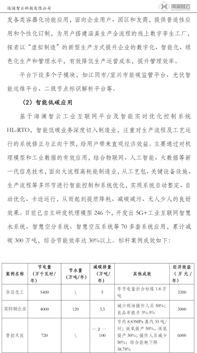
海瀾智雲於2015年在江蘇省江陰市注冊成立,係海瀾集團控股企業。海瀾智雲緊緊圍繞國家“雙碳”戰略,以“工業互聯網碳中和服務商”為定位,以海瀾智雲工業互聯網平台為載體,融合應用新一代信息技術,自主研發可普遍適用於各類工業場景的底層控製係統“HL-RTO”(智能實時優化控製係統),深度運用工業數據,將信息技術與製造業生產過程相融合,探索實施“智能化提質降耗減碳”新路徑,為客戶提供基於工業互聯網平台的智能低碳工廠係統解決方案,助力傳統企業向數字化、智能化、綠色化轉型發展,全麵提升企業競爭力。目前平台上企業用戶超6000 家,注冊用戶超 120 萬個,累計減少碳排放近300萬噸。
“海瀾智雲工業互聯網平台的核心價值,是優化提升生產過程中各生產要素,降低單位物耗、能耗,把單耗優化提升到先進水平,達到提質增效、降本降耗、減排減汙的應用效果,從而賦能傳統製造業向數字化、智能化、綠色化轉型發展,落實數字工業願景,助力國家發展戰略。”徐國平表示,海瀾智雲開發出一係列具備專業性、係統性的產品與服務,覆蓋了數字化、智能化、工藝優化、節能減碳、資源綜合利用等各個維度,廣泛地為各大流程型行業、離散型行業提供一站式、係統性的行業解決方案。當前,海瀾智雲在工業互聯網+碳中和領域開拓創新,打造的多個標杆案例成效顯著,獲得國家有關部門和市場的廣泛認可。
徐國平從智慧能源管理、工藝流程優化、智慧公用工程係統應用、智慧安環管理、三(san)維(wei)數(shu)字(zi)孿(luan)生(sheng)技(ji)術(shu)應(ying)用(yong)等(deng)方(fang)麵(mian),著(zhe)重(zhong)闡(chan)釋(shi)了(le)海(hai)瀾(lan)智(zhi)雲(yun)工(gong)業(ye)互(hu)聯(lian)網(wang)平(ping)台(tai)在(zai)流(liu)程(cheng)型(xing)行(xing)業(ye)中(zhong)的(de)應(ying)用(yong)實(shi)踐(jian),並(bing)重(zhong)點(dian)介(jie)紹(shao)了(le)海(hai)瀾(lan)智(zhi)雲(yun)工(gong)業(ye)互(hu)聯(lian)網(wang)平(ping)台(tai)信(xin)息(xi)技(ji)術(shu)在(zai)鋼(gang)鐵(tie)行(xing)業(ye)中(zhong)的(de)具(ju)體(ti)應(ying)用(yong)效(xiao)果(guo)。以(yi)某(mou)特(te)鋼(gang)企(qi)業(ye)為(wei)例(li),該(gai)公(gong)司(si)通(tong)過(guo)實(shi)施(shi)“三維數字化工廠+多能流優化調度係統+智慧水係統+智慧空壓係統+智慧風機係統”改造,年節水120萬噸,年節電4000萬千瓦時,人員減少50%,減碳約3.5萬噸,年創造經濟效益3000多萬元。以某製鋼企業為例,海瀾智雲為該公司共16套水係統、風機係統進行優化,優化後每年可節電1270萬千瓦時,減碳約1.1萬噸,年創造經濟效益近千萬元。



圖為雙方在海瀾智雲會議室進行座談交流
隨後,在海瀾智雲會議室,圍繞鋼鐵行業“雙碳”工作、工業互聯網平台信息技術如何為鋼鐵行業綠色發展賦能、新聞宣傳合作、技術推廣等話題,雙方進行了座談交流。
陳玉千表示,作為碳排放大戶,中國鋼鐵行業要實現“雙碳”目標,必須加快推進綠色低碳轉型。當前,鋼鐵行業正在持續推進三大改造工程:一是世界上最大規模的產能置換;二是在2025年底前重點區域鋼鐵企業基本完成超低排放改造;三是極致能效,力爭2025年2億噸~3yidungangtiechannengdadaonengxiaobiaoganshuiping。hailanzhiyunzuoweigongyehulianwangtanzhonghefuwushang,nenggouweigangtiexingyetigongjienengjiangtanxitongjiejuefangan,weilaizaisandagaizaogongchengzhongdayoukewei,yaozhuazhuzhegejihui,jinxingjishutuiguang。
陳玉千談到,作為鋼鐵行業唯一權威媒體,中國冶金報社致力於服務全行業,宣傳好鋼鐵和上下遊相關企業的好做法、好技術、好經驗。目前,報社在傳統的紙媒基礎上,已經建立了17個新媒體矩陣(不含視頻),擁有人民號、新華號、學習強國、今日頭條等第三方平台,學習強國號粉絲達到2200萬以上。2022年,新媒體矩陣合計發稿3.3萬篇,總閱讀量4400萬。報社視頻號年視頻發布總數3924條,年累計點擊量超過1億,最高閱讀量達到2300萬。報社希望與海瀾智雲加強交流,在新聞宣傳、技術推廣等方麵進行合作,共同為鋼鐵行業的智能低碳發展貢獻力量,共強中國鋼鐵。
徐國平對報社的關心支持表示感謝,認為雙方在實現國家“雙碳”目標和“強國戰略”的方向上是高度一致的。“海瀾智雲的使命是創智能低碳新蔚藍,願景是成為工業互聯網碳中和領航企業,價值觀是利國、利民、利企。”他強調,海瀾智雲的目標正是依托於自身核心技術,依托於國內廣闊的市場,在不同的行業內有所建樹、有所成就。海瀾智雲願意與中國冶金報社建立良好的合作關係,通過報社在業內的強大影響力、號召力,讓鋼鐵企業了解、認同海瀾智雲的技術,進而讓這些技術能夠幫助鋼鐵企業產生價值,共同推進鋼鐵行業的進步與發展。
會上,雙方代表還就具體業務細節展開了交流討論。海瀾智雲總經理辦公室主任趙延濤,技術部副部長吳佳駿,營銷部副部長許競;中國冶金報社社長助理陳曉莉,視覺中心主任顧學超,谘詢研究中心主任蘇亞紅,新媒體中心副主任徐可可參加了調研交流。

圖為雙方合影留念

圖為海瀾智雲辦公大樓(海瀾智雲 供圖)
相關鏈接




圖為某特鋼企業5G+工業互聯網智慧水係統——煉鋼閉式除鹽水係統

圖為某特鋼企業5G+工業互聯網智慧水係統——煉鋼閉式軟水係統

圖為某特鋼企業5G+工業互聯網智慧水係統——軋鋼循環開式水係統
來源:中國冶金報-中國鋼鐵新聞網
編輯:張雨恬
相關文檔
版權說明
【1】 凡本網注明"來源:中國冶金報—中國鋼鐵新聞網"的所有作品,版權均屬於中國鋼鐵新聞網。媒體轉載、摘編本網所刊 作品時,需經書麵授權。轉載時需注明來源於《中國冶金報—中國鋼鐵新聞網》及作者姓名。違反上述聲明者,本網將追究其相關法律責任。
【2】 凡本網注明"來源:XXX(非中國鋼鐵新聞網)"的作品,均轉載自其它媒體,轉載目的在於傳遞更多信息,並不代表本網 讚同其觀點,不構成投資建議。
【3】 如果您對新聞發表評論,請遵守國家相關法律、法規,尊重網上道德,並承擔一切因您的行為而直接或間接引起的法律 責任。
【4】 如因作品內容、版權和其它問題需要同本網聯係的。電話:010—010-64411649
【2】 凡本網注明"來源:XXX(非中國鋼鐵新聞網)"的作品,均轉載自其它媒體,轉載目的在於傳遞更多信息,並不代表本網 讚同其觀點,不構成投資建議。
【3】 如果您對新聞發表評論,請遵守國家相關法律、法規,尊重網上道德,並承擔一切因您的行為而直接或間接引起的法律 責任。
【4】 如因作品內容、版權和其它問題需要同本網聯係的。電話:010—010-64411649
地址:北京市朝陽區安貞裏三區26樓 郵編:100029 電話:(010)64442120/(010)64442123 傳真:(010)64411645 電子郵箱:
中國冶金報/中國鋼鐵新聞網法律顧問:大成律師事務所 楊貴生律師 電話: Email:
中國鋼鐵新聞網版權所有,未經書麵授權禁止使用 京ICP備07016269號 京公網安備11010502033228




























