甬金股份全資子公司擬出資參設公司,投建“年產200萬噸短流程綠色精品不鏽鋼項目”
2026-03-27 06:43:10
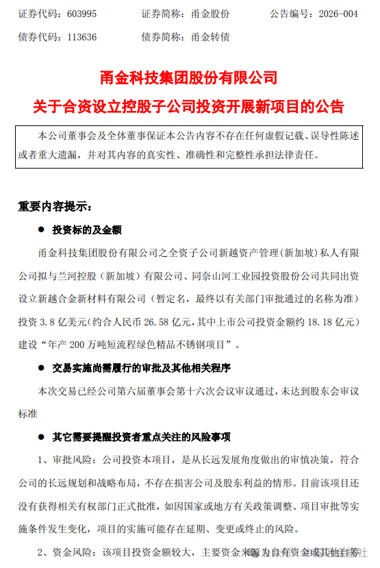
1月14日,甬金股份發布《關於合資設立控股子公司投資開展新項目的公告》(以下簡稱《公告》)。

《公告》顯示,甬金科技集團股份有限公司之全資子公司新越資產管理(新加坡)私人有限公司擬與蘭河控股(新加坡)有限公司、同奈山河工業園投資股份公司共同出資設立新越合金新材料有限公司,投資3.8億美元(約合人民幣26.58億元,其中上市公司投資金額約18.18億元)建設“年產200萬噸短流程綠色精品不鏽鋼項目”。
新越資產管理(新加坡)私人有限公司、蘭河控股(新加坡)有限公司和同奈山河工業園投資股份公司在新越合金新材料有限公司的持股比例分別為68.4%、26.6%和5%。
該項目為公司努力擴大公司品牌海外影響力,貫徹實施主動發展海外業務的戰略,建設“年產200萬噸短流程綠色精品不鏽鋼項目”。項xiang目mu建jian成cheng後hou公gong司si海hai外wai業ye務wu產chan業ye鏈lian將jiang得de到dao延yan伸shen,不bu鏽xiu鋼gang主zhu業ye整zheng體ti抗kang風feng險xian能neng力li將jiang得de到dao增zeng強qiang,有you利li於yu提ti升sheng公gong司si盈ying利li能neng力li,推tui動dong公gong司si可ke持chi續xu發fa展zhan。
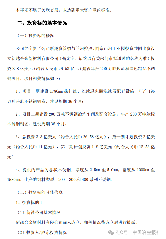
項目相關情況如下:
1、項目一期建設1780mm熱軋線、連續退火酸洗線及配套設施,年產195萬噸熱軋不鏽鋼鋼卷,建設周期 36個月;
2、項目二期建設200萬噸不鏽鋼冶煉車間及配套設施,年產200萬噸達標不鏽鋼鋼坯,建設周期36個月;
3、總投資3.8億美元(約合人民幣26.58億元),第一期計劃投資2億美元(約合人民幣14億元),第二期計劃投資1.8億美元(約合人民幣12.58億元)。
4、提供的產品為卷狀不鏽鋼:厚度從2.5mm至5.0mm,寬度從1000mm至1580mm,生產的鋼材類型:200、300和400係列不鏽鋼。
市場定位和市場前景
該(gai)項(xiang)目(mu)定(ding)位(wei)於(yu)滿(man)足(zu)公(gong)司(si)海(hai)外(wai)不(bu)鏽(xiu)鋼(gang)冷(leng)軋(zha)業(ye)務(wu)的(de)上(shang)遊(you)原(yuan)料(liao)供(gong)應(ying),提(ti)前(qian)布(bu)局(ju)越(yue)南(nan)未(wei)來(lai)增(zeng)量(liang)市(shi)場(chang),打(da)破(po)境(jing)外(wai)市(shi)場(chang)針(zhen)對(dui)原(yuan)產(chan)於(yu)中(zhong)國(guo)及(ji)印(yin)尼(ni)不(bu)鏽(xiu)鋼(gang)產(chan)品(pin)的(de)反(fan)傾(qing)銷(xiao)、fanguibimaoyibilei,weigongsichanpinquanqiuhuabujukaipixindehefatongdao,youliyutishenggongsichanpindezhengtijingzhengli,zengqianggongsipinpaizaiguoneiheguojishichangdezhimingduheyingxiangli。
可行性分析
隨著越南工業化進程的不斷深化,居民收入增長,建築工程開工活躍,勢必將推動當地不鏽鋼產品需求增長。截至目前,越南已簽署16 個自由貿易協定,包括《全麵與進步跨太平洋夥伴關係協定》(CPTPP)、《越南—歐盟自由貿易協定》(EVFTA)、《區域全麵經濟夥伴關係協定》(RCEP)等新型自貿協定,其中 RCEP 已於 2022 年 1 月 1 rishengxiao,yuenanyeyizhengshilvxingjiangshuichengnuo。zimaoxiedingduiyuenantigaomaoyitouziziyouhuabianlihuashuiping,gaishanyingshanghuanjing,kuodaxiyinwaizi,cujinjingjishehuifazhanfahuilezhongyaozuoyong,buxiugangbanjuanwaimaotiaojianshifenyouyue。
目前,越南沒有不鏽鋼熱軋與煉鋼企業,屬於行業空白,熱軋不鏽鋼板卷完全依賴進口。該項目為越南國內首個熱軋、煉鋼項目。政府鼓勵投資發展高附加值、綠色低碳的鋼材生產,從而縮短與工業發達國家所產鋼材的品質差距,其中短流程煉鋼,正是重點鼓勵發展領域之一。
在中國鋼鐵工業去產能化的大背景下,熱軋不鏽鋼板卷產品國內市場產能過剩。中國鼓勵鋼鐵企業"走出去",以資本輸出轉移過剩的生產能力,調整鋼鐵產業結構,實現鋼鐵產能的全球化布局。
隨著“一帶一路”建設推進,沿線國家開始落實“進口替代”政策,國內製造業(如電子、家電、汽車產業等)加速向東南亞國家轉移,不鏽鋼海外需求將翻倍增長。 隨(sui)著(zhe)全(quan)球(qiu)碳(tan)中(zhong)和(he)的(de)推(tui)進(jin),綠(lv)色(se)低(di)碳(tan)產(chan)品(pin)將(jiang)帶(dai)來(lai)更(geng)大(da)的(de)市(shi)場(chang)空(kong)間(jian)和(he)競(jing)爭(zheng)優(you)勢(shi),短(duan)流(liu)程(cheng)煉(lian)鋼(gang)工(gong)藝(yi)可(ke)大(da)幅(fu)降(jiang)低(di)噸(dun)鋼(gang)碳(tan)排(pai)放(fang)量(liang),符(fu)合(he)全(quan)球(qiu)綠(lv)色(se)冶(ye)金(jin)趨(qu)勢(shi),降(jiang)低(di)碳(tan)排(pai)放(fang)關(guan)稅(shui)支(zhi)出(chu),提(ti)升(sheng)產(chan)品(pin)市(shi)場(chang)競(jing)爭(zheng)力(li)。
根據估算,本項目具有很強的盈利能力和抗風險能力。公司目前已針對該項目進行人員、技術儲備,後續不排除通過與國內上遊相關企業合作的方式提升產品競爭力。
《公告》全文如下:










來源:甬金股份公告
編輯:張雨恬
相關文檔
版權說明
【1】 凡本網注明"來源:中國冶金報—中國鋼鐵新聞網"的所有作品,版權均屬於中國鋼鐵新聞網。媒體轉載、摘編本網所刊 作品時,需經書麵授權。轉載時需注明來源於《中國冶金報—中國鋼鐵新聞網》及作者姓名。違反上述聲明者,本網將追究其相關法律責任。
【2】 凡本網注明"來源:XXX(非中國鋼鐵新聞網)"的作品,均轉載自其它媒體,轉載目的在於傳遞更多信息,並不代表本網 讚同其觀點,不構成投資建議。
【3】 如果您對新聞發表評論,請遵守國家相關法律、法規,尊重網上道德,並承擔一切因您的行為而直接或間接引起的法律 責任。
【4】 如因作品內容、版權和其它問題需要同本網聯係的。電話:010—010-64411649
【2】 凡本網注明"來源:XXX(非中國鋼鐵新聞網)"的作品,均轉載自其它媒體,轉載目的在於傳遞更多信息,並不代表本網 讚同其觀點,不構成投資建議。
【3】 如果您對新聞發表評論,請遵守國家相關法律、法規,尊重網上道德,並承擔一切因您的行為而直接或間接引起的法律 責任。
【4】 如因作品內容、版權和其它問題需要同本網聯係的。電話:010—010-64411649
地址:北京市朝陽區安貞裏三區26樓 郵編:100029 電話:(010)64442120/(010)64442123 傳真:(010)64411645 電子郵箱:
中國冶金報/中國鋼鐵新聞網法律顧問:大成律師事務所 楊貴生律師 電話: Email:
中國鋼鐵新聞網版權所有,未經書麵授權禁止使用 京ICP備07016269號 京公網安備11010502033228




























