首鋼資源人事變動
2026-03-27 08:20:19
5月23日,首鋼福山資源集團有限公司發布了《執行董事退任、董事會主席變更、董事委員會成員變更及授權代表變更》公告。

從《公告》中獲悉,丁汝才先生因已達退休年齡,其希望投放更多時間於其他個人事務及安排,決定退任本公司執行董事。
董事會已通過作為臨時過渡安排由本公司執行董事兼董事總經理範文利先生暫時履行丁先生現時之職責,出任董事會代理主席、執行委員會代理主席、提名委員會代理主席及授權代表,任期自2025 年5月23日已舉行之董事會會議結束後生效,直至正式委任董事會新主席為止。
簡 曆
範文利先生,45歲,於2019年11月1日獲委任為本公司執行董事兼董事總經理。彼亦為執行委員會之成員及本公司若幹附屬公司之董事。
範(fan)先(xian)生(sheng)為(wei)礦(kuang)山(shan)高(gao)級(ji)工(gong)程(cheng)師(shi)及(ji)注(zhu)冊(ce)安(an)全(quan)工(gong)程(cheng)師(shi)。彼(bi)於(yu)武(wu)漢(han)理(li)工(gong)大(da)學(xue)礦(kuang)山(shan)資(zi)源(yuan)工(gong)程(cheng)學(xue)士(shi)學(xue)位(wei)畢(bi)業(ye),其(qi)後(hou)於(yu)北(bei)京(jing)科(ke)技(ji)大(da)學(xue)礦(kuang)業(ye)工(gong)程(cheng)專(zhuan)業(ye)取(qu)得(de)碩(shuo)士(shi)學(xue)位(wei)。過(guo)往(wang),範(fan)先(xian)生(sheng)曾(zeng)於(yu)首(shou)鋼(gang)集(ji)團(tuan)有(you)限(xian)公(gong)司(si)礦(kuang)業(ye)公(gong)司(si)(“首鋼礦業”)擔任多個高級職位,並長期負責礦山的安全生產經營工作。範先生曾先後分別擔任首鋼礦業旗下的杏山鐵礦(地下礦山)及水廠鐵礦(露天礦山)的副礦長,亦曾任首鋼礦業生產處的副處長、處長等職務,於任內組織了杏山鐵礦地採投產及快速達產。範先生對露天及地下礦山管理均具有豐富的經驗。
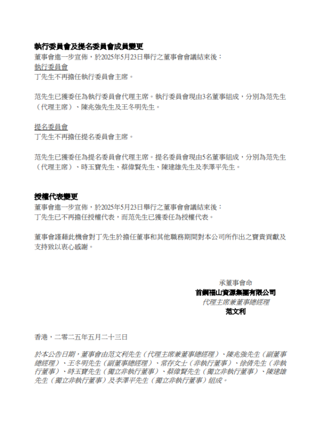
《公告》全文如下:



來源:首鋼資源公告
編輯:張雨恬
版權說明
【1】 凡本網注明"來源:中國冶金報—中國鋼鐵新聞網"的所有作品,版權均屬於中國鋼鐵新聞網。媒體轉載、摘編本網所刊 作品時,需經書麵授權。轉載時需注明來源於《中國冶金報—中國鋼鐵新聞網》及作者姓名。違反上述聲明者,本網將追究其相關法律責任。
【2】 凡本網注明"來源:XXX(非中國鋼鐵新聞網)"的作品,均轉載自其它媒體,轉載目的在於傳遞更多信息,並不代表本網 讚同其觀點,不構成投資建議。
【3】 如果您對新聞發表評論,請遵守國家相關法律、法規,尊重網上道德,並承擔一切因您的行為而直接或間接引起的法律 責任。
【4】 如因作品內容、版權和其它問題需要同本網聯係的。電話:010—010-64411649
【2】 凡本網注明"來源:XXX(非中國鋼鐵新聞網)"的作品,均轉載自其它媒體,轉載目的在於傳遞更多信息,並不代表本網 讚同其觀點,不構成投資建議。
【3】 如果您對新聞發表評論,請遵守國家相關法律、法規,尊重網上道德,並承擔一切因您的行為而直接或間接引起的法律 責任。
【4】 如因作品內容、版權和其它問題需要同本網聯係的。電話:010—010-64411649
地址:北京市朝陽區安貞裏三區26樓 郵編:100029 電話:(010)64442120/(010)64442123 傳真:(010)64411645 電子郵箱:
中國冶金報/中國鋼鐵新聞網法律顧問:大成律師事務所 楊貴生律師 電話: Email:
中國鋼鐵新聞網版權所有,未經書麵授權禁止使用 京ICP備07016269號 京公網安備11010502033228




























