八一鋼鐵:選舉何宇城為副董事長
2026-04-16 10:21:14
八一鋼鐵人事變動
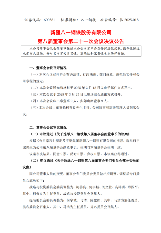
3月26日,八一鋼鐵發布了第八屆董事會第二十一次會議決議公告。

公告顯示,根據《公司章程》規定及寶鋼集團新疆八一鋼鐵有限公司的推薦,選舉何宇城先生為該公司第八屆董事會副董事長。
因該公司董事人員的變更,董事會專門委員會委員做相應調整。調整後專門委員會成員如下:
戰略與投資委員會委員調整為:柯善良、何宇城、劉文壯、高祥明、邱四平。其中,柯善良為主任委員、戰略與投資委員會召集人。
提名委員會委員調整為:何宇城、馬潔、陳盈如。其中,馬潔為主任委員、提名委員會召集人。其中,馬潔為主任委員、提名委員會召集人。
公告全文


來源:八一鋼鐵公告
編輯:張雨恬
版權說明
【1】 凡本網注明"來源:中國冶金報—中國鋼鐵新聞網"的所有作品,版權均屬於中國鋼鐵新聞網。媒體轉載、摘編本網所刊 作品時,需經書麵授權。轉載時需注明來源於《中國冶金報—中國鋼鐵新聞網》及作者姓名。違反上述聲明者,本網將追究其相關法律責任。
【2】 凡本網注明"來源:XXX(非中國鋼鐵新聞網)"的作品,均轉載自其它媒體,轉載目的在於傳遞更多信息,並不代表本網 讚同其觀點,不構成投資建議。
【3】 如果您對新聞發表評論,請遵守國家相關法律、法規,尊重網上道德,並承擔一切因您的行為而直接或間接引起的法律 責任。
【4】 如因作品內容、版權和其它問題需要同本網聯係的。電話:010—010-64411649
【2】 凡本網注明"來源:XXX(非中國鋼鐵新聞網)"的作品,均轉載自其它媒體,轉載目的在於傳遞更多信息,並不代表本網 讚同其觀點,不構成投資建議。
【3】 如果您對新聞發表評論,請遵守國家相關法律、法規,尊重網上道德,並承擔一切因您的行為而直接或間接引起的法律 責任。
【4】 如因作品內容、版權和其它問題需要同本網聯係的。電話:010—010-64411649
地址:北京市朝陽區安貞裏三區26樓 郵編:100029 電話:(010)64442120/(010)64442123 傳真:(010)64411645 電子郵箱:
中國冶金報/中國鋼鐵新聞網法律顧問:大成律師事務所 楊貴生律師 電話: Email:
中國鋼鐵新聞網版權所有,未經書麵授權禁止使用 京ICP備07016269號 京公網安備11010502033228




























