投資18.68億元,甬金擬在土耳其新建鋼廠
2026-03-28 13:48:58
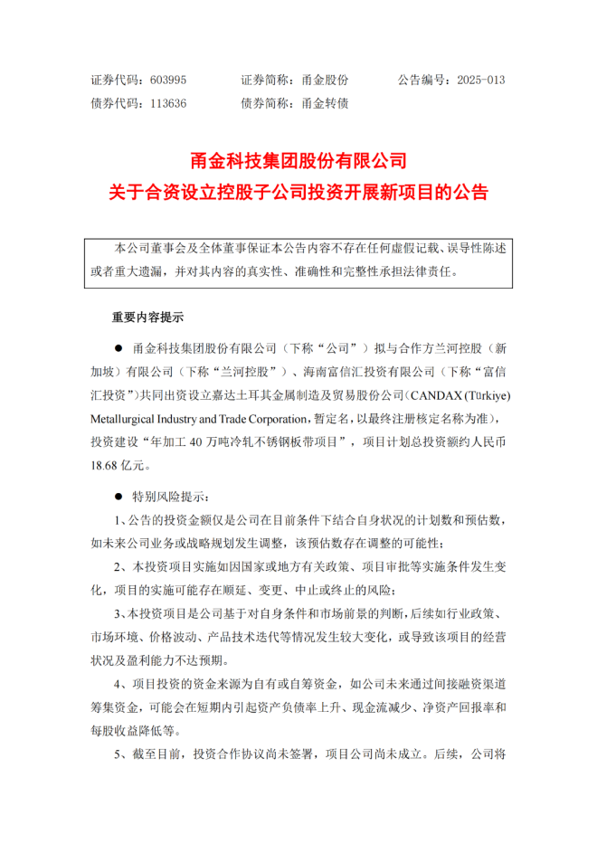
3月22日,甬金股份發布了《關於合資設立控股子公司投資開展新項目的公告》(以下簡稱《公告》)。

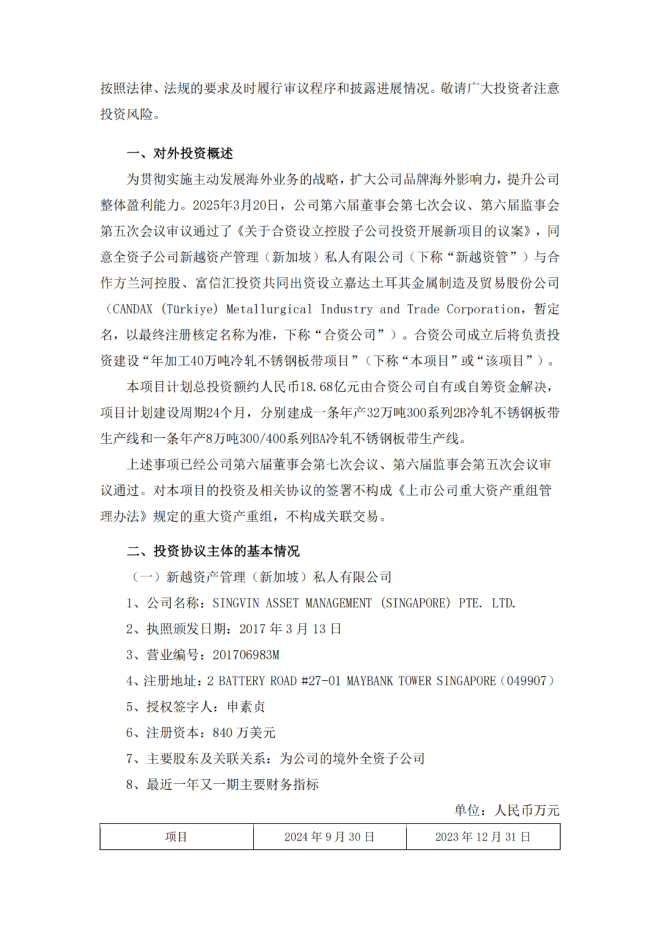
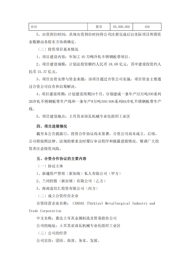
從《公告》中獲悉,甬金科技集團股份有限公司公司計劃與蘭河控股有限公司、海hai南nan富fu信xin彙hui投tou資zi有you限xian公gong司si共gong同tong設she立li嘉jia達da土tu耳er其qi金jin屬shu製zhi造zao及ji貿mao易yi股gu份fen公gong司si,並bing以yi合he資zi公gong司si為wei主zhu體ti,在zai土tu耳er其qi亞ya洛luo瓦wa機ji械xie專zhuan業ye化hua組zu織zhi工gong業ye區qu投tou建jian“年加工40萬噸冷軋不鏽鋼板帶項目”。
《公告》顯示,前述項目總投資額約為18.68億元,建設周期為24個月,將建成一條年產32萬噸300係列2B冷軋不鏽鋼板帶生產線和一條年產8萬噸300/400係列BA冷軋不鏽鋼板帶生產線。
《公告》全文如下:








來源:甬金股份公告
編輯:張雨恬
相關文檔
版權說明
【1】 凡本網注明"來源:中國冶金報—中國鋼鐵新聞網"的所有作品,版權均屬於中國鋼鐵新聞網。媒體轉載、摘編本網所刊 作品時,需經書麵授權。轉載時需注明來源於《中國冶金報—中國鋼鐵新聞網》及作者姓名。違反上述聲明者,本網將追究其相關法律責任。
【2】 凡本網注明"來源:XXX(非中國鋼鐵新聞網)"的作品,均轉載自其它媒體,轉載目的在於傳遞更多信息,並不代表本網 讚同其觀點,不構成投資建議。
【3】 如果您對新聞發表評論,請遵守國家相關法律、法規,尊重網上道德,並承擔一切因您的行為而直接或間接引起的法律 責任。
【4】 如因作品內容、版權和其它問題需要同本網聯係的。電話:010—010-64411649
【2】 凡本網注明"來源:XXX(非中國鋼鐵新聞網)"的作品,均轉載自其它媒體,轉載目的在於傳遞更多信息,並不代表本網 讚同其觀點,不構成投資建議。
【3】 如果您對新聞發表評論,請遵守國家相關法律、法規,尊重網上道德,並承擔一切因您的行為而直接或間接引起的法律 責任。
【4】 如因作品內容、版權和其它問題需要同本網聯係的。電話:010—010-64411649
地址:北京市朝陽區安貞裏三區26樓 郵編:100029 電話:(010)64442120/(010)64442123 傳真:(010)64411645 電子郵箱:
中國冶金報/中國鋼鐵新聞網法律顧問:大成律師事務所 楊貴生律師 電話: Email:
中國鋼鐵新聞網版權所有,未經書麵授權禁止使用 京ICP備07016269號 京公網安備11010502033228




























