山東鋼鐵:完成回購1.54億股!將用於股權激勵
2026-04-16 04:26:46
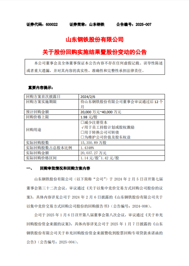
2月6日,山東鋼鐵發布了《山東鋼鐵股份有限公司關於股份回購實施結果暨股份變動的公告》(以下簡稱《公告》)。

從《公告》中獲悉,山東鋼鐵股份有限公司於2024年2月5日召開第七屆董事會第三十二次會議審議通過回購股份議案,於2025年1月6日召開第八屆董事會第八次會議補充回購股份資金來源。2024年3月22日施行首次回購,2025年2月4日完成回購,實際回購公司股份1.54億股,占總股本的1.4348%,成交最低價為1.14元/股,最高價為1.42元/股,總金額為2億yi元yuan。回hui購gou期qi間jian除chu控kong股gu股gu東dong增zeng持chi外wai,董dong事shi等deng相xiang關guan主zhu體ti無wu買mai賣mai公gong司si股gu票piao的de情qing況kuang。本ben次ci回hui購gou股gu份fen存cun於yu專zhuan用yong賬zhang戶hu,將jiang用yong於yu股gu權quan激ji勵li,未wei用yong部bu分fen將jiang依yi法fa注zhu銷xiao。
《公告》全文如下——



來源:山東鋼鐵公告
編輯:張雨恬
相關文檔
版權說明
【1】 凡本網注明"來源:中國冶金報—中國鋼鐵新聞網"的所有作品,版權均屬於中國鋼鐵新聞網。媒體轉載、摘編本網所刊 作品時,需經書麵授權。轉載時需注明來源於《中國冶金報—中國鋼鐵新聞網》及作者姓名。違反上述聲明者,本網將追究其相關法律責任。
【2】 凡本網注明"來源:XXX(非中國鋼鐵新聞網)"的作品,均轉載自其它媒體,轉載目的在於傳遞更多信息,並不代表本網 讚同其觀點,不構成投資建議。
【3】 如果您對新聞發表評論,請遵守國家相關法律、法規,尊重網上道德,並承擔一切因您的行為而直接或間接引起的法律 責任。
【4】 如因作品內容、版權和其它問題需要同本網聯係的。電話:010—010-64411649
【2】 凡本網注明"來源:XXX(非中國鋼鐵新聞網)"的作品,均轉載自其它媒體,轉載目的在於傳遞更多信息,並不代表本網 讚同其觀點,不構成投資建議。
【3】 如果您對新聞發表評論,請遵守國家相關法律、法規,尊重網上道德,並承擔一切因您的行為而直接或間接引起的法律 責任。
【4】 如因作品內容、版權和其它問題需要同本網聯係的。電話:010—010-64411649
地址:北京市朝陽區安貞裏三區26樓 郵編:100029 電話:(010)64442120/(010)64442123 傳真:(010)64411645 電子郵箱:
中國冶金報/中國鋼鐵新聞網法律顧問:大成律師事務所 楊貴生律師 電話: Email:
中國鋼鐵新聞網版權所有,未經書麵授權禁止使用 京ICP備07016269號 京公網安備11010502033228




























