包鋼股份:擬與控股股東包鋼集團及其子公司北方稀土成立合資公司
2026-04-16 05:01:07
11月22日,包鋼股份發布了《包鋼股份關於成立合資公司並將子公司資產轉讓於合資公司暨關聯交易公告》(以下簡稱“公告”)。

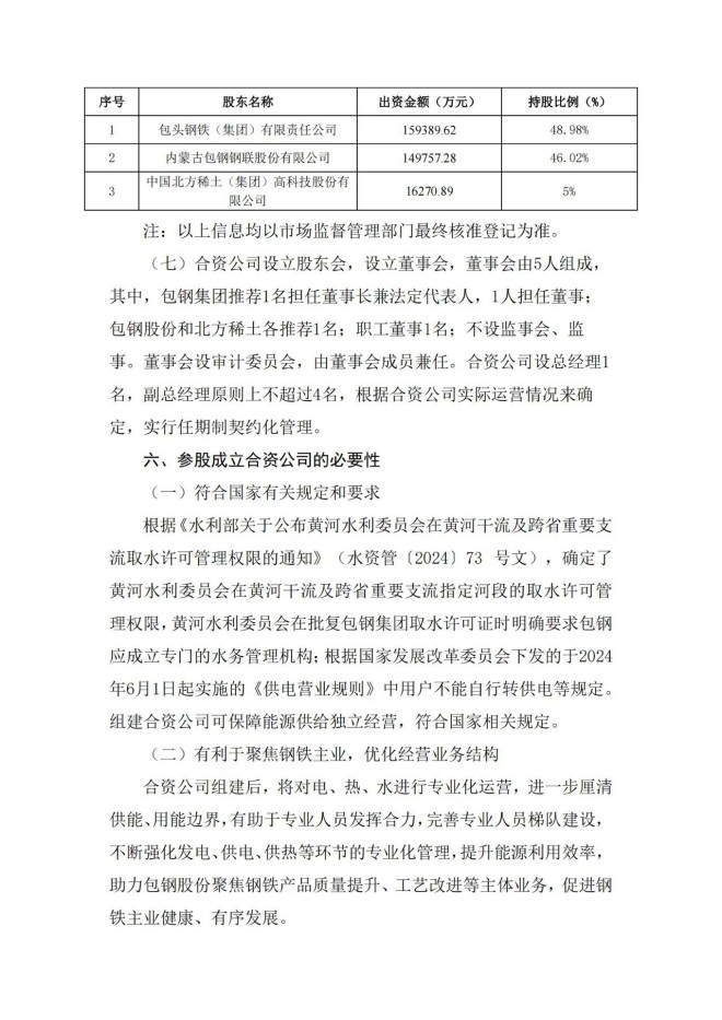
gonggaozhongbiaoshi,baoganggufenniyukonggugudongbaogangjituanjiqikongguzigongsibeifangxitugongtongchuzichenglineimenggubaogangxinnengyuanyouxianzerengongsi。hezigongsizhucezibenyue32.54億元,由包鋼集團控股。
其中:包鋼集團資產及現金出資約15.94億元,持股比例為48.98%;包鋼股份以資產出資約14.98億元,持股比例為46.02%;北方稀土以資產及現金出資約1.63億元,持股比例為5%。
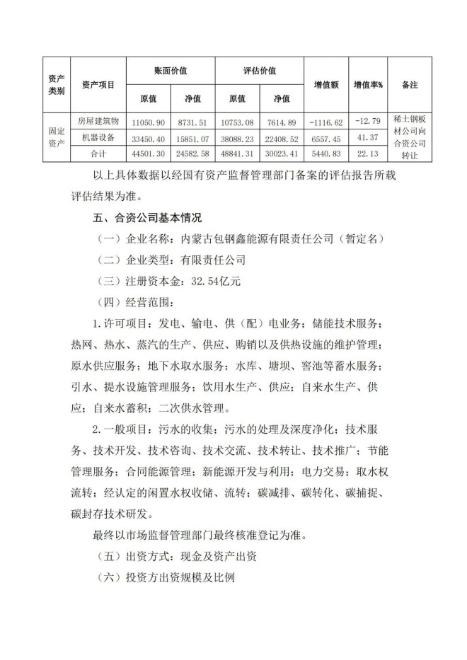
包鋼股份出資範圍包括自有資產約8.24億元;另外一部分資資產需向控股子公司稀土鋼板材公司購買約6.73億元資產後,再出資至合資公司。
公告全文如下:












來源:包鋼股份
編輯:張雨恬
相關文檔
版權說明
【1】 凡本網注明"來源:中國冶金報—中國鋼鐵新聞網"的所有作品,版權均屬於中國鋼鐵新聞網。媒體轉載、摘編本網所刊 作品時,需經書麵授權。轉載時需注明來源於《中國冶金報—中國鋼鐵新聞網》及作者姓名。違反上述聲明者,本網將追究其相關法律責任。
【2】 凡本網注明"來源:XXX(非中國鋼鐵新聞網)"的作品,均轉載自其它媒體,轉載目的在於傳遞更多信息,並不代表本網 讚同其觀點,不構成投資建議。
【3】 如果您對新聞發表評論,請遵守國家相關法律、法規,尊重網上道德,並承擔一切因您的行為而直接或間接引起的法律 責任。
【4】 如因作品內容、版權和其它問題需要同本網聯係的。電話:010—010-64411649
【2】 凡本網注明"來源:XXX(非中國鋼鐵新聞網)"的作品,均轉載自其它媒體,轉載目的在於傳遞更多信息,並不代表本網 讚同其觀點,不構成投資建議。
【3】 如果您對新聞發表評論,請遵守國家相關法律、法規,尊重網上道德,並承擔一切因您的行為而直接或間接引起的法律 責任。
【4】 如因作品內容、版權和其它問題需要同本網聯係的。電話:010—010-64411649
地址:北京市朝陽區安貞裏三區26樓 郵編:100029 電話:(010)64442120/(010)64442123 傳真:(010)64411645 電子郵箱:
中國冶金報/中國鋼鐵新聞網法律顧問:大成律師事務所 楊貴生律師 電話: Email:
中國鋼鐵新聞網版權所有,未經書麵授權禁止使用 京ICP備07016269號 京公網安備11010502033228




























