本鋼板材人事變動
2026-04-16 09:01:28
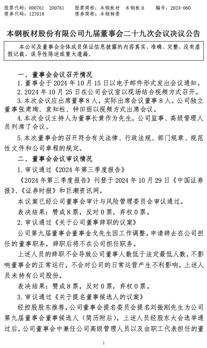
近日,本鋼板材股份有限公司(以下簡稱“公司”)召開九屆董事會二十九次會議,發布《九屆董事會二十九次會議決議公告》(以下簡稱《公告》)。

《公告》顯(xian)示(shi),公(gong)司(si)第(di)九(jiu)屆(jie)董(dong)事(shi)會(hui)董(dong)事(shi)金(jin)戈(ge)先(xian)生(sheng)因(yin)工(gong)作(zuo)調(tiao)整(zheng),申(shen)請(qing)辭(ci)去(qu)在(zai)公(gong)司(si)擔(dan)任(ren)的(de)董(dong)事(shi)職(zhi)務(wu),辭(ci)職(zhi)後(hou)將(jiang)不(bu)在(zai)公(gong)司(si)擔(dan)任(ren)職(zhi)務(wu)。經(jing)控(kong)股(gu)股(gu)東(dong)推(tui)薦(jian),公(gong)司(si)董(dong)事(shi)會(hui)提(ti)名(ming)委(wei)員(yuan)會(hui)提(ti)名(ming)劉(liu)振(zhen)剛(gang)先(xian)生(sheng)為(wei)公(gong)司(si)第(di)九(jiu)屆(jie)董(dong)事(shi)會(hui)董(dong)事(shi)候(hou)選(xuan)人(ren)。
劉振剛簡曆
劉振剛,男,出生於 1970 年,大學本科學曆,高級政工師。現任本鋼集團公司辦公室專職董事、監事,北台鋼鐵(集團)有限責任公司董事,本溪鋼鐵(集團)實業發展有限責任公司董事,本溪鋼鐵(集團)建設有限責任公司監事。曾任本鋼新實業發展公司副經理、黨委副書記;本溪鋼鐵公司行政管理中心副主任;本鋼集團規劃科技部資產管理總監, 本溪新事業發展有限責任公司董事。
《公告》全文如下:



來源:本鋼板材公告
編輯:張雨恬
相關文檔
版權說明
【1】 凡本網注明"來源:中國冶金報—中國鋼鐵新聞網"的所有作品,版權均屬於中國鋼鐵新聞網。媒體轉載、摘編本網所刊 作品時,需經書麵授權。轉載時需注明來源於《中國冶金報—中國鋼鐵新聞網》及作者姓名。違反上述聲明者,本網將追究其相關法律責任。
【2】 凡本網注明"來源:XXX(非中國鋼鐵新聞網)"的作品,均轉載自其它媒體,轉載目的在於傳遞更多信息,並不代表本網 讚同其觀點,不構成投資建議。
【3】 如果您對新聞發表評論,請遵守國家相關法律、法規,尊重網上道德,並承擔一切因您的行為而直接或間接引起的法律 責任。
【4】 如因作品內容、版權和其它問題需要同本網聯係的。電話:010—010-64411649
【2】 凡本網注明"來源:XXX(非中國鋼鐵新聞網)"的作品,均轉載自其它媒體,轉載目的在於傳遞更多信息,並不代表本網 讚同其觀點,不構成投資建議。
【3】 如果您對新聞發表評論,請遵守國家相關法律、法規,尊重網上道德,並承擔一切因您的行為而直接或間接引起的法律 責任。
【4】 如因作品內容、版權和其它問題需要同本網聯係的。電話:010—010-64411649
地址:北京市朝陽區安貞裏三區26樓 郵編:100029 電話:(010)64442120/(010)64442123 傳真:(010)64411645 電子郵箱:
中國冶金報/中國鋼鐵新聞網法律顧問:大成律師事務所 楊貴生律師 電話: Email:
中國鋼鐵新聞網版權所有,未經書麵授權禁止使用 京ICP備07016269號 京公網安備11010502033228




























