敬業鋼鐵收購日鋼營口中板100%股權
2026-04-16 06:31:06
7月16日,北京市市場監督管理局發布了《敬業鋼鐵有限公司收購日鋼營口中板有限公司股權案》的案件公示。該公示中提到,敬業鋼鐵有限公司與日照鋼鐵控股集團有限公司訂立《股權轉讓合同》,約定收購日照鋼鐵持有的日鋼營口中板有限公司(以下簡稱“日鋼營口”)100%的股權。交易後,敬業鋼鐵將持有日鋼營口100%的股份,單獨控製日鋼營口。

具體內容如下:
01 案件名稱
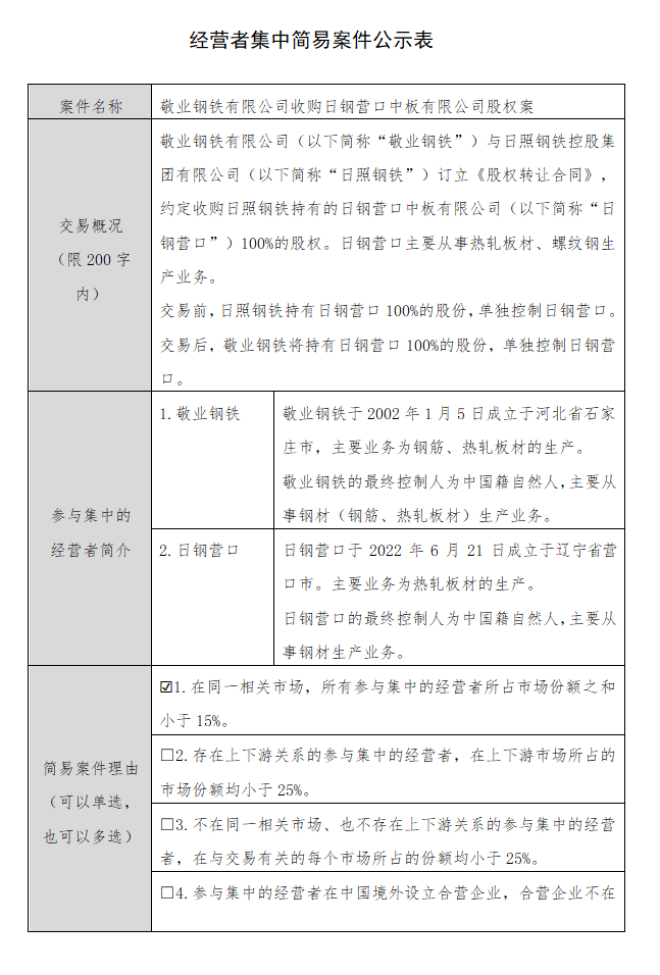
敬業鋼鐵有限公司收購日鋼營口中板有限公司股權案
02 交易概況
敬業鋼鐵有限公司(以下簡稱“敬業鋼鐵”)與日照鋼鐵控股集團有限公司(以下簡稱“日照鋼鐵”)訂立《股權轉讓合同》,約定收購日照鋼鐵持有的日鋼營口中板有限公司(以下簡稱“日鋼營口”)100%的股權。日鋼營口主要從事熱軋板材、螺紋鋼生產業務。交易前,日照鋼鐵持有日鋼營口100%的股份,單獨控製日鋼營口。交易後,敬業鋼鐵將持有日鋼營口100%的股份,單獨控製日鋼營口。
03 參與集中的經營者簡介
敬業鋼鐵
敬業鋼鐵於2002年1月5日成立於河北省石家莊市,主要業務為鋼筋、熱軋板材的生產。敬業鋼鐵的最終控製人為中國籍自然人,主要從事鋼材(鋼筋、熱軋板材)生產業務。
日鋼營口
日鋼營口於2022年6月21日成立於遼寧省營口市。主要業務為熱軋板材的生產。日鋼營口的最終控製人為中國籍自然人,主要從事鋼材生產業務。
原案件公示圖如下:


來源:北京市市場監督管理局
編輯:張雨恬
相關文檔
版權說明
【1】 凡本網注明"來源:中國冶金報—中國鋼鐵新聞網"的所有作品,版權均屬於中國鋼鐵新聞網。媒體轉載、摘編本網所刊 作品時,需經書麵授權。轉載時需注明來源於《中國冶金報—中國鋼鐵新聞網》及作者姓名。違反上述聲明者,本網將追究其相關法律責任。
【2】 凡本網注明"來源:XXX(非中國鋼鐵新聞網)"的作品,均轉載自其它媒體,轉載目的在於傳遞更多信息,並不代表本網 讚同其觀點,不構成投資建議。
【3】 如果您對新聞發表評論,請遵守國家相關法律、法規,尊重網上道德,並承擔一切因您的行為而直接或間接引起的法律 責任。
【4】 如因作品內容、版權和其它問題需要同本網聯係的。電話:010—010-64411649
【2】 凡本網注明"來源:XXX(非中國鋼鐵新聞網)"的作品,均轉載自其它媒體,轉載目的在於傳遞更多信息,並不代表本網 讚同其觀點,不構成投資建議。
【3】 如果您對新聞發表評論,請遵守國家相關法律、法規,尊重網上道德,並承擔一切因您的行為而直接或間接引起的法律 責任。
【4】 如因作品內容、版權和其它問題需要同本網聯係的。電話:010—010-64411649
地址:北京市朝陽區安貞裏三區26樓 郵編:100029 電話:(010)64442120/(010)64442123 傳真:(010)64411645 電子郵箱:
中國冶金報/中國鋼鐵新聞網法律顧問:大成律師事務所 楊貴生律師 電話: Email:
中國鋼鐵新聞網版權所有,未經書麵授權禁止使用 京ICP備07016269號 京公網安備11010502033228




























