西寧特鋼成功“摘帽”
2026-04-16 00:26:11
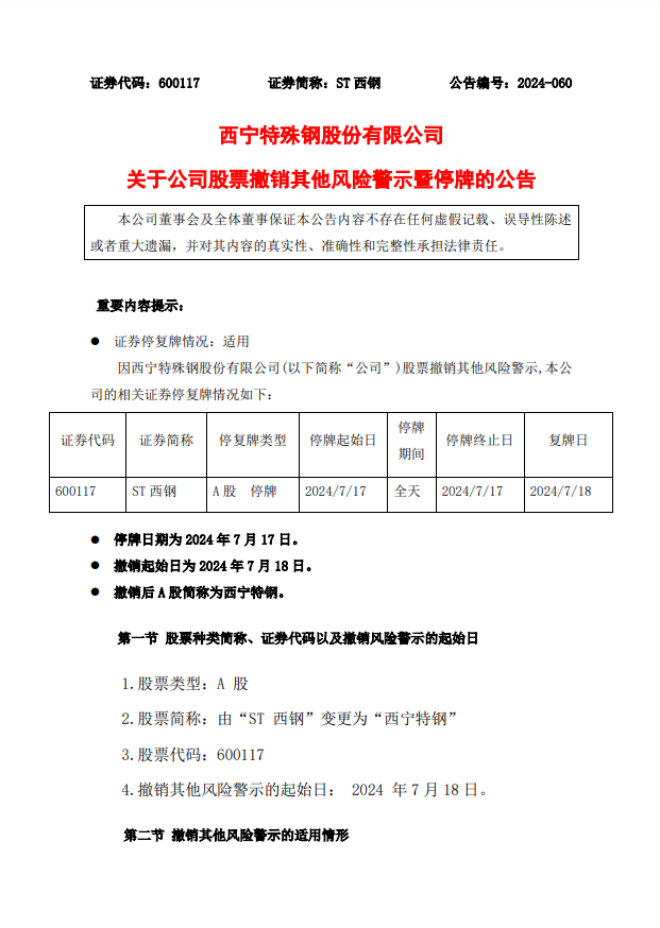
7月17日,ST西鋼發布了《西寧特殊鋼股份有限公司關於公司股票撤銷其他風險警示暨停牌的公告》(以下簡稱《公告》)。

從《公告》中獲悉,公司股票自7月18日開市起撤銷其他風險警示。撤銷風險警示後公司股票轉出風險警示板交易。股票簡稱由“ST西鋼”變更為“西寧特鋼”,股票代碼仍為“600117”,公司股票交易的日漲跌幅限製由5%變更為10%。公司股票將於7月17日開市起停牌一天,並於7月18日開市起複牌。
《公告》全文如下——



自2024年(nian)以(yi)來(lai),西(xi)寧(ning)特(te)鋼(gang)堅(jian)持(chi)聚(ju)焦(jiao)主(zhu)業(ye),著(zhe)力(li)延(yan)鏈(lian)補(bu)鏈(lian),快(kuai)速(su)推(tui)進(jin)全(quan)產(chan)線(xian)複(fu)工(gong)複(fu)產(chan),通(tong)過(guo)加(jia)強(qiang)市(shi)場(chang)研(yan)判(pan),強(qiang)化(hua)成(cheng)本(ben)控(kong)製(zhi),優(you)化(hua)薪(xin)酬(chou)模(mo)式(shi),持(chi)續(xu)提(ti)升(sheng)經(jing)營(ying)質(zhi)量(liang)。
今年上半年,西寧特鋼——
· 恢複電渣鋼生產線、750開坯生產線和模鑄生產線,打通電渣+軋材工藝路線,拓展品種範圍,實現電渣、模鑄等附加值高的高端產品恢複生產。
· 全力推行極致能效管理,實施高爐衝渣水餘熱集中供熱等餘熱利用等4項中大型項目,使企業自發電比例大幅提升。
· 全麵落實降本增效工作,推動課題專案落地;依托建龍集團集采優勢,擴大本地化采購,降低采購成本。
· 導入建龍集團的薪酬體係和激勵辦法,大幅提升職工收入水平。
此次西寧特鋼成功“摘帽”,將有效提振市場和投資者信心,為後續西寧特鋼進一步加快扭虧脫困注入正能量。
背景資料
2023年11月6日,青海省西寧市中級人民法院裁定批準了由管理人提交的《西寧特鋼股份有限公司重整計劃(草案)》、青海西鋼礦冶科技有限公司重整計劃(草案)、西寧特殊鋼集團有限責任公司重整計劃(草案)。這標誌著建龍集團對西寧特鋼係列公司的重整投資依法正式獲得批準。
2023年9月23日,西寧特鋼發布了《西寧特殊鋼股份有限公司關於確定重整投資人的公告》稱按照遴選程序,經西寧特鋼重整投資人遴選委員會評審推薦、管理人確認,確定北京建龍重工集團有限公司(以下簡稱“建龍重工”)、中國對外經濟貿易信托有限公司、深圳市招商平安資產管理有限責任公司、中國長城資產管理股份有限公司甘肅省分公司組成的聯合體為西寧特鋼中選重整投資人。
鋼鐵大企業的入資或許能扭轉ST西鋼目前的不利局麵。ST西鋼表示,如果公司順利實施重整並執行完畢,將有助於改善公司資產負債結構,提高公司盈利能力。但對於重整之後存在的風險,ST西鋼表示,公司後續經營和財務指標如果不符合《股票上市規則》等(deng)相(xiang)關(guan)監(jian)管(guan)法(fa)規(gui)要(yao)求(qiu),公(gong)司(si)股(gu)票(piao)仍(reng)存(cun)在(zai)被(bei)繼(ji)續(xu)實(shi)施(shi)退(tui)市(shi)風(feng)險(xian)警(jing)示(shi)或(huo)終(zhong)止(zhi)上(shang)市(shi)的(de)風(feng)險(xian)。公(gong)司(si)將(jiang)依(yi)法(fa)配(pei)合(he)法(fa)院(yuan)及(ji)管(guan)理(li)人(ren)開(kai)展(zhan)相(xiang)關(guan)重(zhong)整(zheng)工(gong)作(zuo),積(ji)極(ji)做(zuo)好(hao)日(ri)常(chang)運(yun)營(ying)管(guan)理(li)工(gong)作(zuo),並(bing)將(jiang)嚴(yan)格(ge)按(an)照(zhao)規(gui)定(ding)履(lv)行(xing)相(xiang)應(ying)信(xin)息(xi)披(pi)露(lu)義(yi)務(wu)。
來源:西寧特鋼公告、建龍集團等
編輯:張雨恬
相關文檔
版權說明
【1】 凡本網注明"來源:中國冶金報—中國鋼鐵新聞網"的所有作品,版權均屬於中國鋼鐵新聞網。媒體轉載、摘編本網所刊 作品時,需經書麵授權。轉載時需注明來源於《中國冶金報—中國鋼鐵新聞網》及作者姓名。違反上述聲明者,本網將追究其相關法律責任。
【2】 凡本網注明"來源:XXX(非中國鋼鐵新聞網)"的作品,均轉載自其它媒體,轉載目的在於傳遞更多信息,並不代表本網 讚同其觀點,不構成投資建議。
【3】 如果您對新聞發表評論,請遵守國家相關法律、法規,尊重網上道德,並承擔一切因您的行為而直接或間接引起的法律 責任。
【4】 如因作品內容、版權和其它問題需要同本網聯係的。電話:010—010-64411649
【2】 凡本網注明"來源:XXX(非中國鋼鐵新聞網)"的作品,均轉載自其它媒體,轉載目的在於傳遞更多信息,並不代表本網 讚同其觀點,不構成投資建議。
【3】 如果您對新聞發表評論,請遵守國家相關法律、法規,尊重網上道德,並承擔一切因您的行為而直接或間接引起的法律 責任。
【4】 如因作品內容、版權和其它問題需要同本網聯係的。電話:010—010-64411649
地址:北京市朝陽區安貞裏三區26樓 郵編:100029 電話:(010)64442120/(010)64442123 傳真:(010)64411645 電子郵箱:
中國冶金報/中國鋼鐵新聞網法律顧問:大成律師事務所 楊貴生律師 電話: Email:
中國鋼鐵新聞網版權所有,未經書麵授權禁止使用 京ICP備07016269號 京公網安備11010502033228




























