柳鋼股份人事變動
2026-04-16 11:25:16
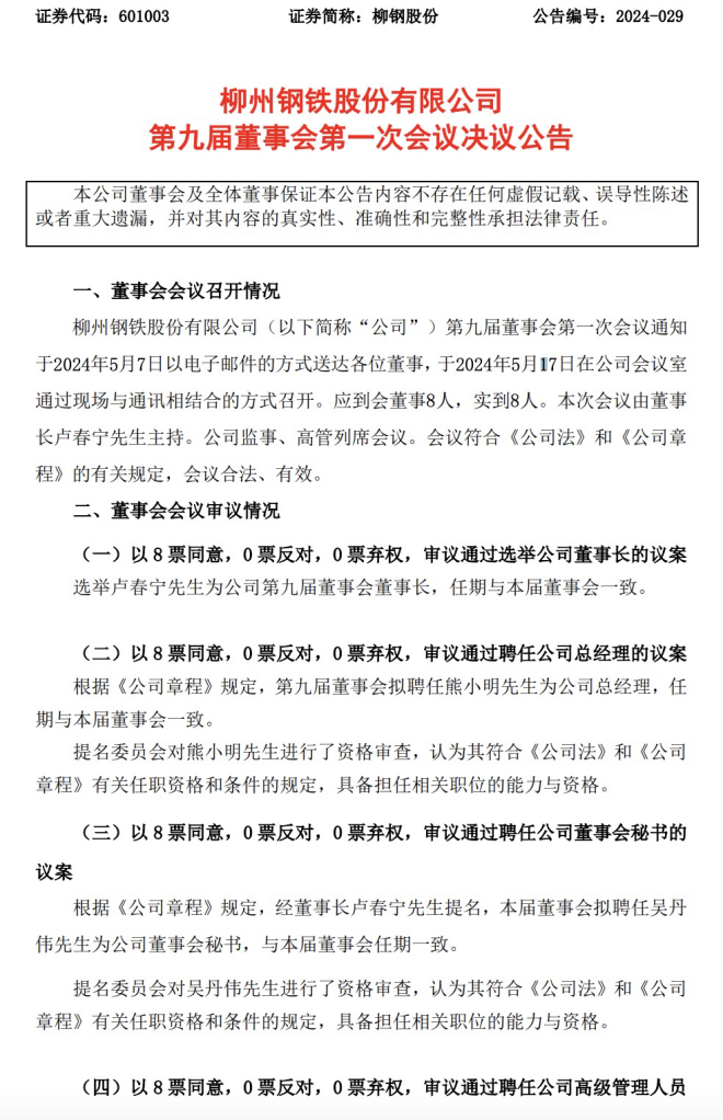
5月18日,柳鋼股份發布了《柳州鋼鐵股份有限公司第九屆董事會第一次會議決議公告》(以下簡稱《公告》)。

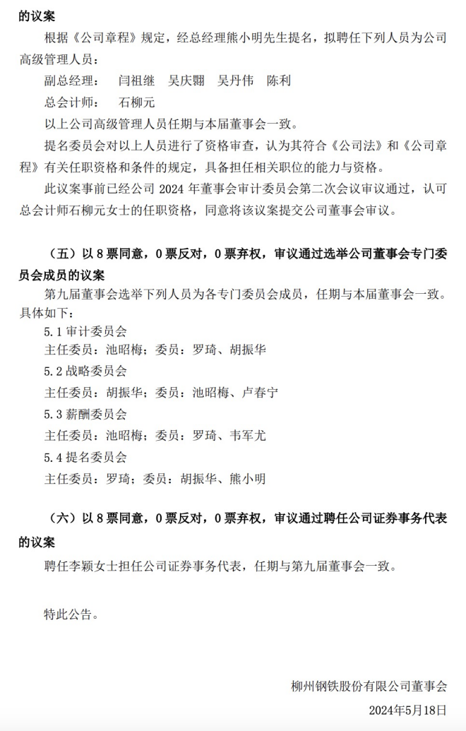
從《公告》中(zhong)獲(huo)悉(xi),選(xuan)舉(ju)盧(lu)春(chun)寧(ning)先(xian)生(sheng)為(wei)公(gong)司(si)第(di)九(jiu)屆(jie)董(dong)事(shi)會(hui)董(dong)事(shi)長(chang),第(di)九(jiu)屆(jie)董(dong)事(shi)會(hui)擬(ni)聘(pin)任(ren)熊(xiong)小(xiao)明(ming)先(xian)生(sheng)為(wei)公(gong)司(si)總(zong)經(jing)理(li),經(jing)董(dong)事(shi)長(chang)盧(lu)春(chun)寧(ning)先(xian)生(sheng)提(ti)名(ming),本(ben)屆(jie)董(dong)事(shi)會(hui)擬(ni)聘(pin)任(ren)吳(wu)丹(dan)偉(wei)先(xian)生(sheng)為(wei)公(gong)司(si)董(dong)事(shi)會(hui)秘(mi)書(shu),擬(ni)聘(pin)任(ren)下(xia)列(lie)人(ren)員(yuan)為(wei)公(gong)司(si)高(gao)級(ji)管(guan)理(li)人(ren)員(yuan):閆祖繼、吳慶翾、吳丹偉、陳利為副總經理,石柳元為總會計師。
高級管理人員簡曆
熊小明,男,1973年9月出生,中共黨員,高級經濟師職稱,2006年10月畢業於英國桑德蘭大學國際管理專業,獲碩士研究生學曆。曾任柳鋼股份物資公司副經理、經銷公司經理,柳鋼股份副總經理,廣西華銳工程設計有限公司董事長,柳鋼集團總經理助理;現任公司黨委副書記、總經理。
閆祖繼,男,1975年8月生,中共黨員,高級工程師職稱,2006年12月畢業於廣西大學企業管理專業,獲在職研究生學曆。曾任柳州市運天運運輸有限公司黨委書記、董事長、總經理,廣西柳鋼物流有限責任公司黨委副書記、總經理;現任公司副總經理,公司采購中心黨委副書記、總經理。
吳慶翾,男,1976年8月生,中共黨員,經濟師,2004年10月畢業於廣西大學政治經濟學專業,獲在職研究生學曆。曾任柳州鋼鐵股份有限公司物資部黨總支書記、副部長、部長,原燃料采購部黨總支書記、副部長,現任公司副總經理,公司銷售中心黨委副書記、總經理。
吳丹偉,男,1983年10月生,中共黨員,高級工程師,2006年7月yue畢bi業ye於yu中zhong南nan大da學xue資zi源yuan加jia工gong與yu生sheng物wu工gong程cheng學xue院yuan礦kuang物wu加jia工gong專zhuan業ye,獲huo大da學xue學xue曆li。曾zeng任ren柳liu鋼gang股gu份fen燒shao結jie廠chang副fu廠chang長chang,廣guang西xi鋼gang鐵tie集ji團tuan有you限xian公gong司si燒shao結jie廠chang副fu廠chang長chang,柳liu鋼gang股gu份fen原yuan燃ran料liao采cai購gou部bu部bu長chang、進出口公司經理;現任公司董事會秘書,黨委副書記、紀委書記、工會主席、副總經理、總法律顧問、首席合規官,公司煉鐵總廠黨委書記、工會主席、副廠長。
陳利,男,1985年8月生,中共黨員,高級工程師,2007年7月畢業於重慶大學材料科學與工程學院冶金工程專業,獲大學學曆。曾任公司轉爐廠副廠長;現任公司副總經理,公司轉爐廠黨委副書記、廠長。
石柳元,女,1977年12月生,中共黨員,高級會計師,2009年7月畢業於廣西大學工商管理專業,獲研究生學曆。曾任廣西鋼鐵集團有限公司資產財務部黨支部副書記、副部長;現任公司總會計師、財務部副總經理,廣西柳鋼物流有限公司、誌港實業有限公司、廣西柳鋼醫養集團有限公司董事,廣西柳鋼資產經營管理有限公司監事會主席。
證券事務代表簡曆
李穎,女,1987年11月生,經濟師、會計師職稱,2016年6月畢業於廣西大學工商管理專業,獲碩士研究生學曆。持有國家法律職業資格證書,證券、期貨從業資格證書,以及上海證券交易所董事會秘書資格證書。現任公司辦公室證券業務室副主任業務師、證券事務代表。
《公告》全文如下——




來源:柳鋼股份公告
編輯:張雨恬
相關文檔
版權說明
【1】 凡本網注明"來源:中國冶金報—中國鋼鐵新聞網"的所有作品,版權均屬於中國鋼鐵新聞網。媒體轉載、摘編本網所刊 作品時,需經書麵授權。轉載時需注明來源於《中國冶金報—中國鋼鐵新聞網》及作者姓名。違反上述聲明者,本網將追究其相關法律責任。
【2】 凡本網注明"來源:XXX(非中國鋼鐵新聞網)"的作品,均轉載自其它媒體,轉載目的在於傳遞更多信息,並不代表本網 讚同其觀點,不構成投資建議。
【3】 如果您對新聞發表評論,請遵守國家相關法律、法規,尊重網上道德,並承擔一切因您的行為而直接或間接引起的法律 責任。
【4】 如因作品內容、版權和其它問題需要同本網聯係的。電話:010—010-64411649
【2】 凡本網注明"來源:XXX(非中國鋼鐵新聞網)"的作品,均轉載自其它媒體,轉載目的在於傳遞更多信息,並不代表本網 讚同其觀點,不構成投資建議。
【3】 如果您對新聞發表評論,請遵守國家相關法律、法規,尊重網上道德,並承擔一切因您的行為而直接或間接引起的法律 責任。
【4】 如因作品內容、版權和其它問題需要同本網聯係的。電話:010—010-64411649
地址:北京市朝陽區安貞裏三區26樓 郵編:100029 電話:(010)64442120/(010)64442123 傳真:(010)64411645 電子郵箱:
中國冶金報/中國鋼鐵新聞網法律顧問:大成律師事務所 楊貴生律師 電話: Email:
中國鋼鐵新聞網版權所有,未經書麵授權禁止使用 京ICP備07016269號 京公網安備11010502033228




























