重慶鋼鐵與中國寶武訂立三年《服務和供應協議》 涉及金額約1300億元
2026-04-16 06:08:06
重慶鋼鐵11月10日晚間公告,為確保生產經營的穩定持續運行,重慶鋼鐵(以下簡稱公司)與中國寶武鋼鐵集團有限公司訂立《服務和供應協議》, 公司及其附屬公司提供給中國寶武及其附屬公司的物料及/或服務在2024年1月1日至2026年12月31日期間的總額不超過301億元;同期寶武集團提供給公司的物料及/或服務的總額不超過1023.30億元。
據了解,重慶鋼鐵自破產重整後納入寶武集團體係。此前,2020年8月25日、2021年3月19日和2022年7月8日,公司先後三次與中國寶武訂立相關《服務和供應協議》,雙方合作金額迅速擴大。公司亦通過升級改造,從2021年起具備鋼產量超千萬噸的能力。
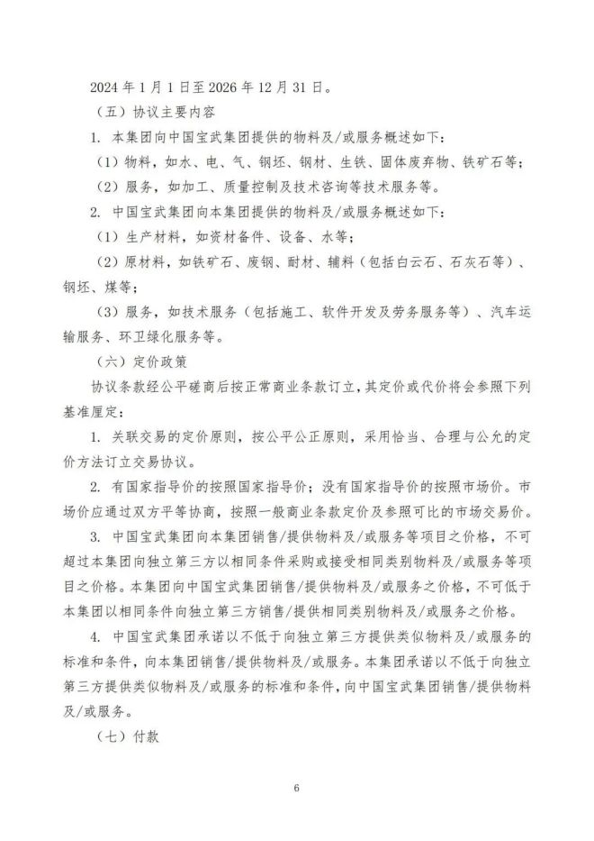
根據協議,公司向中國寶武提供的物料包括水、電、氣、鋼坯、鋼材、生鐵、固體廢棄物、鐵礦石等;服務包括加工、質量控製及技術谘詢等技術服務等。中國寶武向公司提供的生產材料包括資材備件、設備、水等;原材料包括鐵礦石、廢鋼、耐材、輔料(包括白雲石、石灰石等)、鋼坯、煤等;服務包括施工、軟件開發及勞務服務、汽車運輸、環衛綠化等。雙方還約定了交易定價原則。該關聯交易對公司及其股東整體利益而言屬公平合理,並具有積極的影響。
重慶鋼鐵表示,上述服務和供應協議的訂立,有利於公司借助中國寶武的品牌、優勢、渠道、資源,確保以合理價格獲得穩定可靠的物料及服務供應,對公司的穩定生產、降本增效至關重要。
公告原文如下——








來源:中證網、重慶鋼鐵公告
編輯:張雨恬
相關文檔
版權說明
【1】 凡本網注明"來源:中國冶金報—中國鋼鐵新聞網"的所有作品,版權均屬於中國鋼鐵新聞網。媒體轉載、摘編本網所刊 作品時,需經書麵授權。轉載時需注明來源於《中國冶金報—中國鋼鐵新聞網》及作者姓名。違反上述聲明者,本網將追究其相關法律責任。
【2】 凡本網注明"來源:XXX(非中國鋼鐵新聞網)"的作品,均轉載自其它媒體,轉載目的在於傳遞更多信息,並不代表本網 讚同其觀點,不構成投資建議。
【3】 如果您對新聞發表評論,請遵守國家相關法律、法規,尊重網上道德,並承擔一切因您的行為而直接或間接引起的法律 責任。
【4】 如因作品內容、版權和其它問題需要同本網聯係的。電話:010—010-64411649
【2】 凡本網注明"來源:XXX(非中國鋼鐵新聞網)"的作品,均轉載自其它媒體,轉載目的在於傳遞更多信息,並不代表本網 讚同其觀點,不構成投資建議。
【3】 如果您對新聞發表評論,請遵守國家相關法律、法規,尊重網上道德,並承擔一切因您的行為而直接或間接引起的法律 責任。
【4】 如因作品內容、版權和其它問題需要同本網聯係的。電話:010—010-64411649
地址:北京市朝陽區安貞裏三區26樓 郵編:100029 電話:(010)64442120/(010)64442123 傳真:(010)64411645 電子郵箱:
中國冶金報/中國鋼鐵新聞網法律顧問:大成律師事務所 楊貴生律師 電話: Email:
中國鋼鐵新聞網版權所有,未經書麵授權禁止使用 京ICP備07016269號 京公網安備11010502033228




























