首鋼股份:劉建輝辭任董事、總經理,朱國森接任
2026-04-16 07:05:37
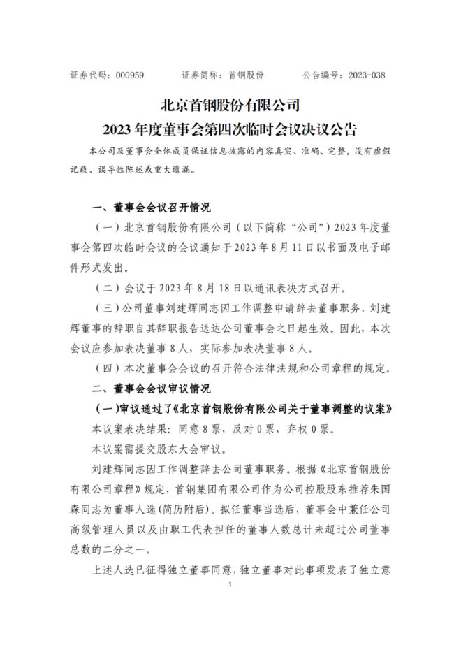
8月18日,首鋼股份公告,董事會近日收到公司董事、總經理劉建輝及總會計師李百征的書麵辭職報告。劉建輝因工作調整,申請辭去公司董事、總經理職務,辭職後將繼續擔任公司黨委書記職務;李(li)百(bai)征(zheng)因(yin)工(gong)作(zuo)調(tiao)整(zheng),申(shen)請(qing)辭(ci)去(qu)公(gong)司(si)總(zong)會(hui)計(ji)師(shi)職(zhi)務(wu),辭(ci)職(zhi)後(hou)繼(ji)續(xu)擔(dan)任(ren)公(gong)司(si)控(kong)股(gu)子(zi)公(gong)司(si)首(shou)鋼(gang)京(jing)唐(tang)鋼(gang)鐵(tie)聯(lian)合(he)有(you)限(xian)責(ze)任(ren)公(gong)司(si)及(ji)北(bei)京(jing)首(shou)鋼(gang)冷(leng)軋(zha)薄(bo)板(ban)有(you)限(xian)公(gong)司(si)董(dong)事(shi)職(zhi)務(wu)。劉(liu)建(jian)輝(hui)和(he)李(li)百(bai)征(zheng)的(de)辭(ci)職(zhi),自(zi)其(qi)辭(ci)職(zhi)報(bao)告(gao)送(song)達(da)公(gong)司(si)董(dong)事(shi)會(hui)之(zhi)日(ri)起(qi)生(sheng)效(xiao)。董(dong)事(shi)會(hui)同(tong)意(yi)選(xuan)舉(ju)朱(zhu)國(guo)森(sen)為(wei)公(gong)司(si)董(dong)事(shi),該(gai)議(yi)案(an)尚(shang)需(xu)提(ti)交(jiao)股(gu)東(dong)大(da)會(hui)審(shen)議(yi)。
首鋼股份2023年度董事會第四次臨時會議8月18日以通訊表決方式召開,會議審議通過了《北京首鋼股份有限公司關於董事調整的議案》《北京首鋼股份有限公司關於總經理調整的議案》,董事會同意聘任朱國森同誌為公司總經理,聘任劉同合同誌為公司總會計師。
朱國森簡曆
朱國森,男,漢族,1977年10月生,研究生學曆,工學博士, 教授級高級工程師。曾任首鋼技術研究院板帶研究所科研員,首鋼技術研究院薄板研究所科研員、副所長(副處)、副所長(副處、主持工作)、所長(正處),首鋼技術研究院院長助理兼薄板研究所所長(正處),首鋼京唐鋼鐵聯合有限責任公司總工程師(副部廳),首鋼集團有限公司技術研究院黨委副書記、第一副院長,首鋼集團有限公司技術研究院黨委書記、第一副院長。現任北京首鋼股份有限公司黨委副書記。
朱國森與持有公司5%以上股份的股東、實際控製人、公司其他董事、監事、高級管理人員不存在關聯關係;未持有本公司股票;沒有受過中國證監會及其他有關部門的處罰和證券交易所紀律處分;不存在被司法機關立案偵查或者涉嫌違法違規被中國證監會立案稽查的情況;未被列入失信被執行人名單。符合《公司法》等相關法律、法規和規定要求的任職條件。
劉同合簡曆
劉同合,男,漢族,1980年1月生,大學本科學曆,高級會計 師。曾任首鋼總公司計財部資金處融資管理員,首鋼總公司(新鋼公司)計財部資金處主管師、副處長,首鋼總公司經營財務部資金管理總監(副處),首鋼集團有限公司經營財務部資金管理總監,首鋼集團財務有限公司副總經理。現任首鋼集團財務有限公司黨支部書記、副總經理。
劉同合與持有公司5%以上股份的股東、實際控製人、公司其他 董事、監事、高級管理人員不存在關聯關係;未持有本公司股票;沒有受過中國證監會及其他有關部門的處罰和證券交易所紀律處分;不存在被司法機關立案偵查或者涉嫌違法違規被中國證監會立案稽查的情況;未被列入失信被執行人名單。符合《公司法》等相關法律、法規和規定要求的任職條件。



來源:首鋼股份公告
編輯:張雨恬
相關文檔
版權說明
【1】 凡本網注明"來源:中國冶金報—中國鋼鐵新聞網"的所有作品,版權均屬於中國鋼鐵新聞網。媒體轉載、摘編本網所刊 作品時,需經書麵授權。轉載時需注明來源於《中國冶金報—中國鋼鐵新聞網》及作者姓名。違反上述聲明者,本網將追究其相關法律責任。
【2】 凡本網注明"來源:XXX(非中國鋼鐵新聞網)"的作品,均轉載自其它媒體,轉載目的在於傳遞更多信息,並不代表本網 讚同其觀點,不構成投資建議。
【3】 如果您對新聞發表評論,請遵守國家相關法律、法規,尊重網上道德,並承擔一切因您的行為而直接或間接引起的法律 責任。
【4】 如因作品內容、版權和其它問題需要同本網聯係的。電話:010—010-64411649
【2】 凡本網注明"來源:XXX(非中國鋼鐵新聞網)"的作品,均轉載自其它媒體,轉載目的在於傳遞更多信息,並不代表本網 讚同其觀點,不構成投資建議。
【3】 如果您對新聞發表評論,請遵守國家相關法律、法規,尊重網上道德,並承擔一切因您的行為而直接或間接引起的法律 責任。
【4】 如因作品內容、版權和其它問題需要同本網聯係的。電話:010—010-64411649
地址:北京市朝陽區安貞裏三區26樓 郵編:100029 電話:(010)64442120/(010)64442123 傳真:(010)64411645 電子郵箱:
中國冶金報/中國鋼鐵新聞網法律顧問:大成律師事務所 楊貴生律師 電話: Email:
中國鋼鐵新聞網版權所有,未經書麵授權禁止使用 京ICP備07016269號 京公網安備11010502033228




























