寶鋼股份:聘任王娟、劉寶軍為公司副總經理
2026-03-28 09:46:53
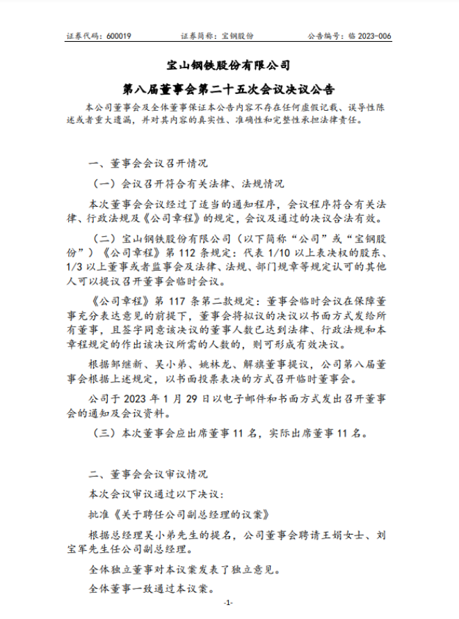
2月2日,寶鋼股份發布了《寶鋼股份:寶鋼股份第八屆董事會第二十五次會議決議公告》(以下簡稱《公告》)。

從《公告》中獲悉,公司董事會聘請王娟女士、劉寶軍先生任公司副總經理。
王娟女士 簡曆
1972年11月生,中國國籍,寶山鋼鐵股份有限公司黨委常委、副總經理、財務總監、董事會秘書,正高級會計師,注冊會計師。
王女士在財務管理、資金運作、資本運營、法人治理、ESG體係建設及推動管理等方麵具有豐富的經驗。1996年7月加入寶鋼,曆任寶鋼股份財會處資金組綜合主管、財務部資產管理室主任、寶鋼分公司財務部資產組綜合主管、寶鋼股份財務部資金管理室主任,寶鋼新日鐵汽車板有限公司管理部部長,寶鋼集團資產管理總監,寶鋼股份財務部部長、經營財務部部長等職務(2018年1月起任寶鋼股份董事會秘書室主任)。2018年4月起任寶山鋼鐵股份有限公司董事會秘書,2020年2月起任寶山鋼鐵股份有限公司財務總監,2022年12月起任寶山鋼鐵股份有限公司黨委常委,2023年2月起任寶山鋼鐵股份有限公司副總經理。
王女士1996年7月畢業於上海建築材料工業學院工業管理工程專業,2006年6月畢業於複旦大學金融學專業,獲經濟學碩士學位。
劉寶軍先生 簡曆
1978年10月生,中國國籍,寶山鋼鐵股份有限公司黨委常委、副總經理兼武鋼有限執行董事、黨委書記,正高級工程師。
劉先生具有豐富的鋼鐵生產、企業管理、低碳冶金管理經驗。2001年7月加入寶鋼,曆任寶鋼股份矽鋼部取向矽鋼後續工程項目組副經理,矽鋼部副部長兼矽鋼研究所所長、副部長(主持工作)兼取向矽鋼後續工程項目組副經理(主持工作)、矽鋼部部長兼取向矽鋼後續工程項目組經理、矽鋼部黨委書記、部長、矽鋼事業部黨委書 記、總經理、製造管理部黨委書記、部長等職務。2021年3月任寶鋼股份總經理助理(2021 年6月兼任梅鋼(梅山)公司總經理、黨委副書記;2022年2月兼任梅鋼公司董事長、黨委書記,梅山公司執行董事、黨委書記,鹽城鋼鐵執行董事、工程指揮部總指揮;2022年8月起兼任武鋼有限執行董事、黨委書記)。2022年12月起任寶山鋼鐵股份有限公司黨委常委,2023年2 月起任寶山鋼鐵股份有限公司副總經理。
劉先生2001年7月畢業於西安建築科技大學金屬壓力加工專業,2011年3月獲得東北大學工程碩士學位。
《公告》全文如下——



來源:寶鋼股份公告
編輯:張雨恬
相關文檔
版權說明
【1】 凡本網注明"來源:中國冶金報—中國鋼鐵新聞網"的所有作品,版權均屬於中國鋼鐵新聞網。媒體轉載、摘編本網所刊 作品時,需經書麵授權。轉載時需注明來源於《中國冶金報—中國鋼鐵新聞網》及作者姓名。違反上述聲明者,本網將追究其相關法律責任。
【2】 凡本網注明"來源:XXX(非中國鋼鐵新聞網)"的作品,均轉載自其它媒體,轉載目的在於傳遞更多信息,並不代表本網 讚同其觀點,不構成投資建議。
【3】 如果您對新聞發表評論,請遵守國家相關法律、法規,尊重網上道德,並承擔一切因您的行為而直接或間接引起的法律 責任。
【4】 如因作品內容、版權和其它問題需要同本網聯係的。電話:010—010-64411649
【2】 凡本網注明"來源:XXX(非中國鋼鐵新聞網)"的作品,均轉載自其它媒體,轉載目的在於傳遞更多信息,並不代表本網 讚同其觀點,不構成投資建議。
【3】 如果您對新聞發表評論,請遵守國家相關法律、法規,尊重網上道德,並承擔一切因您的行為而直接或間接引起的法律 責任。
【4】 如因作品內容、版權和其它問題需要同本網聯係的。電話:010—010-64411649
地址:北京市朝陽區安貞裏三區26樓 郵編:100029 電話:(010)64442120/(010)64442123 傳真:(010)64411645 電子郵箱:
中國冶金報/中國鋼鐵新聞網法律顧問:大成律師事務所 楊貴生律師 電話: Email:
中國鋼鐵新聞網版權所有,未經書麵授權禁止使用 京ICP備07016269號 京公網安備11010502033228




























