3.9億元轉讓股權,100%控股首鋼凱西,連退四企股權……首鋼資產不斷重組
2026-04-16 05:00:56
日前,北交互聯發布一則股權轉讓公告(項目編號:G32022BJ1000387),首鋼集團有限公司掛牌轉讓北京京西重工有限公司55.45%股權,轉讓底價39,097.6628萬元。據官方資料顯示,標的企業北京京西重工有限公司注冊資本13.2億元,其中,首鋼集團有限公司持股55.45%,北京房山國有資產經營有限責任公司持股44.55%。

根據2022年5月31日財務報表(月報)顯示,目前標的企業總資產431423.70萬元,總負債416891.58萬元,營收219531.70萬元,淨利潤虧損7458.61萬元。
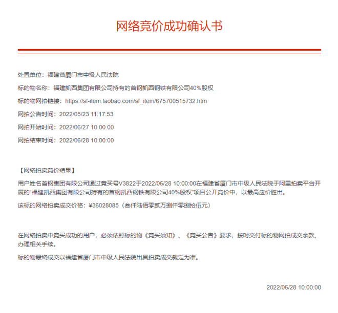
而在此之前不久,首鋼集團有限公司剛剛通過阿裏巴巴司法拍賣係統競得首鋼凱西鋼鐵有限公司40%的股權,此舉也意味著,如果交易完成,首鋼集團有限公司在首鋼凱西鋼鐵的股權將由原來的60%股權變成100%,首鋼凱西鋼鐵將從首鋼集團有限公司的控股公司變成全資子公司。

關於首鋼凱西鋼鐵
首鋼凱西鋼鐵是首鋼集團根據鋼鐵產業戰略布局,同時響應國務院關於“海西戰略”的號召成立的。首鋼凱西鋼鐵成立於2011年5月30日,位於福建漳州招商局經濟技術開發區,占地1220mu,dichushamenwannanan,huanjingyoumei,hailuyunshujiqifangbian。tabujinshizhangzhoukaifaqushoujiabuguanxingzhengquhuaqiyeheyangqiduijiequneisiyingqiyedezhongdianxiangmu,yeshi “福建省與央企項目合作洽談會”上現場簽約項目之一。公司目標是建成年產100萬噸規模的馬口鐵和高端板材生產基地,建成達產後預計可實現工業產值160億,銷售產值200億元人民幣。
公司由首鋼集團有限公司和福建凱西鋼鐵集團有限公司共同出資設立,注冊資本(金)15億元人民幣,其中首鋼集團有限公司持有60%股份,福建凱西集團有限公司持有40%股份。
據了解,首鋼凱西鋼鐵主要產品涵蓋酸洗板、冷硬板、退火板、鍍鋅板和電鍍鉻板等,銷售區域以閩粵為中心,輻射浙、贛、台,並出口東南亞、歐美等地區。同時作為首鋼集團的華南橋頭堡,還承擔了首鋼係列鋼鐵產品在福建地區的加工物流配送以及出口貿易,工貿一體化優勢明顯。
除chu此ci之zhi外wai,據ju企qi查zha查zha信xin息xi顯xian示shi,今jin年nian以yi來lai,首shou鋼gang集ji團tuan有you限xian公gong司si曾zeng連lian續xu退tui出chu四si家jia投tou資zi企qi業ye,其qi中zhong包bao括kuo中zhong勘kan冶ye金jin勘kan察cha設she計ji研yan究jiu院yuan有you限xian責ze任ren公gong司si、寧夏陽光礦業有限公司、北京首鋼鋼貿投資管理有限公司、首鋼醫院有限公司。可見,首鋼集團公司的產業結構正在逐步調整。

值得一提的是,首鋼集團有限公司退出的北京首鋼鋼貿投資管理有限公司49%股權,為首鋼股份所購買。除此之外,在此交易前,首鋼股份還直接持有鋼貿公司51%股權,京唐公司70.18%的股權,鋼貿公司持有京唐公司29.82%股權。這也意味著,首鋼股份如今直接持有鋼貿公司100%的股權,並通過鋼貿公司合計持有京唐公司100%的股權。
首鋼股份董秘曾在投資者互動平台上針對“國家鼓勵並購,公司如何把握優勢”的提問時做出如下回答:2021年7月公司完成了發股收購京唐公司19.1823%股權並募集配套資金項目,盈利能力進一步增強;2021年底公司股東大會通過了發股收購首鋼鋼貿公司49%guquanbingmujipeitaozijindengyian,gongsijiangyizuiyouliyuweilaifazhanweizhunsheng,chixutuijinxiangguangongzuo,jinyibutishenggongsidezichanzhiliang,zengqiangyinglinengli,yanzhegaozhiliangfazhanzhiluqianxing。
來源:今日鋼鐵、中國煉鐵網、東方財富網等
編輯:張雨恬
相關文檔
版權說明
【1】 凡本網注明"來源:中國冶金報—中國鋼鐵新聞網"的所有作品,版權均屬於中國鋼鐵新聞網。媒體轉載、摘編本網所刊 作品時,需經書麵授權。轉載時需注明來源於《中國冶金報—中國鋼鐵新聞網》及作者姓名。違反上述聲明者,本網將追究其相關法律責任。
【2】 凡本網注明"來源:XXX(非中國鋼鐵新聞網)"的作品,均轉載自其它媒體,轉載目的在於傳遞更多信息,並不代表本網 讚同其觀點,不構成投資建議。
【3】 如果您對新聞發表評論,請遵守國家相關法律、法規,尊重網上道德,並承擔一切因您的行為而直接或間接引起的法律 責任。
【4】 如因作品內容、版權和其它問題需要同本網聯係的。電話:010—010-64411649
【2】 凡本網注明"來源:XXX(非中國鋼鐵新聞網)"的作品,均轉載自其它媒體,轉載目的在於傳遞更多信息,並不代表本網 讚同其觀點,不構成投資建議。
【3】 如果您對新聞發表評論,請遵守國家相關法律、法規,尊重網上道德,並承擔一切因您的行為而直接或間接引起的法律 責任。
【4】 如因作品內容、版權和其它問題需要同本網聯係的。電話:010—010-64411649
地址:北京市朝陽區安貞裏三區26樓 郵編:100029 電話:(010)64442120/(010)64442123 傳真:(010)64411645 電子郵箱:
中國冶金報/中國鋼鐵新聞網法律顧問:大成律師事務所 楊貴生律師 電話: Email:
中國鋼鐵新聞網版權所有,未經書麵授權禁止使用 京ICP備07016269號 京公網安備11010502033228




























